Ефективне використання трудових ресурсів
Зміст
Вступ
1. Сутність та значення продуктивності праці
1.1 Визначення продуктивності праці
1.2 Показники ефективності функціонування підприємства
2. Показники та методи вимірювання продуктивності праці
2.1 Продуктивність праці,її вимірювання і показники
2.2 Персонал підприємства, склад і структура
2.3 Наукова організація праці та її формування
3. Фактори та резерви росту продуктивності праці на підприємстві
3.1 Загальний аналіз основних техніко-економічних показників та оцінка діяльності підприємства
3.2 Фактичний аналіз продуктивності праці
3.3 Вибір та обґрунтування заходів з підвищенням ефективності виробництва
Висновок
Використана література
Вступ
Перехід України від адміністративно-командної економіки до ринкової, яка базується на широкому використанні економічних методів, активізує ряд соціально-економічних проблем. Зараз уже нікого не дивує безробіття, соціальна напруженість в суспільстві, які спричинились в Україні з переходом до ринкових відносин. За порівняно короткий період часу прийнято низку, хоч і не досить досконалих, законодавчих актів, які покликані регулювати відносини на ринку праці; в закладах освіти здійснюється підготовка спеціалістів за новими спеціальностями; у наукових журналах і збірниках усе частіше з’являються статті, присвячені трудовим відносинам, соціальному захисту, регулювання зайнятості населення, соціальному партнерству.
Практика господарювання на ринкових засадах підтверджу ту незаперечну істину, що результативність будь-якої виробничо-господарської та комерційної діяльності залежить передовсім від компетентності та творчої активності управлінських кадрів, достатньо глибокого знання ними конкретної економіки, законодавчої бази та соціальних аспектів господарювання.
На даному етапі продуктивність праці є важливим планово-економічним показником, що характеризує не тільки степінь використання трудових ресурсів на підприємстві, але й рівень ефективності всієї ринкової системи в цілому. А це означає, що фундаментальним направленням розвитку нової ринкової системи повинні стати стабілізація вітчизняного виробництва і ріст на цій основі продуктивності праці.
Серед організаційно-економічних факторів підвищення продуктивності праці окреме місце посідають умови праці. Це сукупність факторів виробничого середовища, що впливають на здоров'я людини, її працездатність, результати її праці. Умови праці суттєво впливають на ставлення людини до праці, морально-психологічний клімат у колективі, його стабільність. З часом умови праці зазнають значних змін. З одного боку, це пов'язано зі скороченням частки ручної і фізичної праці та робіт, що виконуються в несприятливих умовах, з іншого — з появою нових виробництв, технологічних процесів, речовин, матеріалів, видів енергії і т. ін. Тому одним з найважливіших завдань науки і практики є глибоке вивчення впливу нових технологій, хімічних, біологічних та інших речовин і видів енергії на організм людини і забезпечення його повної безпеки. До робітників, які зайняті на таких виробництвах, висуваються підвищені вимоги: така робота потребує від них підвищеної уваги, швидкості і точності реакції, оперативного мислення, тобто великого нервово-емоційного напруження. Крім того, на працездатність людини негативно впливають малозмістовні, монотонні операції.
Перехід до ринкових відносин вимагає збільшення засобів, спрямованих на створення безпечних технологічних процесів, машин і обладнання, ефективних форм організації праці і виробництва і на цій підставі скорочення затрат на компенсацію несприятливих умов праці. Головним при розв'язанні цих завдань має бути не стільки економічний, скільки соціальний ефект.
продуктивність праця персонал

Методи вимірювання та показники рівня продуктивності праці
1. Сутність та значення продуктивності праці
1.1 Визначення продуктивності праці
Розвиток кожного суспільства передбачає взаємодію таких видів ресурсів, як природні ресурси, людські ресурси, капітал і підприємництво (у розумінні управлінських та організаційних навичок, необхідних усім суб'єктам господарської діяльності у процесі виробництва) та інформаційні потоки. Відносно підприємництва можна дискутувати, бо, з одного боку, це можна розглядати як справді ресурс, а з іншого — це похідна від людських ресурсів, це результат накопичення і застосування досвіду праці, як своєї, так і інших людей. Але головним серед усіх ресурсів є праця людини, бо тільки завдяки праці як усвідомленої і доцільної діяльності людини предмети праці та засоби праці, тобто речові фактори, "оживають" і відбувається процес виробництва життєвих благ як для кожної людини, так і для суспільства загалом.
Система факторів виробництва, яка забезпечує перетворення природних ресурсів відповідно до потреб людей, створює матеріальні і духовні блага і визначає зростання продуктивності суспільної праці, має назву "продуктивні сили". До цієї системи належать працівники; засоби праці; предмети праці; використовувані сили природи; наука як специфічна продуктивна сила, особливий фактор; форми і методи організації виробництва; інформація. Наука перетворилася в окремий елемент продуктивних сил з початку розгортання науково-технічної революції (НТР), тобто з середини 50-х років, а інформація — з середини 70-х років, тобто з початку другого етапу НТР. Головною продуктивною силою суспільства є працівники виробничої та невиробничої сфери. Продуктивні сили виражають ставлення людини до природи, ступінь оволодіння людиною силами природи. Вони є провідною ланкою суспільного способу виробництва, а їх рівень — загальним показником соціально-економічного прогресу, оскільки з їх розвитком зростають продуктивність праці, національне багатство, з'являються нові джерела енергії тощо. Водночас головним критерієм суспільного прогресу є розвиток людини, її потреб, інтересів, цілей. Взаємодія особистісних (людини) і речових (засобів виробництва) факторів виробництва є найважливішою умовою зростання продуктивності праці, національного багатства. У процесі такої взаємодії виникає нова продуктивна сила, не властива жодному із перелічених факторів. Соціально-економічною формою розвитку продуктивних сил є система виробничих відносин або реальних (економічних) відносин власності, яка формує спосіб поєднання особистісних та речових факторів виробництва, характер привласнення результатів праці, природу економічної і політичної влади. Залежно від того, наскільки відносини власності відповідають інтересам людини, рівню розвитку інших елементів продуктивних сил, вони або прискорюють, або гальмують їх розвиток.
Зазначимо, що праця як основа всіх благ суспільства має різні значення і відтінки (рис. 1).
Оскільки ресурси мають межі, важливо їх використовувати ефективно, тобто досягати намічених цілей з найменшими витратами. Ця умова належить до всіх ресурсів, але стосовно живої праці — це необхідна передумова. Жива праця, яка пов'язана з витратами фізичної, нервової та інтелектуальної енергії людини у процесі виробництва життєвих благ, в результаті стає продуктивною працею. В економічному словнику-довіднику (К.: Femuna, 1995, с. 265-267) зазначено: продуктивна праця — це праця людини, в результаті якої створюються матеріальні блага та послуги. Продуктивною є не тільки праця у сфері матеріального виробництва, а й у сфері науки, освіти, управління, охорони здоров'я, послуг, а також у духовній сфері. У сучасному західному суспільстві продуктивна праця має два основні виміри. Перший стосується системи продуктивних сил, другий — відносин власності, в яких знаходить своє втілення соціально-економічна мета розвитку суспільства. У першому випадку продуктивною є праця матеріального і нематеріального виробництва, яка створює необхідні для людини товари і послуги. У другому — продуктивною є праця, яка збільшує капітал, приносить виробнику додаткову вартість, більший прибуток. Виходячи з цього продуктивнішою, наприклад, є праця з виготовлення зброї, оскільки приносить військовим концернам вищу норму прибутку. Але вона нічого не дає для розвитку суспільства, тому така праця з точки зору всього суспільства є непродуктивною.

З цим поняттям тісно пов'язані поняття "продуктивність праці" і "продуктивність". На перший погляд, вони близькі між собою, але різняться тим, що продуктивність праці відображає ефективність виробничої діяльності людей у процесі створення матеріальних благ і послуг, тобто результативність конкретної праці. Продуктивність праці вимірюється кількістю продукції або послуг, вироблених працівником за одиницю робочого часу (рік, місяць, тиждень тощо), або кількістю робочого часу, затраченого на виробництво одиниці продукції чи надання послуги. У виробництві будь-якого товару бере участь жива та минула (або уречевлена) праця. Зростання продуктивності праці у суспільстві загалом означає економію обох видів праці або зниження суспільне необхідного робочого часу на виробництво одиниці товару чи послуги. При цьому частка живої праці зменшується, а частка минулої — зростає, але кількість живої праці зменшується помітніше, ніж зростає кількість минулої праці. Отже, загальна сума праці, втіленої в товарі чи послузі, зменшується. Найбільш точним вираженням суспільного рівня продуктивності праці є показник виробництва національного доходу на душу населення або на одного працівника. Зростання продуктивності праці у суспільстві загалом залежить від рівня розвитку продуктивних сил. Більш конкретними факторами зростання суспільної продуктивної праці є використання досягнень НТР у виробництві, поглиблення суспільного поділу праці, в тому числі міжнародного, у формі спеціалізації, кооперування й комбінування виробництва, впровадження нових форм організації праці, досягнення реального плюралізму форм власності та ін. Зростання продуктивності праці залежить від рівня освіти, кваліфікації працівника, його культури, свідомості, психологічного стану, мотиваційного механізму тощо. Усього налічують близько 60 факторів зростання продуктивності праці, які належать лише до системи продуктивних сил. Крім цього, є фактори зростання продуктивності праці, які належать до всього технологічного способу виробництва (тобто продуктивних сил і техніко-економічних відносин), відносин власності, надбудовчих відносин (наприклад, удосконалення законодавства) тощо.
Водночас продуктивність — це показник ефективності не конкретного виробництва, а в масштабах міста, регіону, який характеризує випуск продукції в розрахунку на одиницю використаних ресурсів, інших факторів виробництва. В "Большом экономическом словаре" за ред. Α. Η. Азриліяна (Μ.: Ин-т новой экономики, 1997, с. 528) зазначено: продуктивність — це здатність економічної системи виробляти корисну продукцію і міра реалізації цієї здатності.
Іншими словами, продуктивність — це показник результативності та ефективності виробництва, що характеризує випуск продукції в розрахунку на одиницю використаних ресурсів та факторів виробництва (Енциклопедія бізнесмена, економіста, менеджера / За ред. Р. Дяківа. — К.: Міжнар. екон. фундація, 2000). Отже, терміни "продуктивність" і "продуктивність праці", з одного боку, близькі між собою, а з іншого — це різні поняття.
Згідно з рекомендаціями Міжнародної організації праці (МОП) продуктивність відбиває взаємозв'язок між кількістю і якістю вироблених товарів або наданих послуг і ресурсами, які були витрачені на їх виробництво, а продуктивність праці — це ступінь ефективності використання конкретної праці, і в її визначенні закладено поняття праці, здатність людини виробляти за одиницю робочого часу певний обсяг продукції.
Крім того, є ще одне поняття продуктивності праці: це продуктивність суспільної праці, яка характеризує ефективність використання сукупних витрат праці. Під сукупними розуміють витрати живої і минулої (уречевленої у засобах виробництва) праці на виробництво продукції. Тому продуктивність суспільної праці відбиває взаємодію особистісних і речових факторів виробництва і є показником ефективності виробничої діяльності людей.
Показник продуктивності суспільної праці — це узагальнюючий показник ефективності суспільного виробництва, який розраховується як відношення виробленого національного доходу до середньорічної чисельності зайнятих у сфері матеріального виробництва. З переходом до міжнародної методології обліку рівень продуктивності суспільної праці визначається відношенням валового внутрішнього продукту (у ринкових цінах) до середньорічної чисельності економічно активного населення (робоча сила)*.
Підвищення продуктивності праці означає економію сукупної праці (живої та уречевленої), що витрачається на вироблення продукції, зменшення всього матеріалізованого в продукті робочого часу.
Між показниками продуктивності індивідуальної та суспільної праці існує певна взаємозалежність. Вона полягає у тому, що зменшення витрат індивідуальної праці на робочих місцях є необхідною передумовою підвищення продуктивності суспільної праці. Водночас економії лише живої праці часто буває не досить для підвищення продуктивності суспільної праці.
1.2 Показники ефективності функціонування підприємства
Відомо, що ефективність залежить від співвідношення витрат на виробництво продукції і отриманого результату. Тут продуктивність праці впливає як на витрати, так і на результати праці.
Зростання продуктивності праці, з одного боку, знаходить своє вираження у зменшенні затрат і робочого часу на виготовлення одиниці продукції. Отже, при правильному співвідношенні в темпах зростання продуктивності і заробітної плати частка оплати праці в собівартості продукції знижується. Практика показує, що здійснення комплексних заходів з подальшої раціоналізації виробництва позитивно впливає і на економію уречевленої праці, і на ефективніше використання виробничих фондів.
Зростання продуктивності праці, з іншого боку, сприяє збільшенню обсягу випуску продукції, що дає змогу повніше задовольняти суспільні потреби. Зростання обсягів виробництва, у свою чергу, впливає і на скорочення витрат виробництва, і на загальну суму прибутку, рентабельність господарювання. Отже, підвищення продуктивності праці складає основу збільшення національного прибутку, а підвищення ефективності виробництва — сутність і основу економічного прогресу суспільства. Оскільки підприємства складають основу економіки країни незалежно від форми власності, розглянемо головні показники ефективності на рівні підприємства (табл. 1).
Таблиця 1.

Продуктивність праці є найважливішим показником економічного зростання, узагальнюючим поняттям результативності праці. Особливості сучасного етапу розвитку економіки визначають нові підходи до оцінювання господарської діяльності, у тому числі до проблеми продуктивності праці.
У зв'язку з розвитком науково-технічного прогресу людська праця складає все меншу частку сукупних витрат. Зростає частка інших видів витрат: фізичні і фінансові активи, матеріали, енергія, інформація. Тому при визначенні зростання продуктивності праці на підприємстві необхідно об'єднувати різні види витрат або використовувати цілісну систему факторних показників, у знаменнику яких присутній лише один вид витрат.
Таким чином, продуктивність праці вимірюється як загальний обсяг продукції, поділений на кількість витраченого на його виробництво труда. Це середня величина, яка відображує виробіток одного працівника за одиницю робочого часу.
Розрізняють продуктивність праці в масштабі суспільства, регіону, галузі, підприємства і продуктивність індивідуальної праці окремого робітника.
У масштабах галузі або економіки країни загалом визначають середню продуктивність праці. Оскільки середня продуктивність визначає обсяг продукції на одиницю витраченого труда, її досить нескладно виміряти (для цього лише треба знати дані сумарної продуктивності праці і сумарного обсягу продукції), і це дає можливість порівняти показники різних галузей і в рамках однієї галузі в довгостроковому періоді. Продуктивність особливо важлива, оскільки вона відображає реальні рівні життя, яких країна може досягти для своїх громадян.
Зв'язок між продуктивністю і рівнем життя досить простий. У будь-якому конкретному році сукупна вартість товарів і послуг, вироблених економікою, дорівнює сумі виплат усіх факторів виробництва, включаючи заробітну плату, орендні платежі, капітали і суму прибутків фірм. Зрештою ці ресурсні виплати, незалежно від їх форми, отримують споживачі. Завдяки цьому споживачі взагалі можуть у довгостроковому періоді збільшити рівень споживання, лише збільшуючи сумарне виробництво продукції.
Умовою розвитку виробництва є зростання продуктивності праці. Це відповідає загальному економічному закону і є економічною умовою розвитку суспільства незалежно від пануючої у ньому системи господарювання.
Підвищення продуктивності праці проявляється в тому, що зменшується загальна сума праці, яка вміщується в одиниці продукту, при зменшенні частки затрат живої праці і збільшенні частки минулої праці.
Зазначимо, що продуктивність праці — це якісний показник. Він, як і будь-який інший якісний показник, являє собою частку від ділення одного об'ємного показника (кількісного) на інший. Отже, величина і динаміка будь-якого якісного показника залежать від "фізичного" зростання чисельника і знаменника, що утворюють цей якісний показник.
Продуктивність праці в будь-якій організаційній системі може підвищуватись, якщо спостерігається одна з наведених умов:
1) обсяг продукції зростає, затрати зменшуються;
2) обсяг продукції зростає скоріше, ніж затрати;
3) обсяг продукції не змінюється, водночас затрати зменшуються;
4) обсяг продукції зростає при незмінних затратах;
5) обсяг продукції зменшується повільнішими темпами, ніж затрати. При цьому на рівень продуктивності праці впливають екстенсивність використання праці, інтенсивність праці, а також техніко-технологічний рівень виробництва.
Отже, йдеться про екстенсивний чи інтенсивний приріст продуктивності праці. Екстенсивним називають приріст, отриманий за рахунок зростання об'ємного показника, що являє собою той чи інший ресурс. Інтенсивний же приріст проявляється як наслідок зростання прямого якісного показника або зниження зворотного якісного показника (затрат будь-якого ресурсу на одиницю продукції).
Екстенсивність праці характеризує ступінь використання робочого часу і його тривалість за зміну при інших постійних характеристиках. Що менше простоїв, непродуктивних затрат робочого часу, тобто чим повніше використовується робочий час і чим триваліша робоча зміна, то вища продуктивність праці. Екстенсивне використання праці має межі: законодавче встановлені тривалість робочого дня і робочого тижня, і має ліміт — якщо протягом законодавче встановленого робочого дня робочий час повністю використовується на продуктивну працю.
Інтенсивність праці характеризує кількість праці, що витрачається робітником за певний проміжок робочого часу для отримання корисного результату (продукту). Визначається затратами фізичної, нервової і розумової енергії за одиницю часу. В основі рівня інтенсивності праці лежать соціально-економічні умови — тривалість робочого часу і його використання, рівень розвитку і використання техніки і технології виробництва, нормування і оплата праці, рівень життя, ставлення робітника до праці і т. ін. Що вища інтенсивність праці, то вища її продуктивність. Інтенсивність праці — важливий фактор продуктивності, але він має фізіологічні межі, тобто рівень інтенсивності визначається фізіологічними і психічними можливостями людського організму. Інтенсивність вимагає дотримання фізіологічних норм витрачання людської енергії, тобто такого витрачання життєвої енергії протягом робочого часу за зміну, яке забезпечує при діючій системі охорони здоров'я, реально доступній якості харчування і раціональному використанні вільного від роботи часу необхідні умови для повноцінного функціонування організму і повного відновлення працездатності до початку нового трудового дня.
Техніко-технологічний рівень виробництва є основним джерелом зростання продуктивності праці, що не має меж і визначається науково-технічним прогресом, техніко-технологічним удосконаленням виробництва, появою нових матеріалів, видів енергії і т. ін.
Все це формує продуктивну силу труда — його здатність виробляти в міру зростання технічної оснащеності виробництва все більше і більше продукції.
Однак сучасна економічна теорія виходить з того, що процес виробництва продукції є результатом не тільки функціонування труда, а й сукупної дії труда, капіталу, землі та підприємництва. Роль і частка кожного з цих факторів виробництва у процесі створення продукції точно встановити неможливо. Отже, віднесення обсягу випущеної продукції до працезатрат, пов'язаних з цим випуском, при підрахунку продуктивності праці зовсім не означає, що тільки труд є джерелом продукції, це лише один із способів визначення ефективності виробництва.
Підвищення продуктивності праці на підприємствах проявляється у вигляді:
• збільшення маси продукції, створюваної за одиницю часу при незмінній її якості;
• підвищення якості продукції при незмінній її масі, створюваній за одиницю часу;
• скорочення затрат труда на одиницю створюваної продукції;
• зміни співвідношення затрат живої та минулої праці у бік зростання частки затрат минулої праці при загальному скороченні затрат праці;
• скорочення часу виробництва і обороту товарів;
• збільшення маси і норми прибутку.
Абсолютно очевидно, що можуть бути різні комбінації вказаних видів прояву підвищення продуктивності праці. Кожен з них окремо і в сполученні з іншими свідчить про велике значення її приросту для економіки підприємств, які перебувають під впливом конкуренції, що посилюється, на ринках товарів, послуг і праці.
Підвищення продуктивності праці забезпечує підприємствам і всьому суспільному виробництву подальший розвиток і сприятливі перспективи, що зрештою веде до підвищення рівня життя населення.
Підвищення добробуту народу тісно пов'язане з ефективністю виробництва, продуктивністю суспільної праці. У сучасних умовах роль цих найважливіших категорій багаторазово підвищується. Економія праці, підвищення її продуктивності — головні джерела збільшення маси і норми додаткового продукту. Саме вони відбивають рівень розвитку науково-технічного прогресу.
У процесі праці людина використовує засоби виробництва, тобто засоби праці і предмети праці, отже, ефективність виробництва залежить від затрат живої і уречевленої праці. Таким чином, вартість товару визначається всім робочим часом (минулої та живої праці), що входить до товару, тобто одиниця товару містить певну величину праці, як уречевленої у засобах виробництва, так і приєднаної до неї в процесі виробництва. Однак жива праця як імпульс суспільного розвитку відіграє певну роль у процесі виробництва і його результативності.
При обчисленні продуктивності праці слід враховувати як живу, так і уречевлену працю. Загальні вимоги до показників продуктивності праці наступні:
• відображення затрат праці та їх результати;
• вплив структурних зрушень, науково-технічного прогресу і т. ін. На сучасному етапі основними показниками (плановими і звітними) є такі, що характеризують темпи зростання національного прибутку в розрахунку на одного працівника сфери матеріального виробництва. При цьому враховується необхідність синтезу вартісних показників продуктивності, що відображають затрати живої та уречевленої праці, а показники сукупної трудомісткості інтегруються в систему показників ефективності виробництва. Отже, створюється дворівнева модель системи показників: показники народногосподарського рівня і показники галузевого рівня.
Ці економічні показники класифікуються за укрупненими групами, в яких результати виробничої діяльності належать до затрат живої праці робітників матеріального виробництва (перший варіант) або до затрат сукупної суспільної праці (другий варіант).
За першим варіантом рівень і динаміка продуктивності праці розраховуються як відношення суми валового суспільного продукту, кінцевого річного суспільного продукту, національного доходу, товарної чистої продукції до затрат живої праці.
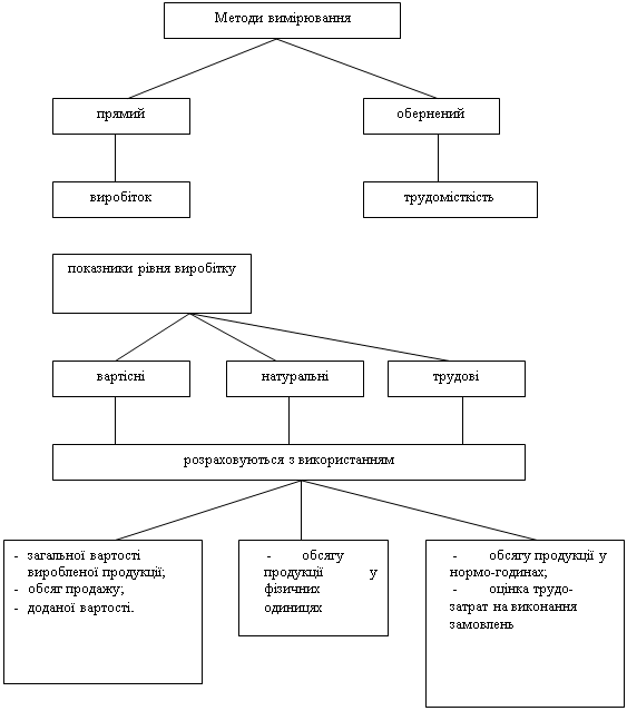
2. Показники та методи вимірювання продуктивності праці
2.1 Продуктивність праці, її вимірювання і показники
Продуктивність праці – це кількість продукції, випущеної в одиницю часу на одного працюючого.
Виділяють такі фактори, що впливають на продуктивність праці:
· ступінь розвитку науки і міра її використання у виробництві
· кваліфікація працівників
· організація виробничого процесу
· стан виробництва
На практиці використовують 3 вимірники продуктивності праці: натуральний, трудовий і вартісний.
Натуральний вимірник характеризує кількість продукції в натуральному виразі:
П=N/Тж
![]() | |||
Обсяг випуску в натуральних одиницях Витрати живої праці
Тж=Чис.прац.*Фд
![]() | ![]() |
чисельність працівників дійсний фонд роботи 1-го середньоспискового
працівника
Дійсний фонд роботи розраховується на основі складання балансу робочого часу:
№ п/п | Показники | Дні/години |
| 1. | Календарний фонд роботи (Фк), дні | 365 |
| 2. | Вихідні і святкові дні | 110 |
| 3. | Номінальний фонд робочого часу 1-го робітника (Фн) | 255 |
| 4. | Втрати робочого часу в днях через: чергові відпустки додаткові відпустки виконання державних обов’язків декретні відпустки невиходи по хворобі | 32 20,5 3,5 1 2 5 |
| 5. | Явочне число днів (Фн-32) | 223 |
| 6. | Номінальна тривалість робочої зміни, год: п’ятиденка шестиденка | 8,2 7 |
| 7. | Скорочення тривалості робочої зміни, год: для підлітків для годуючих матерів | 0,1 0,1 |
| 8. | Фактична тривалість робочої зміни, год (8,2-0,2) | 8 |
| 9. | Дійсний фонд робочого часу 1-го середньоспискового робітника, год (223*8) | 1784 |
Трудовий вимірник характеризує кількість продукції в трудовому вираженні на 1-го робітника. Він визначається через трудомісткість:
Пт=(∑Ni*ti)/Тж
Трудомісткість
∑Ni*ti=Тє
трудоємність виробничої програми
Вартісний вимірник характеризує кількість продукції в грошовому виразі на 1-го працюючого:
Пв=(∑Ni*Ці)/Тж
Для характеристики динаміки продуктивності праці використовують індекс продуктивності праці:
![]()
Іпп=Ппл/Пбаз
продуктивність планова продуктивність базова
Рівень продуктивності праці характеризується показником „виробіток”, який показує, скільки продукції виготовляється за одиницю часу на 1-го працюючого:
В=обсяг в-ва/чисельність працівників
Оберненим показником до виробітку є трудомісткість.
У зв'язку із обмеженістю усіх видів ресурсів і трудових зокрема головним чинником нарощування в-ва є забезпечення ефективності їх використання. Для забезпечення росту продуктивності праці на п-ві здійснюють її планування, що знаходить практичне відображення в складанні плану по праці і кадрах, одним із розділів якого є план підвищення продуктивності праці. В процесі планування продуктивності праці виділяють такі етапи:
1. аналіз показників росту продуктивності праці
2. визначення міри впливу факторів на ріст продуктивності праці
3. розробка організаційно-технічних заходів для підвищення продуктивності праці
4. розрахунок потреби в робочій силі
5. визначення рівня і індексу продуктивності праці на плановий період.
Ріст продуктивності праці повинен випереджати ріст заробітної плати.
Існують 2 методи планування продуктивності праці:
1. метод прямого рахунку (обсяг в-ва продукції поділити на кількість ПВП)
2. метод непрямого рахунку (пофакторний метод) дає змогу визначити вплив техніко-економічних факторів на рівень продуктивності праці. До цих факторів належать:
· підвищення технічного рівня в-ва (впровадження нової техніки, модернізація)
· покращення організації в-ва (скорочення непродуктивних втрат, втрат від браку тощо)
· зміна обсягу і структури продукції, що випускається (покращення в-ва).
По кожному із даних факторів розраховують показник відносної економії чисельності робітників, на базі якої визначається сумарна чисельність, і розраховують приріст продуктивності праці у %:
∆П=Э∑/(Чвих – Э∑)*100%
економія сумарна чисельність вихідна
Чвих=Q/Пб – чисельність працівників, розрахована на плановий обсяг випуску при базовій продуктивності праці.
∆П=(∆Тє ∕ (100 – ∆Тє))*100%
%зниження трудоємкості виробничої програми
2.2 Персонал підприємства, склад і структура
Персонал підприємства — це провідний мобілізуючий фактор виробництва. Його творчий талант і практична робітнича майстерність особливо виразно проявляється в умовах ринкових відносин, де постійно присутня підприємницька конкуренція. Так, інженерна діяльність працівників підприємства має вирішальне значення у виявленні і оцінці попиту, створенні високоякісної продукції, виборі прогресивних технологій, раціональній організації виробництва в цілому, тобто в ефективному поєднанні всіх складових факторів виробництва. В той же час кожне таке мистецьке рішення може залишитися лише побажанням на папері, якщо не буде фахово завершене робітниками у вигляді матеріалізованої продукції.
Саме така, цілеспрямована, гармонійна діяльність колективу забезпечує економічний поступ підприємства.
Всі працівники підприємства залежно від ступеня їх участі у виробничій діяльності діляться на промислово-виробничий і непромисловий персонал.
До промислово-виробничого персоналу (ПВП) належать працівники основних і допоміжних цехів, відділів, служб, науково-дослідних відділів та інститутів (НДІ), проектно-конструкторсько-технологічних відділів і інститутів (ПКТІ), тобто ті, хто безпосередньо пов'язаний з виробничою діяльністю підприємства.
До складу непромислового персоналу входять працівники підрозділів, що не пов'язані з основною виробничою діяльністю підприємства: житлово-комунального господарства, (дитячі, культурно-побутові, медичні, підсобні, сільськогосподарські підрозділи тощо).
ПВП поділяється на такі категорії: ІТП (інженерно-технічні працівники); робітники; службовці; МОП (молодший обслуговуючий персонал); учні і охорона.
Найбільш численною категорією працівників, які беруть участь у виробничому процесі, є робітники.
Вони поділяються на виробничих (основних), які безпосередньо виготовляють продукцію, і допоміжних, які займаються виробництвом продукції допоміжного призначення (інструмент, тара, інше), а також обслуговують технологічний процес (налагоджувальники, ремонтники, комірники, контролери, транспортні робітники і ін,).
В умовах автоматизації виробництва функції різних категорій робітників (операторів, налагоджувальників, ремонтників) суміщаються, і поняття „допоміжні” втрачає свій прямий зміст.
До ІТП належать особи, які виконують на підприємствах дослідницькі, проектні роботи, здійснюють організаційне, технічне, економічне керівництво і управління.
До службовців відносяться працівники, які зайняті діловодством, бухгалтерським обліком, постачанням, збутом, і т. д.
МОП — це працівники, що зайнят


