Методологічні основи статистики
Міністерство освіти і науки України
Національний авіаційний університет
Курсова робота
на тему: "Методологічні основи статистики"
Виконав студент:
2 курсу 218 групи ФЕП
Пристанський Ігор
Київ 2009
Зміст
Вступ
1. Поняття статистики
2. Предмет, об’єкт та категорії статистики
3. Етапи статистичного дослідження
4. Методологічна основа статистики
5. Статистичні методи
6. Застосування статистичних методів на практиці
6.1 Статистичне забезпечення управлінських рішень щодо вдосконалення податкової системи в Україні
6.2 Методологія процесу прийняття рішень з використанням статистичних методів
6.2.1 Теорія приймання рішень
6.2.2 Опис методології процесу приймання рішень
6.2.3 Методологія об'єктивізації адміністративних рішень
Висновок
Література
Вступ
В сучасних умовах особливо значимим є дослідження комплексу показників соціально-економічного розвитку, аналіз їх взаємозв'язків, виявлення тенденцій та розроблення економічних нормативів і прогнозів.
Для вирішення цих завдань необхідно досліджувати та науково обґрунтовувати існуючі залежності між показниками реального сектора економіки з метою більш глибокого розуміння складного механізму причинно-наслідкових зв'язків між ними. Вивчення різноманіття взаємозв'язків між показниками в економіці є досить складним завданням, а тому становить одну з основних проблем статистичного аналізу. При цьому побудова прийнятних моделей дозволяє в подальшому розробляти на їх основі прогнози розвитку економіки країни. Однак досить часто можна зіткнутися з певними проблемами при вивченні цих взаємозв'язків.
Використання статистичних методів дослідження взаємозв'язків показників соціально-економічного розвитку економіки потребує, по-перше, розуміння сутності й специфіки чинників формування цих показників, по-друге, знання сутності та можливостей статистичних методів.
Проблемами статистичного оцінювання взаємозв'язків макроекономічних показників, методологічними і методичними аспектами застосування статистичних методів в економічних дослідженнях займаються такі вітчизняні вчені: В. М. Геєць, С. С. Герасименко, А. В. Головач, А. М. Єріна, Г. В. Ковалевський, О. І. Кулинич, Р. О. Кулинич, Р. М. Моторин, О. А. Чупріна, В. Г. Швець та інші, а також зарубіжні: І. Беляєвський, Е. Герде, І. Єлісєєва, О. Кун, Н. Ряузов. Науковий підхід у побудові та застосуванні статистичних моделей, які часто використовуються при розробці економічної політики, а також основні концепції рег-ресійного аналізу досить ґрунтовно викладено у Роберта С. Піндайка та Деніеля Л. Рубінфельда.
1. Поняття статистики
Перші дані, що сьогодні називають статистичними, ми знаходимо в найдавніших письмових джерелах (облік рабів, жителів). Як наука вона вийшла з бухгалтерського обліку.
Слово статистика походить від латинського слова status - становище, стан явищ. Спочатку займалася описовою діяльністю, наприклад описом державного устрою (інша назва – державознавство).
Статистика як наука виникла в другій половині 17 століття. Термін статистика в науковий обіг ввід в 1746 році німецький вчений, професор філософії і права Генріх Авенхаль.
В сьогоднішньому розумінні статистика – це:
1) цифри, статистичні дані;
2) статистична практика (діяльність статистичних установ, що збирають і обробляють статистичну інформацію);
3) наука.
У джерел статистичної науки стояли 2 школи: англійська (інша назва – школа політичних арифметик : Уільям Петті, Джон Граунд) і німецька (суто описова наука – державознавство – опис устрою, кількість знаті, кількість приходів, кількість населення, кількість земель).
В Росії в 19 ст. сформувалася власна школа, до якої входили вчені РАН П.Журавський, Арсеньєв, Дружинін. Пізніше, вчені розділилися на дві групи: перша група розглядала статистику як метод (Дружинін, Кауфман), друга – як науку (Янсон, Німчинов, Фортунато).
Вищезгадані школи розділилися також на два крила: одні вважали, що статистика досліджує лише суспільство (гуманітаристи), інші – що статистика може досліджувати будь-що у природі (універсалісти). Дане протиріччя проіснувало до 50-х років 20-го століття.
4) Статистика – це також метод пізнання, інструментарій, який використовується і в природничих, і в суспільних науках для встановлення закономірностей масових процесів.
5) Статистика – це і окрема група статистичних методів.
Статистика – це наука, яка вивчає кількісну сторону масових суспільних, соціально-економічних та інших явищ в нерозривному зв'язку з їх якісною стороною в певних умовах місця і часу.
2. Предмет, об'єкт та категорії статистики
Предмет статистики – кількісна сторона масових суспільних, соціально-економічних та інших явищ в нерозривному зв'язку з їх якісною стороною в певних умовах місця і часу.
Об'єктом статистики є людське суспільство, явища і процеси суспільного життя.
Особливості статистики:
1) статистика говорить мовою цифр, але ці цифри якісно визначені;
2) масовість явищ (статистика не вивчає поодинокі явища, оскільки в них не проявляються закономірності, які досліджуються статистикою); використовується математичний закон великих чисел, основним принципом якого є те, що закономірність масових явищ може проявлятися при достатньо великому числі випадків;
3) статистика вивчає структуру явища і його динаміку;
4) статистика вивчає явища в їх взаємозв'язку.
Закономірності проявляються в таких своїх різновидах:
1) закономірності розвитку (динаміка явищ);
2) закономірності структурних зрушень;
3) закономірності розподілу елементів сукупності (розподіл населення за віком, за статтю);
4) закономірності співзалежності (зв'язку між явищами).
Категорії статистики:
Статистична сукупність – це маса однорідних в певному відношенні елементів, мають єдину якісну основу, але різняться між собою певними ознаками і підлягають певному закону розподілу.
Статистична сукупність – це певна множина елементів, поєднана умовами існування і розвитку.
Сукупність може бути однорідною і різнорідною.
Однорідна сукупність – якщо одна чи декілька ознак, що вивчаються, є загальними для всіх одиниць.
Різнорідна сукупність об'єднує явища різного типу.
Сукупність складають окремі елементи, які називаються одиницями сукупності.
Одиниця сукупності - це первинний елемент статистичної сукупності, який є носієм ознак, що підлягають реєстрації і є основою обліку.
Ознака – властивість окремої одиниці сукупності.
Ознаки можуть бути (за характером виявлення) якісними і кількісними.
Якісні ознаки (атрибутивні ознаки) виражаються в вигляді понять, визначень, які характеризують їх суть, стан або якість. Наприклад, сорт продукції, професія, сімейний статус.
Кількісні ознаки виражають окремі значення якісних ознак у числовому виразі, окремі значення яких називаються варіантами.
Кількісні варіанти за характером виразу можуть бути первинними і вторинними.
Первинні варіанти – характеризують одиницю сукупності в цілому: абсолютні значення, вимірені, розраховані.
Вторинні варіанти (похідні, розрахункові) – дані, що не можливо перевірити тому що вони взяті з певних джерел.
По відношенню до об'єкту кількісні ознаки можуть бути прямими і непрямими.
Прямі – характеризують об'єкт дослідження безпосередньо (вік осіб, кількість присутніх в аудиторії)
Непрямі – ознаки, що не належать безпосередньо досліджуваному об'єкту (чи сукупності), а які належать іншій сукупності, що входить в дану.
За характером варіації кількісні ознаки можуть бути дискретними (перервні), безперервними; а якісні – багатоваріантними, альтернативними.
Дискретні – ознаки, виражені окремими цілими числами, без проміжних значень.
Безперервні – ознаки, що можуть набувати будь-яких значень у певних чисел.
Багатоваріантні – перш за все характеризуються рангами (шкалою рангів) від більшого до меншого (напр. дуже низький, низький, середній, високий, дуже високий).
Альтернативні – взаємовиключаючі значення: так-ні, позитивне-негативне.
По відношенню до часу ознаки можуть бути інтервальні і моментні.
Інтервальні – це ознаки, які характеризують результат процесів.
Моментні – характеризують об'єкт в певний момент часу.
Адитивність – підсумовувати, складати.
В залежності між зв'язку між ознаками вони бувають факторними і результативними.
Та ознака, яка впливає на іншу, називається факторною. Та ознака, яка підлягає впливу, називається результативною.
Наприклад: від рівня кваліфікації робітника залежить його продуктивність. Тут кваліфікація робітника є факторною ознакою, а продуктивність – результативна. В свою чергу від продуктивності залежить заробітна плата. Тут продуктивність вже стала факторною ознакою, а заробітна плата – результативна.
Статистичні показники – це число в сукупності з набором ознак, що характеризують обставини, до яких вони відносяться, що, де, коли, і яким чином підлягають вимірюванню.
Статистичний показник – це кількісна характеристика соціально-економічних явищ і процесів в умовах якісної визначеності.
Статистичні дані – це сукупність показників, отриманих внаслідок статистичного спостереження або обробки даних.
Статистична закономірність – це закономірність, в якій необхідність пов'язана в кожному окремому явищі з випадковістю, і лише в сукупності явищ виявляє себе як закон.
Система статистичних показників – це сукупність статистичних показників, які відображають взаємозв'язки, які об'єктивно існують між явищами.
3. Етапи статистичного дослідження
Будь-яке статистичне дослідження має 4 етапи (всі вони об'єднуються єдиним – метою дослідження):
1) статистичне спостереження – збір даних шляхом первинного (вимірення, опитування, підрахування) або вторинного збору;
2) зведення і групування даних та результатів спостережень;
3) узагальнюючі показники (можуть бути абсолютні, середні і відносні);
4) аналіз.
Статистика – це багатогалузева наука. Вона складається з окремих розділів і підрозділів:
1) загальна теорія статистики – розглядає загальні поняття, категорії, принципи і методи кількісного виміру соціальних явищ і процесів;
2) економічна статистика – вивчає процеси суспільного виробництва, розподілу і споживання;
3) соціально-економічна статистика – вивчає добробут, культуру народу, загальну відмінність груп народу;
4) галузева статистика – вивчає відповідні галузі: фінансова статистика, статистика будівництва, статистика матеріального виробництва тощо.
Інколи окремо виділяють демографічну статистику (вивчає населення), але найчастіше вона входить до економічної статистики.
Функції статистики:
1) пізнавальна функція – статистика вивчає кількісне співвідношення і взаємозв'язки, встановлює закономірності розвитку;
2) контрольно-організаційна функція;
3) керуюча функція – на основі наявних даних проводиться планування і керування.
Основні задачі статистики на сучасному етапі.
Завданнями статистики відповідно до Закону України Про державну статистику є (мається на увазі державна статистика):
· реалізація державної політики в галузі статистики;
· збирання, розробка, узагальнення та всебічний аналіз статистичної інформації про процеси, що відбуваються в економічному і соціальному житті України та її регіонів;
· розробка і впровадження статистичної методології, яка базується на результатах наукових досліджень, міжнародних стандартах та рекомендаціях;
· забезпечення достовірності, об'єктивності, оперативності, стабільності та цілісності статистичної інформації;
· забезпечення доступності, гласності і відкритості зведених статистичних даних в межах чинного законодавства.
4. Методологічна основа статистики
Методологічною основою статистики є:
1) теорія пізнання, яка визначає наукові підходи до вивчення явищ природи і суспільства;
2) діалектична логіка, загальнонаукові прийоми синтезу і аналізу;
3) системний підхід;
4) основи економічної теорії;
5) специфічні, властиві лише статистиці, методи (статистичне групування, зведення і групування, середні, узагальнюючі і аналітичні показники, індекси, вибірковий метод, балансовий метод, регресійно-кореляційний метод і т.д.).
Використання статистичних методів для оцінки взаємозв'язку економічних явищ дає змогу краще зрозуміти господарські явища і процеси для достовірнішого обґрунтування управлінських рішень та прогнозів. Ефективне функціонування господарського механізму потребує реалістичної економічної політики, і, навпаки, ефективна політика вимагає кращого розуміння взаємозалежностей між чинниками та результативними показниками господарювання.
5. Статистичні методи
Для всебічної характеристики економічних явищ у соціально-економічній сфері, а також визначення успіхів і недоліків, шляхів та заходів щодо усунення негативних тенденцій застосовують статистичні методи: статистичні групування; середні та відносні величини; аналіз рядів динаміки; показники варіації; дисперсійний, регресійний і кореляційний аналіз; статистичні рівняння залежностей; статистичні індекси тощо. Перелічені статистичні методи можна застосовувати для вирішення певних завдань аналізу економічних явищ.
Щодо мети розрахунків необхідно визначити порядок опрацювання інформації та показники, передбачені для відповідних обчислень, методи і способи аналізу даних. В. С. Немчинов зазначав: "Основне завдання статистичної науки — вибрати і обґрунтувати такі способи дослідження, які б дали змогу висунути, визначити і врахувати істотні та відмінні ознаки досліджуваного явища" .
Достовірні результати аналізу взаємозв'язків показників соціально-економічного розвитку можливо отримати за допомогою не всіх статистичних методів. Характеристику можливості їх застосування розглянемо, починаючи з найбільш важливого серед них методу — статистичні групування.
Групування статистичної інформації при побудові аналітичних групувань за визначеною ознакою може проводитися за наявності не менше 20 одиниць спостереження і дає можливість отримати інформацію, що характеризує абсолютний рівень явища в окремих групах, відхилення між окремими групами та обсягом сукупності, залежність між факторними та результативними ознаками.
При групуванні ділять сукупність на групи, виділяючи основні типи і форми явищ. Розглядаючи зміни ознак від групи до групи, вивчають залежність результативної ознаки від чинникової, покладеної в основу групування. Будуючи групування, необхідно пам'ятати, що одні й ті самі вихідні дані за різного поєднання чинників і підходу до вибору інтервалів групувань дають різні результати — від неправильних (випадкових) до правильних (закономірних) висновків.
Групування економічної інформації за науково розробленими інтервалами груп дає змогу охарактеризувати складний взаємозв'язок одиниць сукупності. При побудові інтервалів групувань необхідно враховувати такі умови: ступінь заповнення інтервалів одиницями сукупності; застосування нерівних інтервалів, якщо вивчається неоднорідна сукупність.
Продовженням методу статистичних групувань є дисперсійний аналіз. Сутність його полягає в побудові аналітичного групування за ознакою-фактором та вимірюванні тісноти зв'язку, що ґрунтується на правилі складання дисперсій: загальна дисперсія розпадається на міжгрупову і середню з групових дисперсій, з яких перша обумовлена впливом чинника, а друга — впливом усіх інших чинників, крім того, що вивчається.
Для вивчення розвитку явищ у часі складаються й аналізуються ряди динаміки. Передумовою аналізу динамічного ряду є порівнянність статистичних даних. Порівнянність забезпечується наявністю наступних критеріїв:
— незмінність у методології обліку та розрахунку показників, використання однакових одиниць вимірювання;
—незмінність у структурі сукупності;
—рівні критичні моменти реєстрації даних;
—незмінність цін для вартісних показників. Уявлення про залежність можна одержати за
допомогою порівняння паралельних рядів. Проте, якщо ряди дуже довгі, тоді для виявлення кореляційної залежності одиниці сукупності групують за факторною ознакою, а потім розраховують значення середніх рівнів результативної ознаки. Так визначають форму, характер, напрям і тісноту зв'язку. Але, як зазначають Е. Ферстер і Б. Ренц: "Є велика кількість паралельно існуючих явищ, викликаних загальною для них причиною" .
Наявність взаємозв'язку можна встановити за допомогою побудови графіків. Тут, відкладаючи значення причини на осі абсцис, а значення наслідку — на осі ординат, визначаємо напрям зв'язку за положенням значень у системі координат. Якщо лінія графіка зображена зліва направо вгору — зв'язок прямий, якщо ж навпаки (зліва направо вниз) — зв'язок обернений.
У системі статистичних методів оцінки впливу чинників на результати економічної діяльності важливим є індексний аналіз, що дає змогу оцінити вплив зміни кількісних та якісних показників на результати господарської діяльності.
Будь-яка індексна модель має математичну і логіко-аналітичну інтерпретацію. З математичної точки зору, модель являє собою рівняння, яке дозволяє для кожного явища знайти перетворену форму його виразу у вигляді добутку двох інших явищ. Оцінка ж цього рівняння з логіко-аналітичної точки зору дозволяє встановити, чи існує реальна причинно-наслідкова залежність між ними, чи ні. Якщо така залежність існує, значить, знайдена реальна форма функціональної залежності об'ємного показника від його кількісного і якісного чинників, і тому модель придатна для використання за прямим призначенням. У іншому випадку модель самостійного значення не має і може бути використана лише для деталізації одного фактора за допомогою двох інших чинників. В основі такого перетворення лежить принцип еквівалентності між кількісними рівнями явищ. Якщо виявиться, що модель відображає недетермінований взаємозв'язок між явищами, то внаслідок некоректності вона повинна бути замінена іншою моделлю.
В основі статистичного індексування лежить причинно-наслідкова залежність між явищами, і в цьому полягає його корінна відмінність від інших індексних побудов розрахункового, але не аналітичного характеру.
Деякі статистики, визнаючи причинно-наслідкову природу статистичного індексування, все ж допускають можливість існування моделей, в яких результативним показником виступає причина, а чинником наслідок, називаючи це непрямим індексуванням. Але в непрямому індексу ванні особливої необхідності не існує, оскільки будь-яке соціально-економічне явище має свої безпосередні чинники і, отже, існує можливість прямого індексування .
Багатофакторний індексний аналіз дозволяє кількісно виміряти вплив декількох факторів на зміну того чи іншого економічного показника, іменованого результативним. Цей вид аналізу знаходить усе більше застосування.
Побудова багатофакторних індексних моделей, що відображають результативний показник як добуток взаємодії складових його факторів, має ґрунтуватися на знанні певних принципів, що випливають з об'єктивних особливостей взаємозв'язку між явищами.
Метод комплексних статистичних коефіцієнтів може бути успішно використаний для оцінки результатів господарської діяльності фірм, підприємств і організацій, показників соціально-економічного розвитку регіонів, країн у світі, виконання планів виробництва асортименту продукції, рівномірності її постачання, для оцінки стійкості курсу валют, акцій, цінних паперів та ефективності їх купівлі та продажу.
Основними методами для кількісної оцінки взаємозв'язків економічних явищ є регресійний і кореляційний аналіз.
Перед розглядом передумов кореляційного і регресійного аналізу слід сказати, що загальною умовою, що дозволяє отримати стабільніші результати при побудові кореляційних і регресійних моделей, є вимога однорідності початкової інформації. Ця інформація повинна бути оброблена на предмет аномальних, тобто що різко виділяються з масиву даних, спостережень. Ця процедура виконується за рахунок кількісної оцінки однорідності сукупності за яким-небудь одновимірним або багатовимірним критерієм (залежно від початкової інформації) і має на меті відбір тих об'єктів спостереження, у яких якнайкращі (або найгірші) умови функціонування з незалежних або слабозалежних причин.
Після обробки даних на предмет "аномальності" слід провести перевірку, наскільки інформація, що залишилася, задовольняє передумовам для використання статистичного апарату при побудові моделей, оскільки навіть незначні відступи від цих передумов часто зводять до нуля отримуваний ефект. Треба зауважити, що імовірнісне або статистичне рішення будь-якої економічної задачі повинне ґрунтуватися на докладному осмисленні початкових математичних понять і передумов, коректності і об'єктивності збору початкової інформації, в постійному поєднанні економічного змісту і математико-статистичного аналізу.
Застосування регресійного і кореляційного аналізу вимагає чіткого дотримання таких критеріїв, як наявність численної сукупності об'єктів, нормального розподілу змінних, кореляційної залеж ності тощо. Нормальний розподіл сукупності простежується тільки у випадках дії багатьох незалежних або слабозалежних чинників та відсутності значимих показників. Зокрема, як стверджують І. М. Григор'єва та М. С. Кузнєцов, "...досліджувана сукупність має бути у кращому разі у 7 разів більша від кількості коефіцієнтів регресії" .
Модель регресії може будуватися на припущенні, що на якусь залежну змінну впливає лише один фактор, тоді регресія називається простою, однак практика доводить різноманіття взаємозв'язків між явищами і процесами (особливо в макроекономічній сфері), тобто на залежну змінну впливає значна кількість чинників, а тому для опису таких моделей застосовуються множинні регресії.
Побудова багатофакторної (множинної) кореляційно-регресійної моделі включає такі етапи:
1. Вивчення економічної проблеми та підготовка статистичних даних.
У відповідності до визначеної мети дослідження, яке проводиться, необхідно з'ясувати природу процесів, які потрібно буде описувати. Для цього необхідно дати чітке визначення економічних явищ, встановлення об'єктів та періодів дослідження. На цьому етапі повинні бути сформульовані припущення про залежність досліджуваних явищ.
2. Побудова статистично значущих моделей.
Цей етап полягає у тому, щоб за допомогою спеціальних характеристик отримати кількісне підтвердження наявності чи відсутності зв'язку між показниками. При оцінюванні взаємозв'язку між кількісними змінними підтвердження гіпотези про наявність зв'язку є основою для переходу до наступного кроку — встановлення аналітичної залежності між ознаками. Вид аналітичної залежності або конкретної формули, який встановлює взаємну відповідність між ознаками, обирається виходячи зі змістовного аналізу явища. Якщо про характер взаємозв'язку попередньо нічого не відомо, то в процесі дослідження перевіряються різні гіпотези, випробовуються різні формули з відбором за формальними критеріями тієї з них, яка найбільш правдоподібна і більшою мірою відповідає наявним фактичним даним про значення ознак, про окремі об'єкти сукупності. Після вибору форми аналітичного зв'язку результативної та факторних ознак постає завдання визначення конкретних числових значень параметр.
Параметри рівняння регресії розраховуються таким чином, щоб обчислені за рівнянням значення залежної ознаки найменшою мірою відрізнялися від фактичних. Це досягається розрахунком параметрів рівнянь регресії за методом найменших квадратів (МНК). Параметри регресії за даним методом обираються таким чином, щоб забезпечити мінімальну суму квадратів відхилень фактичних величин від обчислених за рівнянням регресії для заданих значень факторних ознак .
3. Перевірка адекватності моделей та вибір найкращої моделі з усіх статистично значущих.
Рішення про вибір, рівень якості теоретичної моделі та надійність статистичних висновків у регресійному аналізі визначається рівнем статистичних оцінок адекватності моделі реальним явищам і процесам.
Для багатомірної регресійної моделі важливим є також оцінка наявності мультиколінеарності, тобто високого рівня парної кореляції залежності факторних ознак, які викривляють форму зв'язку факторних ознак і результативної. Єдиної, загальноприйнятої оцінки мультиколінеарності поки що не існує, але найбільш розповсюдженою є оцінка мультиколінеарності за значенням коефіцієнтів парної кореляції для факторних ознак.
І нарешті, в множинній регресії поруч з оцінкою достовірності моделі в цілому може іти мова про оцінювання достовірності кожного параметра моделі. Ця мета досягається за допомогою і-критерію Ст'юдента. Коефіцієнт регресії вважається досить надійним, якщо фактичне значення і-критерію перевищує табличне. Якщо надійність коефіцієнта регресії не підтверджується, то робиться висновок про несуттєвість у моделі факторної ознаки і необхідності її вилучення з моделі або заміни.
4. Економічна інтерпретація.
Результати регресійного аналізу порівнюються з гіпотезами, які були сформульовані на першому етапі досліджень, і оцінюється їх правдоподібність з економічної точки зору.
Спираючись на теоретичні положення, спробуємо продемонструвати практичне використання кореляційно-регресійного аналізу при побудові моделі взаємозв'язку між темпами економічного зростання та обсягом людського капіталу. Як впливовий фактор розглядатимемо частку загальної кількості тих, хто навчався (з урахуванням освіти у вищих закладах та професіонально-технічних навчальних закладах), у населенні України. Зв'язок між темпом економічного зростання та часткою тих, хто навчався, в населенні України у 1993— 2006 рр.1 подано на рис. 1.
Як бачимо, зв'язок є прямим. Такий результат цілком узгоджується з ідеєю загального позитивного впливу освітнього рівня на економічне зростання. А щільність зв'язку (Я2 = 0,45) є суттєвою, тож можна зробити висновок, що частка тих, хто навчався, у населенні країни є впливовим фактором щодо темпів економічного зростання.
Знання сутності методу і його можливостей щодо оцінювання інформації дає змогу ефективно використовувати статистичні методи для аналізу взаємозв'язків між економічними явищами. Ці методи втрачають інтерес у практичній роботі аналітика, коли немає впевненості в їх відповідності при вирішенні конкретних завдань.

Рис.1. Зв'язок між темпом економічного зростання та часткою тих, хто навчався
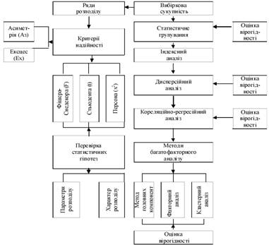
Вивчення причинно-наслідкових зв'язків здійснюють шляхом застосування статистичних методів у такій послідовності: статистичне групування; індексний аналіз; дисперсійний аналіз; кореляційно-регресійний аналіз; методи багатомірного статистичного аналізу (метод головних компонент, кластерний аналіз, факторний аналіз). Одержані результати розрахунків перевіряють на вірогідність за відповідними критеріями надійності. Порядок і послідовність комплексного підходу у статистико-економічному дослідженні схематично наведено на рис. 1.
6. Застосування статистичних методів на практиці
Потрібно відзначити, що в економічних розрахунках аналітичного напрямку майже зовсім не використовується досить ефективний спосіб математико-статистичної обробки даних - дисперсійний метод аналізу. Як і інші ймовірнісно-статистичні методи, він набагато розширює можливості економістів в аналізі виробництва й ефективності прийняття управлінських рішень. За його допомогою розв'язуються наступні аналітичні завдання: кількісне вимірювання сили впливу факторних ознак та їх сполучень на результативну; вивчення вірогідності впливу та його довірчих меж; аналіз окремих середніх та статистична оцінка їх різниць. У поглибленому економічному аналізі дисперсійний метод може виконувати допоміжні функції. У цьому плані його використання відкриває широкі можливості щодо науково-обґрунтованого підходу застосування інших статистичних методів кількісного аналізу.
Наведені нижче розрахунки щодо кількісного виміру впливу факторів ефективного використання земель сільськогосподарськими підприємствами послугують прикладом практичного застосування статистичних оцінок в аналітичній роботі.
Оскільки доцільність збільшення обсягів матеріальних, грошових і трудових вкладень у виробництво повинно корелювати з підвищенням показників економічної ефективності використання землі, зазначену залежність легко встановити шляхом побудови комбінаційних статистичних групувань (табл. 1).

Рис. 2. Схема комплексного статистико-математичного аналізу
Результати останніх свідчать, що у сільськогосподарських підприємствах підвищення рівня інтенсивності виробництва забезпечується зростанням показників ефективності використання земельних ресурсів через урожайність, продуктивність праці і прибутковість використаної одиниці площі сільськогосподарських угідь. Але збільшення матеріально-грошових та трудових витрат на одиницю земельної площі не завжди забезпечує адекватне підвищення рівня ефективності виробництва.
Досліджувані фактори (зростання їх рівнів) не тільки сприяють підвищенню урожайності зернових культур, але й зумовлюють збільшення рівня витрат виробництва на одиницю продукції. Хоча врешті одиниця земельної площі дає найбільший прибуток у тих підприємствах, які характеризуються найвищими показниками інтенсивності вкладень на цю площу. Причини неадекватності залежності інтенсивності виробництва та собівартості слід шукати у технологічних процесах вирощування зернових культур. Зростання прибутковості гектара площі ріллі за таких обставин може бути пояснене підвищенням рівня якості реалізованого зерна. Найкращі економічні показники в регіоні мають підприємства підгрупи А2В2. Виробництво валової продукції з одиниці площі найвище в підгрупі А3В1, тобто при високому рівні матеріально-грошових витрат і нижчих показниках трудових вкладень. Підприємства з раціональним рівнем інтенсивності виробництва зосереджені в групі А2. Отже, результати комбінаційних статистичних групувань орієнтують на ефективність додаткових матеріальних вкладень та обмеження показників трудоємності одиниці площі.
Таблиця 1. Вплив рівня інтенсивності виробництва та трудових вкладень на ефективність використання землі в досліджуваних сільськогосподарських підприємства
| Показники | Витрати виробництва на 1 га ріллі, грн. | |||||
А1 - 351 - 1346 А2 - 1350 - 1978 А3 - 2038 - 9294 | ||||||
| Витрати праці на 1 га ріллі, тис. люд.-г. | ||||||
В1 - 0,34 - 0,68 | В2 - 0,68 - 1,01 | В1 - 0,39 - 0,50 | В 2 - 0,52 - 0,86 | В1 - 0,57 - 0,78 | В2 - 0,79 - 1,01 | |
| Кількість підприємств, шт. | 9 | 9 | 9 | 9 | 9 | 10 |
| Витрати виробництва на 1 га ріллі, грн. | 1016 | 970 | 1594 | 1633 | 2416 | 4082 |
| Затрати праці на 1 га ріллі, тис. люд.-г. | 0,56 | 0,78 | 0,48 | 0,68 | 0,68 | 0,91 |
| Вартість основних виробни -чих фондів на 100 га сільськогосподарських угідь, тис. грн. | 176 | 146 | 182 | 165 | 305 | 220 |
| Чисельність працюючих на 100 га сільськогосподарсь -ких угідь, чол. | 7 | 5 | 8 | 7 | 8 |
Подобные работы:
Актуально:
|