Пути повышения эффективности использования оборотных активов на примере ЗАО "Минский завод виноградных вин"
1. Оборотные активы: сущность, определение потребности, показатели использования
1.1 Сущность оборотных активов и их структура
1.2 Определение потребности в оборотных активах
1.3 Показатели использования оборотных активов
2. ЗАО «Минский завод виноградных вин», его характеристика и анализ производственно-хозяйственной деятельности
2.1 Краткая характеристика и анализ организационной структуры предприятия
2.2 Основные технико-экономических показателей работы предприятия
2.2.1 Анализ объема произведенной продукции
2.2.2 Анализ себестоимости продукции
2.2.3 Анализ прибыли
2.2.4 Анализ рентабельности
2.3 Структура, состав и динамика оборотных активов
2.3.1 Общий анализ структуры и динамики оборотных активов
2.3.2 Анализ состояния запасов и затрат
2.3.3 Дебиторская задолженность
3. Пути повышения эффективности использования оборотных активов
3.1 Снижение запасов и затрат
3.2 Уменьшение дебиторской задолженности
3.3 Расчет экономической эффективности использования оборотных активов от предлагаемых мероприятий
3.4 Устройство передачи этикеток
4. Пути оптимизации условий труда экономических служб предприятия
4.1 Особенности труда экономических служб
4.2 Влияние факторов «рабочая поза» и «гиподинамия» на работоспособность
4.3 Пути улучшения условий труда работников экономических служб предприятия
Заключение
Список литературы
Приложение А Бухгалтерский баланс на 01.01.2007
Приложение Б Бухгалтерский баланс на 01.01.2008
Приложение В Бухгалтерский баланс на 01.01.2009
ВВЕДЕНИЕ
В условиях социально-экономической нестабильности и изменчивости рыночной инфраструктуры важное место в текущей повседневной работе финансового менеджера занимает управление оборотными активами, т.к. именно здесь кроются основные причины успехов и неудач всех производственно-коммерческих операций предприятия. Поэтому рациональное использование оборотных активов является одним из приоритетных направлений деятельности предприятия в настоящее время.
Научная постановка и разработка отдельных сторон исследуемой проблемы нашла свое отражение в работах отечественных и зарубежных ученых-экономистов: Д.С. Молякова (1), Р.С. Сайфулина (2), Г.Б. Поляка (3), Е.С. Стояновой (4), ДЖ. К. Ван Хорна (5) и др.
Однако, теоретические и практические разработки вышеуказанных авторов относятся в основном к предприятиям, функционирующим в относительно стабильной и предсказуемой экономической среде, в то время как проблемы управления оборотными активами в условиях кризиса и определенные трудности с реализацией этих разработок в реальной хозяйственной практике обусловили весьма ограниченное применение этих разработак в наших условиях.
Все это и предопределило выбор темы исследования.
Объект исследования: ЗАО «Минский завод виноградных вин».
Предмет исследования: оборотные активы предприятия.
Цель работы. На основании комплексного экономического анализа разработать и обосновать мероприятия по повышению эффективности использования оборотных активов предприятия.
Для достижения главной цели дипломного проекта необходимо решить следующие задачи:
- раскрыть экономическую сущность оборотных активов, изучить методику определения потребности в оборотных активах и показатели их использования;
- провести анализ финансово-хозяйственной деятельности предприятия, оценить состояние и эффективность использования оборотных активов предприятия;
- оценить соотношение текущих финансовых потребностей с собственными оборотными активами предприятия;
- разработать мероприятия по ускорению оборачиваемости оборотных средств предприятия;
- определить полученный эффект от внедрения мероприятий по повышению эффективности использования оборотных средств.
Методическую базу дипломного проекта составляют методы финансового анализа: горизонтальный и вертикальный анализ бухгалтерской отчетности; методы, приемы и инструменты математической статистики: сбор и группировка статистических данных; анализ рядов динамики; современные методы управления оборотными активами предприятия: управление текущими финансовыми потребностями предприятия.
Информационную базу исследования составляют данные бухгалтерской и финансовой отчетности предприятия (6):
- бухгалтерский баланс (форма 1);
- отчет о прибылях и убытках (форма 2);
- отчет о движении источников собственных средств (форма 3);
- отчет о движении денежных средств (форма 4);
- приложение к бухгалтерскому балансу (форма 5);
- отчет о целевом использовании полученных средств (форма 6);
- оборотно-сальдовые ведомости, карточки аналитического учета, данные инвентаризации, журналы-ордера и ведомости учета, в которых отражается движение соответствующих платежей.
Результаты дипломного проекта могут быть использованы в текущей финансовой деятельности предприятия с целью ускорения оборачиваемости оборотных активов, снижения их размеров за счет частичного высвобождения и вовлечения в повторный оборот, что должно способствовать достижению социально значимого эффекта.
1. ОБОРОТНЫЕ АКТИВЫ: СУЩНОСТЬ, ОПРЕДЕЛЕНИЕ ПОТРЕБНОСТИ, ПОКАЗАТЕЛИ ИСПОЛЬЗОВАНИЯ
1.1 Сущность оборотных активов и их структура
Процесс производства и реализации продукции может осуществляться бесперебойно при наличии у предприятия не только необходимых основных средств и нематериальных активов, но и оборотных активов.
Назначение оборотных активов – обеспечение непрерывности процесса производства. Отличительной особенностью оборотных активов от внеоборотных состоит в том, что они
- переносят свою стоимость на готовый продукт целиком и сразу;
- претерпевают изменение своей натурально-вещественной формы в процессе труда, потребительная стоимость предметов труда преобразуется в потребительную стоимость готовой продукции;
- совершают несколько кругооборотов в год.
При этом происходит постоянная и закономерная смена форм авансированной стоимости: из денежной она превращается в товарную, затем в производственную и снова в товарную и денежную. Таким образом, возникает объективная необходимость авансирования средств для обеспечения непрерывного движения оборотных активов предприятия в целях создания необходимых производственных запасов, заделов незавершенного производства, готовой продукции и условий для ее реализации. (7)
Движение оборотных активов предприятия в процессе производственно-коммерческого цикла проходит четыре основные стадии, последовательно меняя свою форму.
На первой стадии денежные и другие высоколиквидные активы (векселя, депозитные вклады и т. п.) используются для приобретения сырья, материалов, топлива и т. д., то есть запасов факторов производства.
На второй стадии запасы отдельных факторов производства в результате непосредственной производственной деятельности превращаются в готовую продукцию.
На третьей стадии запасы готовой продукции реализуются потребителям и до наступления оплаты преобразуются в дебиторскую задолженность.
На четвертой стадии (инкассировании) оплаченная дебиторская задолженность вновь преобразуется в денежные активы (часть которых до наступления срока их использования может храниться в форме высоколиквидных краткосрочных финансовых вложений).
Важнейшей характеристикой производственно-коммерческого цикла, существенно влияющей на объем, структуру и эффективность использования оборотных активов предприятия, является его общая продолжительность. Она включает период времени от момента расходования денежных и других высоколиквидных активов на приобретение производственных запасов до поступления денег от дебиторов за проданную им готовую продукцию.
Таким образом, в каждый момент времени часть оборотных активов предприятия авансируется в производственные запасы материалов и незавершенное производство, которые обслуживают производственную сферу, другая часть авансируется в отгруженную продукцию и дебиторскую задолженность, которые обслуживают процесс обращения продукции за пределами предприятия.
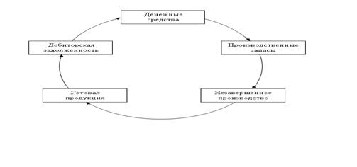
Авансирование означает, что затраченные в начале процесса производства денежные ресурсы возвращаются предприятию после завершения кругооборота. Именно из выручки от реализации продукции происходит возмещение авансированных денежных сумм и все возвращается к исходной позиции. Кругооборот оборотных активов представлен на рисунке 1.1.

Рисунок 1.1 – Кругооборот оборотных активов
Оборотные активы предприятия в каждый момент одновременно пребывают во всех стадиях кругооборота: одна часть вступает в производственный процесс в виде запасов, другая выходит по его завершении в виде готовой продукции, а третья реализуется потребителем и превращается в денежную форму. Одновременное пребывание оборотных активов во всех стадиях обеспечивает непрерывный процесс производства и бесперебойную работу предприятия.
При нормальных условиях работы предприятия, когда не нарушаются условия снабжения предприятия сырьем и материалами, не прерывается процесс производства и реализации продукции, а также процесс банковских расчетов за реализованную продукцию, фактические оборотные активы соответствуют потребности предприятия. Скорость их движения более или менее синхронна. Но если увеличиваются, например, запасы готовой продукции на складе предприятия, то, как следствие, замедляется оборот, происходит накопление оборотных активов в запасах готовой продукции, что приводит к ситуации, когда на предприятии не хватает денежных средств для приобретения очередной партии материалов.
Наличие оборотных активов в минимально необходимых размерах, обеспечивающих нормальную производственную и коммерческую деятельность предприятия, является непременным условием успешного выполнения ими своих функций. (8)
На каждом конкретном предприятии величина оборотных активов, их состав и структура зависят от характера и сложности производства, длительности производственного цикла, стоимости сырья, условий его поставки, принятого порядка расчетов и т.п. В различных отраслях удельный вес оборотных активов в составе общих активов предприятия неодинаков. Так, например, на предприятиях тяжелой промышленности он ниже, чем на предприятиях легкой промышленности.
Оборотные активы предприятия, являясь одной из основных финансовых категорий, оказывающих существенное влияние на сферу производства и сферу обращения, выполняют такие основные функции, как производственную и платежно-расчетную.
Производственная функция заключается в денежном обеспечении непрерывности процесса производства.
Платежно-расчетная функция оборотных активов проявляется в непосредственном влиянии на состояние расчетов в народном хозяйстве и тем самым на денежное обращение в стране.
Однако определение оборотных активов как авансированных денежных средств, направляемых на создание запасов, не раскрывает полного экономического содержания этой категории, поскольку оно не учитывает, что наряду с авансированием определенной суммы денежных затрат происходит объективный процесс авансирования в эти же запасы стоимости прибавочного продукта, создаваемого трудом в процессе производства. Поэтому у рентабельных предприятий, как правило, при завершении кругооборота активов общая сумма авансированных оборотных активов возрастает на долю прибыли, остающуюся в распоряжении предприятия. У отдельных нерентабельных предприятий при завершении кругооборота активов наличие оборотных активов уменьшается на сумму внеплановых убытков.
Таким образом, при определении сущности оборотных активов предприятий необходимо исходить из того, что в создаваемые запасы производственной сферы и сферы обращения авансируется их стоимость. Поэтому при планировании и учете на балансах материальных оборотных активов только лишь в сумме авансированных в них денежных средств заведомо уменьшается размер национального богатства нашей страны на сумму разницы между стоимостью готовой продукции и товаров отгруженных и их себестоимостью. Известно, что материальные оборотные активы составляют значительную часть национального богатства страны. Кроме того, на сумму этой разницы уменьшается размер потерь по бесхозяйственности, допускаемых отдельными предприятиями и организациями в связи с порчей готовой продукции, недостачами и хищениями.
Исходя из вышеизложенного, можно дать следующее определение оборотных активов предприятия.
Оборотные активы представляют собой авансированную в денежной форме стоимость финансовых ресурсов предприятия, вложенных в сферу производства и сферу обращения в минимально необходимых размерах, обеспечивающих непрерывность процесса производства и своевременность осуществления расчетов.
Правильная организация, сохранность и эффективность использования оборотных активов имеют большое значение для обеспечения непрерывного процесса общественного воспроизводства, устойчивого финансового состояния всех субъектов хозяйствования, нормального денежного обращения, реального накопления национального богатства страны.
Все это обусловлено особым экономическим содержанием данной финансовой категории, двойственным ее содержанием, соединившим в себе авансированные денежные средства и стоимость материальных ресурсов в виде запасов сырья, топлива, полуфабрикатов, готовой продукции и других видов материальных ценностей. Поэтому наличие оборотных активов, с одной стороны, характеризует размер денежных средств, а, с другой стороны, запасы товарно-материальных ценностей как часть национального богатства.
Важным показателем структуры оборотных активов является соотношение между средствами, вложенными в сферу производства и в сферу обращения. От правильного распределения совокупной суммы оборотных активов между сферой производства и сферой обращения во многом зависят их нормальное функционирование, скорость оборачиваемости и полнота выполнения присущих им функций.
По экономическому содержанию оборотные активы можно классифицировать на:
- запасы сырья и материалов;
- незавершенное производство;
- готовая продукция;
- дебиторская задолженность;
- денежные средства и финансовые вложения.
Запасы и затраты – это та часть оборотных активов, которая в форме сырья и материалов находится на складах предприятия и предназначена для использования в производственном процессе. Важной особенностью производственных запасов является то, что они еще не вступили в производственный процесс.
На промышленных предприятия в состав производственных запасов входят следующие виды материальных ресурсов:
- сырье и основные материалы;
- покупные полуфабрикаты и комплектующие изделия;
- вспомогательные материалы;
- топливо;
- запасные части;
- специальные инструменты и приспособления.
Незавершенное производство – это совокупность предметов труда, находящихся на различных стадиях производственного процесса, незаконченная продукция, выраженная в стоимостном виде.
Готовая продукция. Моментом завершения процесса производства является передача готовой продукции на склад предприятия, где она подготавливается к реализации, оформляются необходимые документы, производится комплектация, накопление транспортной партии.
Товары отгруженные. Товары, находящиеся в сфере обращения, которые еще не оплачены покупателями. Рост данной группы фондов обращения следует всячески сдерживать, поскольку это ухудшает финансовое положение предприятия, ведет к привлечению краткосрочных кредитов в связи с несвоевременным поступлением выручки от реализации.
Дебиторская задолженность. Она возникает тогда, когда предприятие продает свою продукцию другому субъекту экономики в кредит. Включает также задолженность подотчетных лиц, налоговых органов при переплате налогов и других обязательных платежей, вносимых в виде авансов.
Финансовые вложения. Временно свободные денежные средства предприятия могу разместить в финансовых инструментах с целью получения процентов. Это могут быть депозитные счета, ценные бумаги.
Денежные средства предприятия могут находится, во-первых, на текущих счетах банков, в выставленных аккредитивах; во-вторых, в кассе предприятия и в расчетах.
Под структурой оборотных активов понимается соотношение между элементами в общей сумме оборотных активов. На нее оказывают влияние особенности организации конкретного производства, материально-технического обеспечения, принятый порядок расчетов за товарно-материальные ценности. Изучение структуры является основой прогнозирования перспективных изменений в составе оборотных активов.
По степени планирования оборотные активы подразделяются на нормируемые и ненормируемые. К ненормируемым относятся, товары, отгруженные, денежные средства и средства в расчетах. Все остальные элементы оборотных активов подлежат нормированию.
По источникам формирования оборотные активы подразделяются на собственные (и приравненные к ним) и на заемные.
Наличие собственных и заемных средств в обороте предприятия объясняется особенностями организации производственного процесса. Постоянная минимальная сумма средств для финансирования потребностей производства обеспечивается собственными средствами. Временная потребность в средствах, возникшая под влиянием зависящих и независящих от предприятия причин, покрывается кредитом и другими заемными источниками.
Классификация оборотных активов схематически представлена на рисунке 1.2.
1.2 Определение потребности в оборотных активах
Эффективное использование оборотных активов во многом зависит от правильного определения потребности в оборотных активах. До получения дохода от продажи продукции оборотные активы являются источником финансирования текущих производственных затрат предприятия. Период времени от момента потребления производственных запасов, их превращения в готовую продукцию до ее продажи может быть достаточно длительным. Кроме того, поступление дохода от продажи продукции часто не совпадает со временем потребления материальных ресурсов. Это предопределяет необходимость формирования оборотных активов в определенном размере. (9)
Для планирования оптимальной потребности в оборотных активах используются три метода: аналитический, коэффициентный и метод прямого счета. Предприятие может применить любой из них, ориентируясь на свой опыт работы и принимая во внимание размеры предприятия, объемы производственной программы, характер хозяйственных связей, постановку учета и квалификацию экономистов.

Рисунок 1.2 - Классификация оборотных активов предприятия
Аналитический и коэффициентный методы применимы на тех предприятиях, которые функционируют более года, в основном сформировали производственную программу и организовали производственный процесс, имеют статистические данные за прошлые периоды об изменении величины планируемой части оборотных активов и не располагают достаточным количеством квалифицированных экономистов для более детальной работы в области планирования оборотных активов.
Аналитический метод предполагает определение потребности в оборотных активах в размере их среднефактических остатков с учетом роста объема производства. Чтобы устранить недостатки прошлых периодов в организации оборотных активов, следует проанализировать фактические остатки производственных запасов в целях выявления ненужных и излишних, а также все стадии незавершенного производства для выявления резервов сокращения длительности производственного цикла, изучить причины накопления готовой продукции на складе и определить действительную потребность в оборотных активах. При этом необходимо учесть конкретные условия работы предприятия в предстоящем году (например, изменение цен). Данный метод применяется на тех предприятиях, где средства, вложенные в материальные ценности и затраты, занимают большой удельный вес в общей сумме оборотных активов.
При коэффициентном методе запасы и затраты подразделяются на зависящие непосредственно от изменения объемов производства (сырье, материалы, затраты на незавершенное производство, готовая продукция на складе) и не зависящие от него (запасные части, малоценные и быстроизнашивающиеся предметы, расходы будущих периодов). По первой группе потребность в оборотных активах определяется, исходя из их размера в базисном году и темпов роста производства продукции в предстоящем году. Если на предприятии анализируется оборачиваемость оборотных активов и изыскиваются возможности ее ускорения, то реальное ускорение оборачиваемости в планируемом году необходимо учесть при определении потребности в оборотных активах. По второй группе оборотных активов, не имеющей пропорциональной зависимости от роста объема производства, потребность планируется на уровне их среднефактических остатков за ряд лет.
При необходимости можно использовать аналитический и коэффициентный методы в сочетании. Сначала аналитическим методом определяется потребность в оборотных активах, зависящих от объема производства, а затем с помощью коэффициентного метода учесть изменение объема производства.
Метод прямого счета предусматривает обоснованный расчет запасов по каждому элементу оборотных активов с учетом всех изменений в уровне организационно-технического развития предприятия, транспортировке товарно-материальных ценностей, практике расчетов между предприятиями. Этот метод, являясь более трудоемким, требует высокой квалификации экономистов, привлечения к нормированию работников многих служб предприятия (снабжения, юридической, маркетинга, производственного отдела, бухгалтерии и др.) Но это позволяет наиболее точно рассчитать потребность предприятия в оборотных активах.
Метод прямого счета используется при организации нового предприятия и периодическом уточнении потребности в оборотных активах действующих предприятий. Главным условием его использования является тщательная проработка вопросов снабжения и производственного плана предприятия. Важное значение имеет стабильность хозяйственных связей, так как периодичность и гарантированность снабжения лежат в основе расчета нормы запаса.
Метод прямого счета предполагает нормирование оборотных активов, вложенных в запасы и затраты, незавершенное производство, готовую продукцию на складе. Главная задача нормирования состоит в определении экономически обоснованной величины оборотных активов в минимальном размере, обеспечивающем бесперебойное финансирование плановых затрат на производство и продажу продукции, а также осуществление расчетов в установленные сроки.
Норматив оборотных активов — это минимальная сумма денежных средств, постоянно необходимая предприятию для осуществления его производственной деятельности.
По большинству элементов оборотных активов частный норматив определяется по формуле:
(1.1)
где Зр — однодневный расход материальных ресурсов, физ.ед.изм. (кг, л, шт.);
Нд — норма запаса в днях для данного элемента оборотных активов, дн.
К основным частным нормативам относятся нормативы по производственным запасам (сырью, основным материалам, покупным полуфабрикатам, вспомогательным материалам, топливу, таре), незавершенному производству и полуфабрикатам собственного изготовления и готовой продукции.
Расчеты частных нормативов оборотных активов имеют свои особенности. Рассмотрим порядок нормирования оборотных активов в производственных запасах, незавершенном производстве и готовой продукции.
Производственные запасы включают такие элементы, как сырье, основные материалы, покупные полуфабрикаты, вспомогательные материалы, топливо, тара, запасные части, малоценные и быстроизнашивающиеся предметы.
Нормирование оборотных активов в производственные запасы начинается с разработки минимально необходимых норм запаса по отдельным видам товарно-материальных ценностей, необходимых для осуществления производственной деятельности. Норма запаса в днях по отдельным видам сырья слагается из следующих элементов:
- времени нахождения оплаченного сырья в пути (транспортный запас);
- времени, необходимого для выгрузки, приемки, складирования поступившего сырья и подготовки его к производству (подготовительный запас);
- времени нахождения сырья на складе в качестве складского запаса (текущий запас);
- времени нахождения сырья на складе в виде страхового запаса (гарантийный запас).
Для исчисления норматива собственных оборотных активов по данному элементу стоимость однодневного расхода ресурсов по смете затрат на производство, включая заготовительные расходы и стоимость отходов по плановым нормам, необходимо умножить на средневзвешенную норму оборотных активов по данному элементу.
Норма оборотных активов по вспомогательным материалам, топливу, таре и малоценным и быстроизнашивающимся предметам определяется либо теми же методами, что по сырью и основным материалам, либо исходя из средних фактических остатков за предыдущий год.
Незавершенное производство — это незаконченная продукция, находящаяся на разных стадиях технологического процесса изготовления (на рабочих местах, агрегатах, станках, складах укомплектования).
Размер оборотных активов, вложенных в незавершенное производство, зависит в основном от объема и структуры выпускаемой продукции и организации производства. Оборотные активы в незавершенном производстве авансируются для создания необходимого задела, обеспечивающего бесперебойный ход производственного процесса в цехах и на участках. В натуральном выражении остатки незавершенного производства состоят из необходимого количества деталей, узлов и полуфабрикатов на рабочих местах и между ними.
Основными факторами, определяющими размер незавершенного производства, являются:
- объем выпускаемой продукции;
- коэффициент нарастания затрат (готовности продукции) в незавершенном производстве;
- длительность производственного цикла. Объем выпуска продукции влияет на размер незавершенного производства через величину однодневного выпуска продукции по производственной себестоимости.
Для расчета норматива оборотных активов в незавершенном производстве определяется норма оборотных активов и однодневный расход материальных ресурсов по смете затрат на производство (формула 1.2).
Норма оборотных активов в незавершенном производстве зависит от длительности производственного цикла и коэффициента нарастания затрат в производстве.
(1.2)
где Нд — норма оборотных активов по незавершенному производству, дн.;
Пі — длительность производственного цикла изделия-представителя i-й группы, дн.;
Ki — коэффициент нарастания затрат изделия-представителя i-группы;
i — 1, 2, 3... n — число групп изделий-представителей.
Коэффициент нарастания затрат характеризует последовательность и равномерность вложения материальных ресурсов в производство в течение производственного цикла.
В зависимости от того, нарастают затраты в производстве равномерно или неравномерно, применяются различные формулы к расчету коэффициента нарастания затрат.
Так, если затраты нарастают равномерно, то коэффициент нарастания затрат рассчитывается по следующей формуле:
(1.3)
где Кнз — коэффициент нарастания затрат;
Зп — первоначальные затраты, осуществленные в первый день производственного цикла, млн.р.;
Зо — все последующие затраты, входящие в производственную себестоимость изделия, млн.р.;
С — производственная себестоимость изделия, млн.р.
В случаях неравномерного нарастания затрат в производстве этот коэффициент рассчитывается по следующей формуле:
(1.4)
где 3i — затраты на i период времени нарастающим итогом (i = l, 2, 3...n), млн.р.;
С — плановая себестоимость изделия, млн.р.;
Пд — длительность полного производственного цикла изделия, дн.
Нормирование оборотных активов, необходимых для образования запасов готовых изделий, начинается с расчетов норм запасов в днях по отдельным их видам или группам. Норма запаса в днях складывается из времени, необходимого для накопления партии отгрузки, комплектования изделий соответственно заказам и договорам, упаковки, доставки на станцию отправления и т.д.
Для расчета указанной нормы вся продукция предприятия объединяется в однородные группы. Каждая группа содержит продукцию, близкую по себестоимости, объему выпуска, размеру партии отгрузки.
К величине полученной нормы может быть добавлено время на оформление платежных документов и передачу их в банк по отгруженной потребителям продукции. В общем случае эти затраты времени не должны превышать двух дней.
Общий норматив оборотных активов или совокупная потребность в оборотных активах предприятия определяется как сумма частных нормативов, рассчитанных по отдельным элементам оборотных активов:
(1.5)
где Но — общий норматив оборотных активов, млн.р.;
Н — норматив оборотных активов по конкретному элементу, млн.р.
1.3 Показатели использования оборотных активов
Эффективность использования оборотных активов измеряется показателями оборачиваемости:
- коэффициент оборачиваемости оборотных активов;
- период (продолжительность) одного оборота;
- коэффициент закрепления (относительный уровень запасов оборотных активов);
- размер оборотных активов, высвободившихся из обращения в результате ускорения их оборачиваемости.
Коэффициент оборачиваемости оборотных активов (n) характеризует скорость оборотов оборотных активов и рассчитывается как отношение объема реализованной продукции (РП) к средним остаткам оборотных активам (ОАср):
(1.6)
где п — коэффициент оборачиваемости оборотных активов;
РП — объем реализованной продукции, млн.р.;
ОАср – средние остатки оборотных активов, млн.р.
Коэффициент оборачиваемости оборотных активов показывает, сколько оборотов за период совершили оборотные активы в процессе их использования. Рост числа оборотов отражает повышение оборачиваемости. Иначе говоря, этот показатель является прямой характеристикой скорости обращения оборотных активов. (10)
Период оборачиваемости или продолжительность одного оборота оборотных активов (t) определяют отношением среднего остатка оборотных активов к однодневному обороту по продаже продукции, который рассчитывается путем деления стоимости проданной продукции на число календарных дней в периоде (Пд):
(1.7)
где t — продолжительность одного оборота оборотных активов, дн.;
Пд — число календарных дней в периоде, дн.
Показатель оборачиваемости оборотных активов наиболее полно отражает использование оборотных активов, связан с кругооборотом оборотных активов и является синтетическим показателем.
Оборачиваемость измеряется числом дней и показывает продолжительность периода (в днях), в течение которого оборотные активы совершают один оборот. Сокращение длительности оборачиваемости свидетельствует о повышении скорости обращения оборотных активов.
Коэффициент закрепления или относительный уровень запаса оборотных активов является обратным по отношению к количеству оборотов. Расчет его производится по формуле:
(1.8)
(1.9)
Этот показатель характеризует размер оборотных активов, израсходованных для получения продукции стоимостью в 1 руб. Его уменьшение показывает экономию оборотных активов вследствие ускорения их оборачиваемости.
Размер оборотных активов, высвободившихся в процессе ускорения оборачиваемости (ОАвс) можно определить несколькими путями:
- по данным о периоде обращения оборотных активов (в днях);
- на основании сведений о коэффициенте их закрепления.
Расчет первым способом можно выполнить по формуле:
(1.10)
где ОА1 — средние остатки оборотных активов в отчетном периоде;
РП1 — стоимость реализованной продукции в отчетный период;
t0 — продолжительность одного оборота оборотных активов в базовом периоде;
Пд — число календарных дней в периоде.
Так как оборотные активы, можно представить выражением:
(1.11)
где t1 — продолжительность одного оборота оборотных активов в отчетном периоде, то формула примет следующий вид:
(1.12)
При использовании коэффициента закрепления расчет суммы высвободившихся оборотных активов производят следующим образом:
(1.13)
где К1 — коэффициент закрепления оборотных активов в отчетном периоде.
Результат со знаком «-» означает сумму высвободившихся оборотных активов, а со знаком «+» — сумму дополнительно вовлеченных в оборот активов.
2. ЗАО «МИНСКИЙ ЗАВОД ВИНОГРАДНЫХ ВИН», ЕГО ХАРАКТЕРИСТИКА, АНАЛИЗ ПРОИЗВОДСТВЕННО-ХОЗЯЙСТВЕННОЙ ДЕЯТЕЛЬНОСТИ
2.1 Краткая характеристика и анализ организационной структуры предприятия
ЗАО «Минский завод виноградных вин», зарегистрированное решением Мингорисполкома (свидетельство от 08.08.2000г. в регистре общереспубликанской регистрации за № 190130976) начало свою деятельность в сентябре 2000 года.
Юридический и фактический адрес ЗАО: 220099, г. Минск, ул. Казинца, 52а-23, тел. 2070909.
Размер уставного фонда ЗАО «Минский завод виноградных вин» составляет 50 000 000 (Пятьдесят миллионов) белорусских рублей.
Акционерами ЗАО «Минский завод виноградных вин» в являются:
1. Общество с ограниченной ответственностью «УАЙ ЭС ИНВЕСТ ТРАНС» (Республика Польша) – 99 акций на сумму 49 500 000 белорусских рублей. Что составляет 99% уставного капитала.
2. ТЧУП «Белфин» (Республика Беларусь), зарегистрированное Минским городским исполнительным комитетом решением 06 марта 2000г. № 223 в Едином государственном регистре юридических лиц и индивидуальных предпринимателей за № 190073857 УНН 190073857. Юридический адрес: 220099, г. Минск, ул. Казинца, 52а-28. Количество принадлежащих акций – 1 на сумму 500 000 белорусских рублей, что составляет 1% уставного капитала.
В соответствии с Декретом Президента Республики Беларусь от 14.07.2003г. № 17 «О лицензировании отдельных видов деятельности» (11) и Постановления Совета Министров Республики Беларусь от 20.10.2003г. № 1389 (12) обществом получено специальное разрешение (лицензия) № 04100/0040857 на право осуществления деятельности, связанной с производством спирта этилового, алкогольной, непищевой спиртосодержащей продукции и табачных изделий. Лицензия выдана комитетом по стандартизации, метрологии и сертификации при Совете Министров Республики Беларусь от 19.10.2005г. Действительна до 18.10.2010г.
ЗАО «Минский завод виноградных вин» имеет собственных производственных площадей 1 538,4 кв. метров и арендованных площадей 5 467,9 кв. метров.
Основным видом деятельности ЗАО является производство (вторичное виноделие) и оптовая реализация:
- вина виноградные натуральные;
- вермуты и вина десертные;
- вина шипучие и вина игристые;
- вина оригинальные;
- слабоалкогольные напитки;
- безалкогольные напитки.
С ноября 2000 года ЗАО «Минский завод виноградных вин» занимается розливом вин виноградных из виноматериалов сухих, крепленных производства Республики Молдова. Реализация выпущенной продукции осуществляется на территории РБ.
Определение выручки от ре