Підсилювач підмодулятора радіомовного передавача
Зміст
1. Розробка структурної схеми пристрою
1.1 Вибір навантаження
1.2 Вибір схеми підсилювача потужності
1.3 Вибір типу транзисторів
1.4 Визначення загального коефіцієнта підсилення пристрою по потужності
1.5 Розрахунок співвідношення сигнал/шум
1.6 Розрахунок частотних спотворень каскадів
1.6.1 Розрахунок частотних спотворень в області низьких частот
1.6.2 Розрахунок частотних спотворень в області високих частот
1.7 Розрахунок нелінійних спотворень
1.8 Розробка структурної схеми пристрою на дискретних елементах
1.9 Розробка структурної схеми пристрою на інтегральних мікросхемах
2. Електричний розрахунок
2.1 Розрахунок регулятора гучності
2.2 Розрахунок підсилювача потужності на ІМС
2.3 Розробка блоку живлення
3. Моделювання підсилювального каскаду
3.1 Вибір моделюючої програми
3.2 Розробка моделі та дослідження підсилювача
3.3 Аналіз отриманих даних
Висновок
1. Розробка структурної схеми пристрою
За даними індивідуального завдання визначається вхідна за такою формулою
, (1.1)
де Uвх – напруга вхідного сигналу;
Rвх – опір джерела сигналу
Для для того щоб визначити потужності потрібно розрахувати напруги вхідного та вихідного сигналів за такими формулами
, (1.2)
. (1.3)
Таким чином. визначаються напруги вхідного та вихідного сигналів за формулами, відповідно, (1.2) і (1.3) :
;
.
По закінченню визначення напруг вхідного сигналу та вихідного, визначаються вхідна та вихідна потужність за формулою (1.1), відповідно:
;
.
Оскільки напруга виходу занадто велика застосуємо трансформатор з коефіцієнтом трансформації n=5 , тоді:
.
1.1 Вибір навантаження
В даній системі у ролі навантаження виступає гучномовець або акустична система. Її необхідно обрати виходячи з умов номінальної вихідної потужності, смуги робочих частот, номінального опору та коефіцієнту гармонік. Визначимо номінальну потужність за формулою:
| (1.4)(1.1) | |
де
- вихідна потужність підсилювача.
Так як підсилювач має велику вихідну потужність в 150 Вт, то коефіцієнт дорівнює 5. Відповідно визначимо вихідну номінальну потужність за формулою (1.4):
![]()
1.2 Вибір схеми підсилювача потужності
Розраховується джерело напруги за такою формулою:
| (1.5) (1.1) |
де
- залишкова напруга, що визначає запас по напрузі в роботі транзисторів (для великої вихідної потужності
).
Підставляються значення у формулу (1.5):
![]()
Оскільки підсилювач має велику вихідну потужність та значну напругу живлення, тому необхідно обрати схему трансформаторного підсилювача потужності з додатковою симетрією плеч, оскільки вона має поліпшені характеристики та розрахована на велику вихідну потужність.
1.3 Вибір типу транзисторів
Першим кроком є визначення корисної потужності, що виділяється кожним транзистором кінцевого каскаду БПП за такою формулою:
![]()
Транзистори всіх каскадів обираються за такими параметрами як максимальна напруга між колектором та емітером, максимальний струм колектора, потужність, що розсіюється на колекторі, максимальна робоча частота. Для розрахунку каскадів необхідно визначати вищевказані параметри.
Визначається потужність, що розсіюється на колекторі. За умовою, що каскад працює в режимі АВ, тоді його ККД = 50%. Отже, визначимо шукане значення за формулою:
(1.6)
Отже за формулою (1.6):

Наступним кроком є визначення значення амплітуди максимального струму колектора:

Оскільки транзистор працює в режимі АВ, то через нього тече певне значення постійного струму. Визначимо дане значення за формулою:
![]()
![]()
Максимальний струм колектора дорівнює:
![]()
![]()
Максимально допустима напруга колектор-емітер розраховується за формулою:


Оскільки вихідні транзистори мають бути розраховані на високу вихідну потужність, значний струм та напругу джерела, то необхідно використовувати імпортні транзистори, оскільки вони є більш сучасними та мають значно кращі характеристики.
Визначивши необхідні параметри транзистора можна здійснити його пошук. Таким чином обирається пара транзисторів 2SC4237-2SC4238 з таким робочими параметрами (2):
Максимально допустима напруга колектор-емітер: 600 В;
Максимально допустимий струм колектора: 10 А;
Максимально допустима потужність на колекторі: 150 Вт;
Гранична частота підсилення: 15 МГц;
Значення
100.
Параметри обраного транзистора цілком задовольняють необхідні параметри, тому транзистор обрано вірно. За частотними параметрами транзистор також цілком задовольняє:
![]()
Розраховується КП транзистора, враховуючи, що він включений за схемою спільний колектор:
![]()
Визначається потужність, що подається на вхід каскаду за формулами:

![]()
Знаходиться значення потужності, що виділяється на передкінцевому каскаді:
![]()
![]()
Далі необхідно знайти струм, що подається на базу транзисторів кінцевого каскаду. Цей струм відповідає струмові, що виходить з передкінцевого каскаду:

![]()
![]()
![]()
Визначивши всі вимоги до транзисторів передкінцевого каскаду, є змога виконати їх вибір. Таким чином обирається транзисторів: 2 SC1096-2SC1097 з такими параметрами (2):
Максимально допустима напруга колектор-емітер: 800 В;
Максимально допустимий струм колектора: 3 А;
Максимально допустима потужність на колекторі: 10 Вт;
Гранична частота підсилення: 60 МГц;
Значення
40.
Перевіряються частотні параметри транзистора:
![]()
Отже за усіма основними параметрами транзистор є задовільним, для використання у даній схемі, тому можна зробити висновок, що його обрано вірно. Визначається КП транзисторів:
![]()
Визначимо значення потужності та струму на вході транзистора передкінцевого каскаду за формулою :


Визначається величина потужності, що розсіюється на колекторі транзистора VT3, та необхідна величина його коллекторного струму:
![]()
![]()
Після визначення основних параметрів транзистор можна вибрати певний транзистор. Таким чином, обирається транзистор 2SC3117 зі схемою включення СЕ. Його параметри (2):
Максимально допустима напруга колектор-емітер: 400 В;
Максимально допустимий струм колектора: 2 А;
Максимально допустима потужність на колекторі: 10 Вт;
Одинична частота підсилення: 120 МГц;
Значення
100.
Для схеми включення спільний емітер необхідно визначити граничну частоту підсилення:

![]()
За проведеними розрахунками можна зробити висновок, що транзистор забезпечує значний завал на ВЧ (
), але оскільки за ТЗ необхідно забезпечити 3 дБ, то такий транзистор задовольняє такій умові. Слід врахувати також, що пристрій охоплюється глибоким ВЗЗ, що зменшує частотні спотворення, що вносить транзистор. Тому транзистор обрано вірно.
Знайдемо КП даного каскаду:
![]()
Визначимо значення потужності та струму на входу транзисторів 2каскаду каскаду:


Визначається величина потужності, що розсіюється на колекторі транзистора VT2, та необхідна величина його коллекторного струму:
![]()
![]()
Після визначення основних параметрів транзистор можна вибрати певний транзистор. Таким чином, обирається транзистор 2SC1473 зі схемою включення СЕ. Його параметри (2):
Максимально допустима напруга колектор-емітер: 400 В;
Максимально допустимий струм колектора: 0,07 А;
Максимально допустима потужність на колекторі: 0,5 Вт;
Одинична частота підсилення: 50 МГц;
Значення
30.
Для схеми включення спільний емітер необхідно визначити граничну частоту підсилення:

![]()
Знайдемо КП даного каскаду:
![]()
Визначається потужність, що подається на вхід каскаду за формулами:

![]()
Знаходиться значення потужності, що виділяється на передкінцевому каскаді:
![]()
![]()
Далі необхідно знайти струм, що подається на базу транзисторів кінцевого каскаду. Цей струм відповідає струмові, що виходить з передкінцевого каскаду:

![]()
![]()
![]()
Визначивши всі вимоги до транзисторів передкінцевого каскаду, є змога виконати їх вибір. Таким чином обирається транзистор: 2SC1473 з такими параметрами (2):
Максимально допустима напруга колектор-емітер: 400 В;
Максимально допустимий струм колектора: 0,07 А;
Максимально допустима потужність на колекторі: 0,5 Вт;
Гранична частота підсилення: 50 МГц;
Значення
30.
Перевіряються частотні параметри транзистора:
![]()
Отже за усіма основними параметрами транзистор є задовільним, для використання у даній схемі, тому можна зробити висновок, що його обрано вірно. Визначається КП транзисторів:
![]()
1.4 Визначення загального коефіцієнта підсилення пристрою по потужності
Загальний коефіцієнт потужності визначається за формулою:
(1.6)
де
- поправочний коефіцієнт, що враховує охоплення каскадів зворотнім зв’язком;
- поправочний коефіцієнт, що враховує введення регулятора тембру;
- потужність, що виділяється на вході першого каскаду.
Перший поправочний коефіцієнт визначається як квадрат глибини зворотного зв’язку, яким охоплений пристрій. Визначимо коефіцієнт, якщо глибина зворотного зв’язку А=11:
![]()
Підставимо знайдені значення у формулу (1.6) та визначимо необхідний КП:

Визначимо КП, що забезпечують транзистори, як суму їх КП:

Таким чином пристрій дає запас по потужності в 3 дБ. Отже всі транзистори обрано вірно і вони забезпечують необхідний коефіцієнт підсилення.
1.5 Розрахунок відношення сигнал / шум
Для проектування багатокаскадних пристроїв розраховують лише напругу шуму першого каскаду. Рівень шуму першого каскаду визначає відношення сигнал/шум усього пристрою. Напругу шуму біполярного транзистора визначають за формулою:
(мкВ) (1.7)
де
- еквівалентний вхідний опір (
=300 Ом);
- смуга пропускання (
);
- коефіцієнт шуму (для транзистора 2SC1473
).
Підставляються дані параметри до формули (1.7):
![]()
Знаходиться відношення сигнал/шум за формулою:

Отже підсилювач забезпечує необхідне значення сигнал/шум.
1.6 Розрахунок частотних спотворень каскадів
Для області низьких та високих частот розрахунок буде проводитись окремо.
1.6.1 Розрахунок частотних спотворень в області низьких частот
На НЧ ні транзистор, ні схема його ввімкнення не вносять частотних спотворень у АЧХ, отже даними спотвореннями можна знехтувати. Але необхідно забезпечити завал на НЧ в 3 дБ. Для цього обираються такі розділові конденсатори, щоб сума їх спотворень дорівнювала 3 дБ. Отже на вході системи ставиться конденсатор, що забезпечує завал в 1 дБ, після регулятора гучності та на виході пристрою конденсатори будуть забезпечувати завал в 1 дБ. Таким чином буде забезпечуватись сумарний завал у 3 дБ.
1.6.2 Розрахунок частотних спотворень в області високих частот
В області ВЧ необхідно враховувати частотні спотворення АЧХ транзистора. Ці спотворення розраховуються за формулою:

Знайдемо частотні спотворення, що вносить кожен транзистор:





В залежності від схеми включення транзисторами вносяться такі спотворення:
Для схеми спільний емітер: ![]()
Для схеми спільний колектор: ![]()
За формулою (1.33) знаходяться частотні спотворення:
![]()
Оскільки пристрій охоплений зворотнім зв’язком, то частотні спотворення зменшуються. Визначимо частотні спотворення з урахуванням ВЗЗ:
![]()
Для того, щоб на ВЧ відбувався завал у 3 дБ, необхідно на у колі зворотнього зв’язку ввести коректувальний конденсатор, що забезпечить завал на 1,87 дБ.
1.7 Розрахунок нелінійних спотворень
В залежності від ввімкнення транзистора та режиму його роботи нелінійні спотворення мають різне значення. Всі транзистори у схемі працюють у режиму великих струмів. В таблиці 1.1 наведена залежність коефіцієнту гармонік від схеми ввімкнення транзистора (4).
Таблиця 1 – Залежність коефіцієнту нелінійних спотворень від схеми увімкнення
| Схема | Коефіцієнт гармонік |
| Спільний емітер | 3-10 % |
| Спільний колектор | 1-3 % |
В пристрою застосовуються дві комплементарні пари на транзисторах, що ввімкнені по схемі спільний колектор та два транзистора в схемі спільний емітер. Тому їх загальний коефіцієнт нелінійних спотворень дорівнює 6%. Оскільки пристрій охоплений зворотнім зв’язком, то коефіцієнт нелінійних спотворень зменшується. Визначимо коефіцієнт гармонік з урахуванням ВЗЗ:
![]()
Отже сумарній коефіцієнт нелінійних спотворень складатиме 0,8%.
1.8 Розробка структурної схеми пристрою на дискретних елементах
Після виконання розрахунків є можливість скласти структурну схему пристрою на дискретних елементах. Регулятор підсилення розміщується після першого каскаду. Структурна схема підсилювача наведена на рисунку 1.1.
1.9 Розробка структурної схеми пристрою на інтегральних мікросхемах
Для того, щоб зменшити та спростити розрахунки, підвищити ремонтопридатність пристрою, зменшити габарити та кількість елементів пристрою замість схеми на дискретних елементах буде використовуватись операційний підсилювач. Бажано використовувати імпортні ІМС, оскільки вони мають кращі властивості та простіші у використанні.
Визначимо коефіцієнт підсилення ОП:

![]()
Необхідно обрати підсилювач з такими параметрами:
![]()
![]()
![]()
![]()
![]()
![]()
Таким чином обирається інтегральна мікросхема PA04A (5). Дана інтегральна мікросхема призначена для використання в якості аудіо-підсилювача класу АВ. Інтегральна мікросхема PA04A фірми Apex виготовлені у корпусах CANspecial з 12 виводами. Вони представляють собою надпотужні операційні підсилювачі та можуть бути використані в якості підсилювачів потужності низької частоти в звуковій апаратурі високого класу. В мікросхемі встроєний захист виходу від короткого замикання в навантаженні та термозахист. Для отримання максимальної вихідної потужності дану ІМС необхідно встановити на радіатор(3).
На рисунку 1.2 зображено схему стандартного включення мікросхеми:
Рисунок 1.2 – Схема стандартного ввімкнення мікросхеми PA04A
За стандартною схемою включення мікросхеми сигнал підсилюється в 20раз, але змінивши параметри зворотного зв’язку можна змінити дане значення. Коефіцієнт гармонік мікросхеми не перевищує 0,005%. Регулюючи напругу живлення можна отримати на опорі 200 Ом вихідну потужність на рівні 150 Вт.
Оскільки ІМС, що використовується для підсилення сигналу не є ідеальною, то вона вносить деякі частотні спотворення в область високих частот. При підсиленні у 2058 разів частота на якій сигнал послаблюється на 3 дБ рівна f-3дБ=10 кГц. Отже, розраховуються частотні спотворення, які буде вносити мікросхема в області ВЧ:

Таким чином, можна зробити висновок, що дана мікросхема не завалює на верхній частоті частотну характеристику більше ніж на 3 дБ, що є задовільним результатом. Але для забезпечення завалу у 3 дБ необхідно ввести додатково коректувальний конденсатор. Його ємність буде розраховано у електричному розрахунку з урахуванням його завалу на 3 дБ.
В якості регулятора гучності можна використати змінний резистор. Така схема буде простішою за схему з додатковим постійним резистором і буде забезпечуватись більша глибина регулювання вхідного сигналу. Оскільки вхідний опір є невеликим, то необхідно використати змінний резистор з невеликим опором. Таким чином обирається резистор PVZ3K301 300 Ом
5%, оскільки використовується узгодження по потужності. Для захисту від постійної складової вхідної напруги на вході регулятора вводиться розділовий конденсатор. Його ємність буде визначена в електричному розрахунку. Структура такого регулятора гучності наведена на рисунку 1.4.

Рисунок 1.3 – Структурна схема регулятора гучності
2. Електричний розрахунок
2.1 Розрахунок регулятора гучності
В схемі підсилювача є два розділових конденсатора. Нехай перший конденсатор, на вході пристрою, забезпечує завал на 2 дБ, а другий, що розміщений між регулятором гучності та підсилювачем, буде підібраний так, щоб забезпечити мінімальний завал. Отже розрахуємо конденсатор С1 у відповідності до опору гучності та необхідного завалу:

Отже, обирається конденсатор С1 К50-15-32 мкФ.
2.2 Розрахунок підсилювача потужності на ІМС
Резистор R2, що формуватиме вхідний опір буде типу С1-4-0,25 Вт-8,2 кОм
2%.
В типовій схемі включення даної мікросхеми (рисунок 1.2) резистори в зворотньому зв'язку розраховані на коефіцієнт підсилення в 25,2 дБ, тому необхідно розрахувати ці резистори для іншого коефіцієнта підсилення. Схема електрична принципова зображена на рисунку 2.2. Нехай резистор R4 буде опором 1 кОм. У відповідності до цього номіналу обирається резистор С1-4-0,25 Вт-1 кОм
2%. Оскільки у схемі є ще один резистор R3 опором 1 кОм, то його тип буде такий же як і резистора R3.
Резистор R5 необхідно розрахувати у відповідності до необхідного коефіцієнта підсилення:
![]()
Найближчим резистором є резистор R5 С2-29В-0,125-2МОм±1%.
Резистор R6, що розміщений у корегувальному колі буде типу C1-4-0,25 Вт-120 Ом
2%.
Далі здійснюється розрахунок конденсаторів. Розділовий конденсатор С13 не повинен забезпечувати завал на НЧ, тому:

Обирається конденсатор С9 К50-20В 100 В 4 мкФ.
Конденсатор С8 обирається типу К52-7А-1000 мкФ-63 В.
Конденсатор С7 необхідно підібрати так, щоб він не викликав завал частотної характеристик на НЧ. Тому його розраховують за формулою:

Обирається конденсатор номіналом К52-2-30 В-32 мкФ.
Конденсатор С10 розраховується відповідно до необхідного завалу на 1,57дБ

Обираючи з стандартного ряду номінальних ємностей, приймемо С10 К10-17В-63 В-9 пФ.
Конденсатор С12 не потрібно змінювати, оскільки коло, в яке він входить, розраховано розробниками мікросхеми. Даний конденсатор обирається типу К22-5-63 В-100 пкФ. (5)
Схема електрична принципова розрахованого підсилювача зображена на рисунку 2.3.
Для забезпечення роботи підсилювача в двох діапазонах частот (50 Гц – 6,4 кГц; 150 Гц – 4,5 кГц), потрібно змінювати розділовий конденсатор С1 для забезпечення необхідної смуги пропускання на рівні -3 дБ, тобто, щоб частотні спотворення на крайніх частотах діапазонів дорівнювали 3 дБ.
Конденсатор С1 вже розрахований для нижньої граничної частоти 50 Гц. Розрахуємо ємність розділового конденсатора С2 для нижньої частоти 2-го діапазону 150 Гц.
Отже, за формулою розраховується ємність конденсатора, що забезпечить дані спотворення

Обирається конденсатор С2 К50-20В 100 В 12 мкФ.
Конденсатор С10 вже розрахований для верхньої граничної частоти 6500 Гц. Розрахуємо ємність корегувального конденсатора С11 для верхньої частоти 2-го діапазону за такою формулою
,
де, fв’ – верхня частота першого діапазону.
Обираючи з стандартного ряду номінальних ємностей, приймемо С11 К10-17Б NPO 12 пФ(5)(7).
Отже, остаточна електрична схема першого каскаду з регулятором підсилення та перемикачем діапазонів буде мати такий вигляд, як показано на рисунку 7. Перемикач S1 здійснює перемикання робочих частотних діапазонів підсилювача. В положенні S1.1а і S1.2а – підсилювач працює в діапазоні частот 50 Гц – 6,4кГц, в положенні S1.1б і S1.2б – підсилювач працює в діапазоні частот 150 Гц – 4,5кГц. Схема електрична принципова розрахованого підсилювача зображена на рисунку 2.1.

Рисунок 2.1 – Схема електрична принципова розроблюваного підсилювача
2.3 Розробка блоку живлення
Необхідно розробити блок живлення з двополярною напругою живлення
55 В . Для цього використовується понижуючий трансформатор, діодний міст та фільтруючі конденсатори. Потужність споживання підсилювача дорівнює(6):

де
- ККД підсилювача (
).
Тоді:

Далі можна визначити струм споживання зазначивши, що
:

В якості містка використовуються будь-які чотири однакових діода, з максимальним струмом 5 А. Слід також врахувати захист від короткого замикання і слід поставити запобіжник ПМ0,5 в коло первинної обмотки трансформатора Т1 ТПП271-127/220-50. Після діодного моста VD1 та VD2 КЦ410Б ставляться конденсатори С4-С7: К52-3-100 В-100 мкФ та С9-С12: К77-2-100 В-0,1 мкФ. Схема електрична принципова джерела живлення показана на рисунку 2.2.

Рисунок 2.2 – Схема електрична принципова джерела живлення
3. Моделювання регулятора тембру та підсилювального каскаду
3.1 Вибір моделюючої програми
Існує цілий ряд програм, за допомогою яких можна здійснити моделювання. Серед них є Electronics Workbench, Circuit Master, Microcap Evaluation, MatLab, Orcad та інші. Тому постає задача оптимальної програми для моделювання. Програма має забезпечувати простоту інтерфейсу, легкість пошуку окремих елементів, високу швидкодію, точність вихідних даних, а токож невисокі вимоги до конфігурації ЕОМ та не мати реєстраційних обмежень. Тому обирається програма Electronics Workbench. Дана програма дає змогу за короткий час зібрати схему та отримати результати, що за точністю цілком задовольняють поставлену мету. Єдиним недоліком є мала кількість прототипів, але замість мікросхемb PA04 буде використовуватись стандартна мікросхема ОП.
3.2 Розробка моделі та дослідження підсилювача
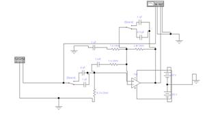
В ході моделювання використовувався стандартний ОП. Для дослідження схеми до неї приєднано осцилограф, аналізатор спектру.
Схема підсилювача зображена на рисунку 3.1.

Рисунок 3.1 – Схема підсилювача
В першу чергу необхідно дослідити форму АЧХ такого підсилювача. На рисунку 3.2 зображені АЧХ та ФЧХ даного підсилювача для смуги ДХ.

Рисунок 3.2 – АЧХ та ФЧХ підсилювача для частотного ДХ
На рисунку 3.3 зображені АЧХ та ФЧХ даного підсилювача для смуги КХ.

Рисунок 3.3 – АЧХ та ФЧХ підсилювача для частотного КХ
Як видно на рисунку 3.2 - 3.3 завал на ВЧ є в 3 дБ, а на НЧ менше ніж 3 дБ для ДХ. Завал на ВЧ забезпечує конденсатор у колі зворотнього зв’язку. Тому можна зробити висновок, що модель ОП, не завалювала АЧХ на ВЧ. Далі на рисунку 3.4 зображені осцилограми вхідного та вихідного сигналу.

Рисунок 3.4 – Осцилограми вхідного та вихідного сигналів
З даної осцилограми видно що вхідний і вихідний сигнал відповідають дійсності.
Отже моделювання підсилювача підтвердило теоретичні розрахунку, за виключенням частотних спотворень у області високих частот.
3.3 Аналіз отриманих даних
Після виконання моделювання необхідно порівняти результати теоретичні, задані у ТЗ та отримані при моделюванні. Таблиця 3.1 демонструє дане порівняння.
Таблиця 1.1 – Порівняння результатів ТЗ, розрахованих та змодельованих
| Параметри | ТЗ | Розраховані | Отримані при моделюванні |
ДХ Fн…Fв, кГц КХ Fн…Fв, кГц | 0,03–6,4 0,05-4,5 | 0,03-6,4 0,05-4,5 | 0,03 – 6,4 0,05-4,5 |
ДХ Mн,.дБ КХ Mн,.дБ | 3 3 | 3 3 | 2,5 3 |
ДХ Mв,.дБ КХ Mв,.дБ | 3 3 | 3 3 | 3 3 |
ДХ КХ | 66,20 66,20 | 66,26 66,26 | 66 66 |
Висновок
У ході виконання курсового проекту було розроблено підсилювач звукової станції.
У першому варіанті виконання було розроблено підсилювача на дискретних елементах, але врахувавши складність регулювання, ремонту, наявність великої кількості елементів, то у ролі підсилювача було обрано ОП PA04F. Дана мікросхема має 200 Вт вихідної потужності, низький коефіцієнт гармонік, більш просту схему ввімкнення, а тому покращує роботу пристрою, полегшує ремонтопридатність, зменшує габарити. Тому використання мікросхеми в якості підсилювача є доцільним.
Було проведено електричний розрахунок всіх елементів схеми. За ТЗ необхідно було до підсилювача включити регулятор тембру, що було виконано. Проведений розрахунок регулятора тембру з врахуванням необхідної смуги робочих частот та заданого коефіцієнта регулювання. Також до схеми приєднано регулятор гучності, що виконаний у вигляді потенціометра та джерело живлення, що складається з понижуючого трансформатора, діодних мостів та згладжуючих конденсаторів.
Для підтвердження теоретичних розрахунків було проведено моделювання за допомогою пакета Electronic Workbench. Дане моделювання показало, що і підсилювач розраховано вірно. Коефіцієнт гармонік при моделюванні вийшов дещо більшим за очікуваний, але він не перевищив значення коефіцієнта нелінійних спотворень, що заданий у технічному завданні. При моделюванні підсилювача було отримано коефіцієнт підсилення та частотні спотворення, що майже відповідають розрахованим. В цілому моделювання підтверджує теоретичні розрахунки, що є, без сумніву, позитивним результатом.
