Создание инвестиционной инфраструктуры в регионе
Глава 1. Экономическое содержание инвестиционной инфраструктуры
1.1 Понятие и элементы инвестиционной инфраструктуры
1.2 Факторы формирования инвестиционной инфраструктуры
1.3 Цели и принципы формирования инвестиционной инфраструктуры
1.4 Мировой опыт создания инвестиционной инфраструктуры
Глава 2. Региональные аспекты формирования инвестиционной инфраструктуры
2.1 Особенности региональной инвестиционной инфраструктуры
2.2 Тенденции и перспективы развития инвестиционной инфраструктуры региона
2.3 Проблемы формирования инвестиционной инфраструктуры Саратовского региона
Заключение
Список использованной литературы
Решение задач ускоренного развития России, обеспечения социальной стабильности общества невозможно без соответствующей экономики и в этом ключевым фактором является эффективное предпринимательство. Важнейшая роль предпринимательства не может быть сыграна без необходимой поддержки, начиная с законодательства, административных регламентов и заканчивая комплексным ресурсным обеспечением, в т.ч. инфраструктурным.
Одним из решающих условий повышения эффективности бизнеса является функционирование гибкой, мощной инвестиционной инфраструктуры, занимающейся обслуживанием денежных потоков в данном виде деятельности. Очевидно, что первоочередными условиями успешного ведения бизнеса являются доступность и качество кредитных услуг. Таким образом, для развития экономики необходимо, чтобы инвестиционная инфраструктура была устойчивой и эффективной. Целью Правительства Российской Федерации и Банка России является формирование в среднесрочной перспективе инвестиционной инфраструктуры предпринимательства, способной обеспечить предоставление всем категориям клиентов, как на территории субъектов Российской Федерации, так и на рынках стран "ближнего зарубежья" универсального комплекса услуг, а также обслуживание российских экономических интересов в мировой экономике. Оптимальная по своей структуре и построенная на принципах справедливой конкуренции инвестиционная инфраструктура, станет эффективным инструментом аккумулирования инвестиционных ресурсов для обеспечения ускоренного экономического роста на основе диверсификации экономики, выравнивания уровней регионального развития, повышения качества и уровня жизни российских граждан(1). Таким образом, оценка эффективности инвестиционной инфраструктуры является актуальной, поскольку она позволяет выявить изменения, приводящие к положительным результатам в развитии предпринимательства.
Степень научной разработанности проблемы. Хотя проблема инфраструктурного обеспечения имеет богатую предысторию, тем не менее, считать эту тему достаточно изученной, на наш взгляд, преждевременно. В условиях глобализации при анализе больших самоорганизующихся экономических систем необходимо использовать инструменты, предназначенные для оценки свойств системы в целом, а не только ее элементов.
Наши представления об инфраструктурном обеспечении сложились под влиянием работ В.А. Абчука, А.О. Блинова, А.В. Бусыгина, В.Я. Горфинкеля, Г.Б. Клейнера, А.А. Крупанина, М.Г. Лапусты, Ю.Б. Рубина, В.Л. Тамбовцева, И.Н. Шапкина, М.М. Юдкевича.
Существенное влияние при разработке методики оценки эффективности экономических систем оказали работы Г.Г. Азгальдова, И.И. Балацкого, В.А. Богомолова, Н.А. Брянской, В.А. Волконского, Н.Е. Егоровой, А.Ю. Егорова, С.М. Игнатьева, Л.А. Конаревой, Г.Н. Куцури, В.Ю. Рогова, Т.В. Светник, А.П. Черникова.
В методике структурного анализа ИИП использованы результаты анализа устойчивости систем В.И. Данилова-Данильяна, А.А. Емельянова, Ю.Б. Зеленского, С.М. Ильясова, О.П. Овчинниковой, А.В. Суворова, Г.Г. Фетисова, А.Б. Чимитовой, Г.П. Чубаровой, С.В. Чупрова.
На подход к оценке эффективности инвестиционной инфраструктуры предпринимательства оказали влияние идеи, изложенные в работах Ю.А. Бабичевой, А.Ф. Бородина, А.В. Буздалина, В.В. Геращенко, В.Н. Живалова, В.В. Зражевского, Т.Г. Красновой, Д.С. Львова, В.А. Мирошникова.
Важные результаты в оценке влияния структуры на экономическую систему получены Н.В. Амбросовым, С.А. Валуевым, Л.Е. Варшавским, В.Н. Волковой, А.А. Вороновым, И.Н. Дрогобыцким, В.К. Карнауховой, Ю.В. Косачевым, И.К. Коханенко, А.Г. Мовсесяном, В.О. Мосейко, Е.И. Царегородцевым, Н.А. Савинской, В.М. Торосовым, В.П. Третьяком, Г.Г. Шамлиной.
Результаты исследования структурных аспектов и методика ценологического анализа, а также новые методики составления рейтингов элементов системы, во многом основываются на работах В.И. Гнатюка, Б.И. Кудрина, В.К. Лозенко, Ю.К. Орлова, В.В. Фуфаева, С.Д. Хайтуна, Ю.В. Чайковского, Ю.А. Шрейдера.
Целью настоящей работы является анализ состояния инвестиционной инфраструктуры в Саратовской области и определение перспектив повышения инвестиционной привлекательности данного региона. Для достижения поставленной цели в работе решены следующие задачи:
1. раскрыта сущность и понятие инвестиционной инфраструктуры региона, охарактеризованы факторы, воздействующие на эффективность инвестиционной инфраструктуры региона, а также проанализирован мировой опыт создания инвестиционной инфраструктуры региона;
2. проведен анализ современного состояния экономики и инвестиционного потенциала Саратовской области, проведен анализ развитости инвестиционной инфраструктуры Саратовского региона;
3. на основе проведенного анализа определены перспективы и направления совершенствования инвестиционной инфраструктуры Саратовской области.
В соответствии с поставленными целью и задачами дипломная работа состоит из введения, двух глав, заключения и списка использованной литературы.
Глава 1. Экономическое содержание инвестиционной инфраструктуры
1.1 Понятие и элементы инвестиционной инфраструктуры
Инвестиционная инфраструктура – это комплекс взаимосвязанных структур, обслуживающих и обеспечивающих реализацию инвестиционных процессов(2).
Наиболее последовательная реализация функций инвестиций достигается в условиях сформированной инвестиционной инфраструктуры, которая способна создать условия для осуществления инвестиционной деятельности, снизить степень риска инвестиционных вложений, облегчить привлечение дополнительных инвестиций, аккумулируя финансовые ресурсы. С переходом к рыночным условиям в огромном масштабе возросли трансакционные издержки. Инвестиционная инфраструктура в известной мере призвана способствовать снижению этих издержек. Она, действуя как механизм реализации инвестиционного процесса, объединяет капиталы отдельных инвесторов в ассоциированные, снижая неопределенность и риск.
Именно инвестиционная инфраструктура позволяет реализовать открывающиеся финансовые возможности и тем самым придает жизненность инвестиционному процессу. Ее формирование есть одно из выражений общественной потребности в инвестициях. Заинтересованность государства в инвестициях вызвана в первую очередь потребностями экономического роста и повышения качества продукции.
В целом инвестиционная инфраструктура представляет собой организационную, материальную, финансовую, кредитную, информационную систему для создания условий, способствующих эффективному формированию, распределению реальных инвестиций и оказанию услуг для развития инвестиционной деятельности, коммерциализации инвестиционного процесса.
В наиболее общем виде к инвестиционным институтам относятся:
− коммерческие банки (универсальные и специализированные);
− небанковские кредитно-финансовые институты (финансовые и страховые компании, пенсионные фонды, ломбарды, кредитные союзы и товарищества);
− инвестиционные институты (инвестиционные компании и фонды, фондовые биржи, финансовые брокеры, инвестиционные консультанты и пр.).
Рынок ценных бумаг - совокупность экономических отношений, возникающих между его участниками, по поводу выпуска и обращения ценных бумаг(3).
Коммерческие банки представляют собой частные и государственные банки, осуществляющие универсальные операции по кредитованию промышленных, торговых и других предприятий, главным образом за счет тех денежных капиталов, которые они получают в виде вкладов.
Выделяют несколько их функций:
- аккумулирование бессрочных депозитов, или ведение текущих счетов, и оплата чеков, выписанных на эти банки.
- предоставление кредитов предпринимателям.
Под ТНК понимаются международные фирмы, имеющие свои хозяйственные подразделения в двух или более странах и управляющие этими подразделениями из одного или нескольких центров на основе такого механизма принятия решений, который позволяет проводить согласованную политику и общую стратегию, распределяя ресурсы, технологии и ответственность для достижения наивысшего результата – прибыли.
Негосударственный пенсионный фонд (НПФ) — особая организационно-правовая форма некоммерческой организации социального обеспечения, исключительными видами деятельности которой являются:
· деятельность по негосударственному пенсионному обеспечению участников фонда в соответствии с договорами негосударственного пенсионного обеспечения (НПО);
· деятельность в качестве страховщика по обязательному пенсионному страхованию в соответствии с Федеральным законом от 15 декабря 2001 г. N 167-ФЗ «Об обязательном пенсионном страховании в Российской Федерации» и договорами об обязательном пенсионном страховании (ОПС);
· деятельность в качестве страховщика по профессиональному пенсионному страхованию в соответствии с федеральным законом и договорами о создании профессиональных пенсионных систем.
Работа негосударственного пенсионного фонда аналогична работе Пенсионного фонда РФ. Негосударственный пенсионный фонд так же, как ПФР аккумулирует средства пенсионных накоплений, организует их инвестирование, учёт, назначение и выплату накопительной части трудовой пенсии. НПФ осуществляют деятельность на основании Федерального закона N75-ФЗ от 07.05.1998 «О негосударственных пенсионных фондах».
Финансово-промышленная группа - совокупность юридических лиц, действующих как основное и дочерние общества либо полностью или частично объединивших свои материальные и нематериальные активы на основе договора о создании финансово-промышленной группы в целях технологической или экономической интеграции для реализации инвестиционных и иных проектов и программ, направленных на повышение конкурентоспособности и расширение рынков сбыта товаров и услуг, повышение эффективности производства, создание новых рабочих мест.
Общей характеристикой для всех групп институциональных инвесторов является аккумулирование ими временно свободных денежных средств (государства, фирм, населения) с последующим вложением их в экономику.
Вместе с тем каждая из указанных групп обладает собственной спецификой как в осуществлении присущих ей функций, так и в механизме аккумуляции инвестиционных ресурсов и их дальнейшем размещении.
Большинство указанных выше инвестиционных институтов уже присутствуют в России. Вместе с тем, как показывает практика последних лет, процессы формирования отдельных институтов происходят относительно спонтанно. С целью активизации инвестиционной деятельности крайне необходимо воздействие государства на формирование институциональной среды инвестиционной сферы, выражающееся, прежде всего, в законотворчестве и контроле за соблюдением законов.
Несмотря на то, что новые формы инвестиционной инфраструктуры в России далеки от совершенства, тем не менее, можно считать, что значительное число входящих в нее институтов демонстрируют свою жизнестойкость, а следовательно, и возможность участия в инвестиционном процессе при наличии соответствующих условий.
Роль институциональной среды в инвестиционной деятельности очень велика. Совокупность инвестиционных институтов определяет характер, динамику и направления инвестиций, способствует активизации инвестиционной деятельности и на этой основе экономическому росту, улучшению экономических параметров жизни общества. Поэтому создание соответствующей институциональной среды – важное условие для успешного становления и развития инвестиционной сферы.
Инвестиционные институты организуют непосредственное регулирование спроса и предложения на инвестиционные ресурсы. Они влияют на движение, объем, направление инвестиционных средств и, следовательно, на инвестиционный процесс в отраслях хозяйства и регионах. Инвестиционная деятельность прямо связана с количеством специализированных инвестиционных институтов, их мощностью (размером активов), разветвленностью, со структурой и объемом их операций, возможностями аккумуляции инвестиционных ресурсов.
Именно инфраструктура рынка инвестиций определяет основной порядок практических действий участников рынка и все аспекты совершенствования инвестиционных сделок. Увеличение количества сделок на инвестиционном рынке является фактором ускорения движения капитала, его перехода от денежной к производительной форме. Через инфраструктуру инвестиционного рынка и происходит аккумуляция ресурсов и направление вложений в конкретные проекты.
Нельзя не отметить и то, что инвестиционная инфраструктура ориентирована не только на продвижение отдельных проектов, но и на развитие соответствующего предпочтения и менталитета, осуществление институциональных изменений в обществе, затрагивающих всех субъектов инвестиционного процесса, стимулирование развития экономики за счет инвестиций.
Инвестиционная инфраструктура дает возможность более равномерно распределять риски, связанные с осуществлением инвестиционного процесса. Это распределение происходит между участниками инвестиций по стадиям осуществления инвестиционных проектов, между институциональными инвесторами, а также между государством и институциональными инвесторами. Развитие элементов инвестиционной инфраструктуры открывает более широкие возможности для привлечения иностранных инвестиций и уменьшение рисков, связанных с предоставлением кредитов иностранных инвесторов и государств(4).
Современные инвестиционные механизмы чрезвычайно сложны и многообразны, в их структуре принято выделять два вида компонентов: базовые и дополнительные. Исходя из вышеизложенного следует, что в составе инвестиционной деятельности абстрактно различаются собственно инвестирование и деятельность по управлению инвестициями. Последний вид деятельности является производным от первого, и потому механизм его реализации мы предлагаем именовать дополнительным компонентом, тогда как механизм инвестирования – базовым. Прототипом всех без исключения базовых компонентов является самоинвестирование. В ряде научных работ описываются содержание и значимость самоинвестирования в рыночной экономике, но употребляется при этом понятие «инвестиционное самофинансирование». В частности, Н.М. Мухетдинова, раскрывая основные тенденции государственного регулирования инвестиционного процесса в РФ, акцентирует внимание на необходимости совершенствования амортизационной политики и управления направлениями использования хозяйствующими субъектами своей прибыли в целях «укрепления базы инвестиционного самофинансирования предприятий(5)». В рамках самоинвестирования один субъект - гражданин, предприятие или организация - мобилизует внутренние (если юридическое лицо, то прибыль, амортизационные отчисления и т.п., а если физическое лицо, то сбережения) инвестиционные ресурсы и самостоятельно их размещает. Простота действия этого компонента есть его преимущество и недостаток. Главным достоинством самоинвестирования является независимость от других инвесторов и параметров развития фондового и денежного рынков. Однако основной недостаток лежит в той же плоскости: ограниченный объем инвестиционных ресурсов и нераспределенный риск. Самоинвестирование в жилищной сфере представлено в том числе так называемым «долевым участием в строительстве». Ряд отечественных специалистов в области экономики и права, исследуя проблемы долевого жилищного строительства, в том числе, М.Довгялло и профессор Казанского государственного архитектурно-строительного университета (академии) В.М. Ланцов, пришли к выводу о правовой незащищенности «граждан-дольщиков» и, как следствие, высоком риске инвестирования в жилищное строительство в рамках самоинвестирования(6). Вероятно, именно высокая капиталоемкость жилищно-строительного производства стала причиной появления своеобразной организационной формы объединения капиталов – инвестиционно-жилищных кооперативов. Кооперативное инвестирование как один из базовых компонентов есть результат эволюции самоинвестирования и предполагает мобилизацию членами кооператива инвестиционных ресурсов в целях последующего распределения общего фонда исключительно среди тех, кто участвовал в его формировании. В разное время и в разных странах эти кооперативы назывались по-разному и имели свою специфику работы, соблюдая при этом основной принцип совместного (кооперированного) участия в инвестировании. В современной экономической литературе инвестиционно-жилищная кооперация подробно исследована на примере механизма стройсбережений, получившего название «германской», или «европейской модели» инвестирования жилищной сферы.
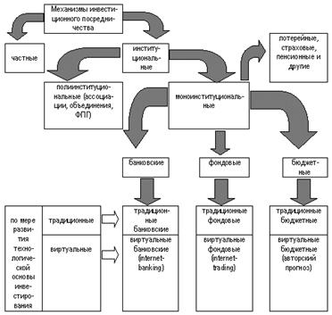
Самоинвестирование и кооперация жилищных сбережений, по нашему мнению, могут быть доминирующими лишь в тех регионах, где отмечена очень высокая сберегательная активность большинства жителей. Поэтому в подавляющей части регионов современной России эти базовые компоненты развиваются во взаимодействии с компонентами инвестиционного посредничества (см. рис. 1.1), которые позволяют авансировать капитал на долгосрочной основе. Исторически инвестирование осуществлялось собственными силами (инвестирование без посредников), но по мере развития инвестиционных отношений возникла потребность в посредничестве, то есть в передаче части или всех функций сторонней организации или частному лицу. В рамках инвестиционного посредничества выделяются две основные группы компонентов – институциональные и неинституциональные (частные).
Институциональными инвестиционными посредниками являются, в частности, кредитные организации, фондовые биржи и организации, формирующие и исполняющие государственный бюджет (налоговые органы и казначейство). Неинституциональные инвестиционные посредники представлены многочисленными специалистами, осуществляющими операции по инвестированию без образования юридического лица. В процессе взаимодействия банковских, фондовых, бюджетных и прочих институциональных (моноинституциональных) посредников возникли полиинституциональные компоненты инвестиционного посредничества, предполагающие совместное участие институциональных образований в рамках ассоциаций, консорциумов, союзов и ФПГ. Поскольку и привлечение, и размещение инвестиционных ресурсов есть инвестирование, то базовый компонент, в котором инвестирующим и/или инвестируемым является банк, организация фондовой торговли ценными бумагами (фондовая биржа, инвестиционная компания или фонд) или органы, формирующие и исполняющие государственный бюджет (налоговые органы и казначейство), именуется соответственно банковским, фондовым или бюджетным. Таким образом, базовыми компонентами инвестиционного механизма являются, по нашему мнению, механизмы самоинвестирования, инвестиционной кооперации и инвестиционного посредничества.

Рис. 1.1 – Эволюция механизмов инвестиционного посредничества
Механизмы инвестиционного посредничества, в свою очередь, представлены прежде всего банковским кредитованием, бюджетным субсидированием, эмиссией ценных бумаг и лотереей.
В ходе обобщения и критического переосмысления ряда классификаций механизмов инвестирования мы пришли к выводу о том, что из-за отождествления базовых и дополнительных компонентов имеют место ситуации, когда в одном ряду с такими базовыми компонентами, как банковское кредитование, бюджетное субсидирование, самофинансирование, эмиссия ценных бумаг и т.п., располагаются дополнительные, по нашему мнению, компоненты, в том числе «материальное стимулирование и ответственность, страхование, залоговые операции, трастовые операции, факторинг(7)», «лизинг, налоговый метод»(8). Такой подход к классификации механизмов инвестирования недостаточно отражает их многообразие и тенденции развития. В частности, согласно классификации «методов» инвестирования, предложенной Т.А. Аверьяновой, следует различать, во-первых, учредительные и текущие инвестиции (в зависимости от частоты поступления средств); во-вторых, кратко-, средне- и долгосрочное инвестирование (в зависимости от срочности вложений); в-третьих, внутреннее, внешнее и акционерное инвестирование (в зависимости от правового статуса инвестора); в-четвертых, финансовые, материальные и нематериальные инвестиции (в зависимости от объекта и формы инвестирования) и, в-пятых, реинвестирование, «нетто-инвестирование» (вложения с целью расширения основных средств), лизинг и «налоговый метод» (в зависимости от роли в процессе воспроизводства)(9). Мы разделяем точку зрения Т.А. Аверьяновой на необходимость признания акционирования как компонента инвестиционного механизма, но со следующими поправками. По нашему мнению, наряду с внутренними и внешними источниками инвестиций имеют место те источники, которые однозначно не могут быть отнесены к предыдущим. Такого рода источники не исчерпываются исключительно акционированием. К ним следует также отнести ресурсы, которые возникают в результате смены формы собственности, слияния, поглощения, дробления, ликвидации и прочей реорганизации. Именно поэтому мы предлагаем именовать такое инвестирование реорганизационным. Ряд ученых-экономистов(10) признают необходимость не только акционирования, но и создания ФПГ и других форм реорганизации действующих предприятий в целях активизации инвестиционных процессов в российской экономике, что свидетельствует об актуальности и специфичности реорганизационного инвестирования. Мы также согласны с тем, что необходимо различать базовые компоненты в зависимости от формы вложений, но с некоторыми уточнениями, а именно: во-первых, целесообразно отделять инвестиции, осуществляемые в денежной и неденежной форме, например, в форме предоставления не денежных средств, а необходимого для производственных целей оборудования и иных основных фондов; во-вторых, целенаправленные преобразования базовых компонентов, в том числе и формы инвестиционных ресурсов, есть, по нашему мнению, функция дополнительных компонентов, исследование которых приведено ниже, и, в-третьих, отделение внутреннего и внешнего инвестирования тем не менее не позволяет объяснить принципиальное различие между самоинвестированием и кооперацией, между кооперацией и инвестиционным посредничеством.
Признаками группировки, по нашему мнению, должны быть (см. рис. 1.2): участие или неучастие посреднических организаций; круг участвующих в инвестировании (самостоятельно, в рамках кооперации, при поддержке частных инвесторов, регионального или федерального бюджета, банка, инвестиционного фонда или их объединений); преследуемая цель инвестирования (коммерческий и некоммерческий, в том числе социальный); используемая в инвестиционной деятельности технологическая основа (классический и виртуальный базовый компонент, в том числе механизм инвестирования через сеть Интернет с использованием стационарных или мобильных устройств телефонной связи).

Рис. 1.2 – Виды базовых компонентов инвестиционного механизма
Исследованные выше компоненты инвестиционного механизма являются, по нашему мнению, базовыми, поскольку предполагают привлечение и размещение инвестиционных ресурсов, без чего инвестиционная деятельность невозможна. Но наряду с ними важное значение, особенно в условиях взаимного недоверия участников инвестиционной сферы российских регионов, имеют так называемые «дополнительные компоненты», или механизмы управления инвестициями. Одна группа ученых, исследуя подобного рода компоненты, использует понятие «инвестиционные гарантии», которые позволяют снизить инвестиционные риски и повысить инвестиционную активность потенциальных инвесторов(11); другая группа – понятие «реинвестирование (или рефинансирование) кредитов», которое призвано обеспечить соответствие платежеспособного спроса большинства населения параметрам предоставляемых кредитов(12); третья группа – понятие «инвестиционная инфраструктура(13)».
По нашему мнению, некоторые компоненты, которые мы предлагаем именовать дополнительными, не имеют ничего общего с гарантированием или страхованием инвестиционной деятельности и потому понятие «инвестиционные гарантии» не может быть использовано для всеобъемлющего исследования сущности дополнительных компонентов инвестиционного механизма. Понятие «реинвестирование» имеет двойственное толкование: оно предполагает, во-первых, использование доходов, полученных от инвестиционной деятельности, вновь на цели инвестирования, а во-вторых, создание механизма возобновления ресурсной базы инвестирования. Ни одно из вышеприведенных определений понятия «реинвестирование» не охватывает в полной мере перечень дополнительных компонентов. Этимология понятия «инфраструктура» свидетельствует о сопряженности с понятием «обеспечивающая структура», что действительно близко по содержанию к нашему пониманию понятия «дополнительные компоненты инвестиционного механизма», однако большинство ученых едины во мнении, что инфраструктура вообще и инвестиционная инфраструктура в частности - это, в том числе, и субъекты, реализующие те или иные отношения. С этих позиций инфраструктура инвестирования есть система управления инвестиционными ресурсами, включающая в себя дополнительные компоненты.

Рис. 1.3 – Виды дополнительных компонентов инвестиционного механизма
В случае выделения учеными-экономистами дополнительных компонентов в отдельную группу тем не менее имеет место ряд противоречий. В частности, В.А. Москвин разделил механизмы обеспечения возвратности инвестиций на имущественные и информационные(14), что недостаточно отражает разнообразие и специфику этих компонентов. По нашему мнению, дополнительные компоненты следует группировать следующим образом (см. рис. 1.3):
· группа компонентов количественных преобразований содержания инвестиционной деятельности (или оказания воздействия на цену, объем и/или структуру привлечения/размещения инвестиционных ресурсов);
· группа компонентов качественных преобразований содержания инвестиционной деятельности;
· группа компонентов управления сроками;
· группа компонентов укрепления (завоевания, управления) взаимного доверия.
Вышеуказанная авторская интерпретация группировки дополнительных компонентов в большей мере раскрывает все многообразие, перспективы развития и взаимосвязь дополнительных компонентов с базовыми. Например, к группе компонентов количественного преобразования содержания инвестиционной деятельности мы относим механизмы ценообразования, в рамках которых осуществляется управление процессом инвестирования, а не сам процесс привлечения ресурсов. Разработанный специалистами Института экономики города (США) инструмент с регулируемой отсрочкой платежа(ИРОП) есть по своему содержанию механизм ценообразования банковских жилищных кредитов с учетом особенностей российской экономики вообще и жилищно-строительной отрасли в частности. Механизм секъюритизации кредитов, то есть трансформации дебиторской задолженности и прежде всего по выданным кредитам в долговые ценные бумаги, есть, по нашему мнению, компонент качественного преобразования содержания инвестиционной деятельности, поскольку первоначально в рамках данного компонента происходит смена формы инвестиционных ресурсов, а не изменение ценовых или неценовых количественных параметров инвестирования. К группе компонентов качественного преобразования содержания инвестиционной деятельности относятся также лизинг, вексельное кредитование и другие «схемы кредитования, в которых не используется кредитно-финансовый механизм(15)». Если в рамках лизинга происходит замена денежных средств «не деньгами», а именно оборудованием и другими видами основных фондов, то в рамках вексельного кредитования кредит предоставляется векселями, что позволяет решить комплекс управленческих задач и кредитору, и заемщику. Те компоненты, которые однозначно не могут быть отнесены к первым трем группам (см. выше группировку дополнительных компонентов) и предполагают воздействие на уровень доверия участников инвестиционного процесса, есть по нашему предложению, компоненты укрепления или завоевания взаимного доверия. Среди них: страхование, гарантирование, поручительство, залог и ее разновидности (например, ипотека), реклама, PR, конкурсные и аукционные торги, регламентирование (в том числе и законодательство), раскрытие и закрытие информации и т.п. В действительности дополнительные компоненты редко используются обособленно друг от друга. Как правило, они применяются совместно, поскольку объективно взаимодействуют и взаимно обуславливают друг друга. В частности, синтезируя залог и компонент количественного преобразования содержания инвестиционной деятельности, формируется комбинированный компонент предоставления в качестве залога строящегося жилого дома, предложенный К.Щиборщ в статье «Нетрадиционные формы финансирования капитального строительства(16)».
Принципиальное отличие предложенного компонента заключается в том, что расщепляются не сами инвестиционные ресурсы, а активы, предоставляемые в обеспечение их возвратности, то есть договор залога регулярно переоформляется в зависимости от нарастания текущей ликвидационной стоимости объекта строительства. В случае неисполнения или ненадлежащего исполнения инвестируемым обязательств перед инвестирующим в распоряжение последнего поступает объект, ликвидационная стоимость которого в большей мере соответствует сумме выделенных ресурсов. Другим комбинированным дополнительным компонентом является группа залоговых аукционов(17), представляющих собой «симбиоз» залога и аукциона. В рамках залогового аукциона потенциальный инвестируемый, стремясь привлечь ресурсы и сохранить в то же время контроль над принадлежащим ему имущественным комплексом, в том числе над предприятием, проводит аукцион, объектом которого являются прежде всего собственные акции, однако инвестируемый передает ценные бумаги инвестирующему – победителю аукциона не на праве собственности, а в залог. Надлежащим образом выполнив обязательства перед инвестирующим, инвестируемый вновь становится полноценным собственником предмета залога, а в противном случае залогодержатель реализует предмет залога для покрытия причиненных ему убытков. Эти и другие комбинированные дополнительные компоненты инвестиционного механизма свидетельствуют об огромном разнообразии и, как следствие, неисчерпаемом резерве их совершенствования.
Резюмируя исследование экономической природы инвестиционного механизма, считаем необходимым отметить следующее. Инвестиционный механизм есть совокупность механизмов привлечения и размещения ресурсов, предназначенных для воспроизводства основных фондов экономики страны или региона, а также механизмов управления инвестициями. Элементами инвестиционного механизма являются цель, принципы, методы и технологическая основа реализации инвестиционной деятельности. Финансово-кредитные и расчетные механизмы, обслуживающие капитальные (не текущие) вложения, есть механизмы инвестиционные. Лотерея есть, по нашему мнению, и нефинансовый, и некредитный, но инвестиционный механизм. Исторически инвестиционная деятельность была представлена исключительно инвестированием, но по мере усложнения условий хозяйствования возникла потребность в механизмах управления инвестициями. Поэтому инвестиционный механизм следует абстрактно разделить на две составляющие: базовый и дополнительный компоненты. Базовые компоненты представлены самоинвестированием, инвестиционной кооперацией, а также банковским кредитованием, бюджетным субсидированием, эмиссией ценных бумаг, лотереей и иными механизмами инвестиционного посредничества. Классификация дополнительных компонентов в нашей интерпретации отражает прежде всего разнообразие направленности управленческого воздействия на содержание инвестиционных отношений и, как следствие, позволяет осуществлять инвестиционный инжиниринг на научной основе(18).
1.2 Факторы формирования инвестиционной инфраструктуры
Инвестиционная активность является основным фактором экономического роста, зависящим прежде всего от динамики развития экономических и финансовых процессов, соотношения спроса и предложения, от уровня монополизации ведущих отраслей материального производства, наличия эффективных собственников, стратегических инвесторов и развитой деловой инфраструктуры.
Одним из главных направлений деятельности органов государственной власти в достижении экономического роста является коренное преобразование инвестиционной сферы экономики. На сегодняшний день снижение инвестиций в основной капитал не прекращается. Это свидетельствует о неадекватности макроэкономических преобразований, осуществляемых в стране, и проблемах организационно-экономического механизма инвестиционного процесса.
Инвестиционный кризис охватил большинство регионов страны, все сферы ее экономики, стал одной из главных причин замедления процесса стабилизации и экономического роста.
В сегодняшних условиях такая проблема может решаться лишь в русле оптимального сочетания рыночного механизма саморегулирования с гибким и активным воздействием государства на этот процесс на всех уровнях экономики.
Первостепенной является задача выработки эффективного механизма государственного воздействия на инвестиционную деятельность, с одной стороны, и с другой – выявление точек взаимодействия участников инвестиционного процесса, более полного использования экономических стимулов.
Принимаемые в предыдущие годы региональные и межрегиональные программы экономического развития разрабатывались в иных социально-экономических условиях. Предполагалось, что во многом доля финансовой нагрузки должна лечь на федеральный бюджет.
Неравномерное региональное развитие РФ придает особое значение такой инвестиционной деятельности в регионах, которая была бы в органическом единстве с общегосударственными социально-экономическими приоритетами. Разумеется, что от региона к региону такая деятельность не может быть строго идентичной. Ее разнообразие по направленности, приоритетам и масштабам инвестиций предопределяется н