Скорость химической реакции
Вокруг нас постоянно происходят тысячи химических реакций.Горит костер и горит газ в конфорке газовой плиты, ржавеет железо, молоко превращается в творог, на фотопленке возникают изображения.
Известно, что одни химические реакции протекают за малые доли секунды, другие же за минуты, часы, дни. Некоторые протекают так быстро, что за ними не уследишь. Вот мы зажигаем спичку. Чирк! Воспламеняется от трения о коробку фосфор, входящий в состав спичечной головки, мгновенно появляется пламя. Химическая реакция заняла доли секунды. Дрова в костре тоже сгорают весьма быстро. А превращение древесины доисторических исполинских деревьев в каменный уголь длилось миллионы лет. Взрыв смеси кислорода с водородом происходит практически мгновенно, а превращение графита в алмаз в недрах Земли – очень медленная реакция. Из известных на сегодняшний день реакций самая быстрая протекает в 1040 раз быстрее, чем самая медленная. При этом нельзя ограничиваться чисто качественными реакциями, рассуждать о «быстрых» и «медленных» реакциях.
Знание скоростей химических реакций имеет очень большое практическое и научное значение. Например, в химической промышленности от скорости химической реакции зависят размеры, производительность аппаратов, качество вырабатываемого продукта и в конечном итоге зарплата работников и себестоимость продукции.
В физике скорость передвижения тела узнают, измеряя расстояние, за которое это тело переместилось в определенный промежуток времени. Но химические вещества не всегда перемещаются в пространстве. Часто они просто расходуются в определенном количестве, переходя в продукты реакции за некоторый промежуток времени. А в химии?
Согласно Стандарту образования по химии для основной школы тема «Скорость химической реакции» изучается ознакомительно, да и в старшей школе в связи с сокращением часов на изучение химии данная тема не будет подробно рассмотрена. Поэтому я решила выяснить, что же такое скорость химической реакции и какие факторы влияют на неё.
Цель: определить понятие скорости химической реакции и экспериментально изучить влияние некоторых факторов на скорость химической реакции.
Задачи.
1. Ознакомиться с различными источниками литературы.
2. Дать понятие скорости химической реакции.
3. Найти и разработать методики, позволяющие выяснить влияние на скорость химической реакции:
· катализатора;
· температуры;
· концентрации вещества;
· площади соприкосновения;
· природы реагирующего вещества.
4. Провести практическую часть исследования согласно выбранным методикам.
5. Проанализировать полученный результат и сформировать выводы.
Объект исследования: скорость химической реакции.
Предмет исследования: влияние катализаторов, температуры, концентрации вещества, площади соприкосновения, природы реагирующего вещества и давления.
Методы исследования: анализ литературы, обобщение, сравнение, формулирование выводов, измерение, эксперимент, наблюдение.
Практическая значимость: Разработанные методики позволят сделать уроки химии более интересными и «выйти» за рамки школьного курса для расширения кругозора учащихся.
Описание объекта исследования
Вначале давайте разберемся, что же такое скорость химической реакции. Когда кроликов в клетке вместо свежего сена начинают кормить морковкой, прожорливые животные быстро справляются с огромным количеством пищи. «Скорость еды» определить легко: надо просто знать, сколько моркови убавилось в кормушке за определенный промежуток времени, например за час. Правда и есть другой путь – взвесить кролика перед кормежкой и подсчитать прибавку веса в единицу времени. Но в химии мы имеем дело с частицами, а пересчитать частицы – дело очень трудоемкое. Поэтому такой путь для определения скорости химической реакции неприемлем. С понятием «скорость химической реакции» мы встречались в математике и физике, определить ее можно как отношение пройденного телом пути к времени (υ = s/t).
Подходит ли нам эта формула для определения скорости химической реакции? Конечно, нет. Ведь измерить пройденный путь реакции не удастся.
Скорость – это изменение некоторой величины во времени. Рассмотрим реакцию образования йодоводорода: H2 + I2 = 2HI и попробуем определить скорость этой реакции по расходованию реагентов в единицу времени. Например, так: υ (H2) = m (H2) / ∆ t, v(I2) = m(I2)/∆t, где υ – скорость реакции, m – убыль массы соответствующего реагента, ∆t – отрезок времени. Но υ(H2) не равно υ(I2). Ведь массы водорода и иода, прореагировавших в единицу времени, не равны. Реакция идет в мольном соотношении 1:1, а не в массовом!
Попробуем по-другому: υ (H2) = n (H2)/∆t, υ (I2) = n (I2)/∆t, взяв вместо масс количества веществ. Теперь υ (H2) = υ (I2).
Но если в первом случае мы возьмем убыль числа молей в единицу времени в 1 мл смеси, а во втором – в 1 л смеси, то скорости снова не будут равны! Они зависят от объема. Если проводить одну и ту же реакцию в маленькой пробирке и в большой бочке, то в пробирке прореагирует меньшее количество вещества – просто потому, что там меньше реагента.
А если привести эти выражения к единице объема? υ (H2) = n (H2) / V* ∆t = ∆c (H2) / ∆t, υ (I2) = n (I2) / V * ∆t=∆c (I2) / ∆ t, где ∆c – изменения молярных концентраций соответствующих веществ. Тогда υH2 = υ I2 = υ данной реакции! Таким образом, конечное определение будет: скорость химической реакции – это изменение молярной концентрации одного из участвующих в реакции веществ в единицу времени: v = c/t (моль / литр*сек).
Следовательно, чтобы определить, с какой скоростью протекает химическая реакция, нужно знать: а) какое количество вещества (моль) образуется (для продукта реакции) или расходуется (для исходного вещества); б) за какое время происходит этот процесс; в) в каком объеме протекает реакция.
Но данное определение справедливо для гомогенных реакций. Гомогенные реакции бывают такими:
ü во-первых, это реакции взаимодействия газов с получением газообразных продуктов, например, реакция водорода и кислородом с получением водяного пара: 2Н2 (г)+ О2 (г) = 2 Н2О (г).
ü во-вторых, взаимодействие веществ в растворе с образованием продуктов, тоже хорошо растворимых, например взаимодействие гидросульфата натрия с гидроксидом натрия и воды:
NaHSO4 + NaOH = Na2SO4 + 2 H2O
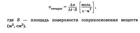
Совсем иначе обстоят дела с гетерогенными реакциями – в тех случаях, когда реагирующие вещества отделены друг от друга «границей фаз». Например, твердого вещества и газа: S + O2 = SO2; твердого вещества и жидкости: Fe + 2HCl = FeCl2 + H2; двух несмешивающихся жидкостей: C3H7Br + KCN (водн.) = C3H7CN + KBr(водн.).
Скорость гетерогенной реакции определяется как изменение количества вещества в единицу времени на единицу поверхности:
Раздел химии, изучающий скорость химической реакции, называют химической кинетикой.
От чего же зависит скорость реакции?
· В первую очередь – от природы веществ: одни вещества реагируют мгновенно, другие – медленно.
· Затем – от концентрации реагентов: чем она больше, тем чаще будут сталкиваться частицы.
· В-третьих, повышение температуры также будет ускорять реакцию: чем выше температура, тем легче частицам образовывать активированный комплекс и преодолеть энергетический барьер.
· Для гетерогенных реакций самый важный фактор – площадь контакта реагентов (она
напрямую зависит от степени измельчения).
· Наконец, в присутствии веществ-катализаторов тоже достигается рост скорости реакции.
Рассмотрим более подробно каждый из факторов.
Влияние концентраций веществ на скорость химической реакции
Чтобы вещества прореагировали, необходимо, чтобы их молекулы столкнулись. Очевидно, что вероятность столкновения молекул прямо пропорциональна количеству молекул реагентов в единице объема, т.е. молярным концентрациям реагентов.
В середине XIX в. (1865 г. – Н.Н. Бекетов, 1867 г. – К. Гульдберг, П. Вааге) был сформулирован основной постулат химической кинетики, называемый также законом действующих масс: скорость химической реакции прямо пропорциональна произведению концентраций реагирующих веществ в степенях, равных коэффициентам перед формулами веществ в уравнении реакции: υ = k (A)а * (B) b, для реакции aA + bB = cC + dD, где υ – скорость химической реакции; (А) – концентрация вещества А; (В) – концентрация вещества В; k – константа скорости реакции (коэффициент пропорциональности); а и b – коэффициенты в уравнении реакции.
Если (А)= (В)= 1 моль/л, то скорость химической реакции (υ) равна константе (k). Константа скорости реакции зависит от природы реагирующих веществ, температуры, но не зависит от концентрации вещества.
Например, напишем кинетическое уравнение для реакции синтеза аммиака
N2 (г) + 3 H2 (г) ↔ 2 NH3 (г): υ = k (N2) * (H2) 3.
В закон действующих масс не входят концентрации твердых веществ, т. к. реакции с твердыми веществами протекают на их поверхности, где «концентрация» вещества постоянна.
Влияние поверхности соприкосновения реагентов на скорость химической реакции
Скорость гетерогенной реакции прямо пропорциональна площади поверхности соприкосновения реагентов. Но в этом определении есть нюансы. Твердые вещества, участвующие в гетерогенной реакции, для увеличения скорости взаимодействия измельчают, чтобы увеличить площадь поверхности частиц. Например, уголь для приготовления пороха растирают в порошок. Жидкость для реакции с газом распыляют в мельчайшие капельки: так, дизельное топливо (смесь углеводородов) впрыскивают в камеру, где оно встречается с воздухом, через специальное устройство, обеспечивающее распыление.
Влияние природы реагентов на скорость химической реакции
Константа скорости реакции зависит в первую очередь от природы реагирующих веществ. Калий быстрее взаимодействует с водой, чем натрий, а литий – еще медленнее натрия. Водород реагирует с кислородом очень быстро (часто со взрывом), а азот с кислородом – крайне медленно и лишь в жестких условиях (электрический разряд, высокие температуры).
Под «природой реагирующих веществ» понимают:
1. для веществ молекулярного строения – тип химических связей в молекулах реагентов, прочность связей. Чтобы молекула прореагировала, связь в ней необходимо разорвать.
2. для веществ немолекулярного строения (ионный или атомный кристалл) – строение кристаллической решетки, ее прочность.
3. для веществ, у которых «молекула» состоит из одного атома (например, металлы, благородные газы) – строение электронной оболочки атома, прочность связывания внешних электронов.
4. для молекул сложной формы – вероятность благоприятного для реакции взаимного расположения реагентов при соударении.
Влияние температуры на скорость химической реакции
При повышении температуры скорость химических реакций обычно возрастает. Это объясняется теорией активации: энергия необходимая для активирования молекул, называется энергией активации (Е акт).
Молекулы
![]()
Неактивные Активные
(Энергия молекул меньше (Энергия молекул
энергии активации: больше энергии активации:
Е мол ‹ Е акт) Е мол › Е акт)
С повышением температуры увеличивается число активных молекул, поэтому увеличивается скорость реакции.
Зависимость скорости химической реакции от температуры определяется правилом Вант-Гоффа: при повышении температуры на 10оС скорость большинства химических реакций увеличивается в 2–4 раза. Это правило математически выражается следующей формулой:
![]()
где γ – температурный коэффициент, который показывает, во сколько раз увеличивается скорость реакции при повышении температуры на 10оС.
Катализ и ингибирование
Есть вещества, которые влияют на скорость химической реакции, не являясь при этом реагентами. Они принимают в реакции самое непосредственное участие, но в результате реакции остаются неизменными. Такие вещества называются катализаторами, если они ускоряют реакцию, и ингибиторами, если замедляют ее. Механизм действия катализаторов объясняется образованием промежуточных соединений. Например, механизм действия катализатора К в реакции А + В = АВ можно схематически показать так:
![]()
А + К = АК АК + В = АВ + К
А + В = АВ (АК – промежуточное соединение).
В присутствии катализатора изменяется путь, по которому происходит суммарная реакция, поэтому изменяется ее скорость. Например: 2SO2 + O2 = 2 SO3 (медленно);
2SO2 + O2 = 2 SO3 (присутствии катализатора NO – быстро).
Механизм: 2 NO + O2 = 2 NO 2 (быстро)
NO2 + SO2 = SO3 + NO (быстро). NO – катализатор, NO 2 - промежуточное соединение. (приложение, рисунок 6)
Особый случай катализа – аутокатализ,или ускорение реакции одним из ее продуктов. При этом скорость реакции не уменьшается по мере расходования реагентов, а растет. Так, реакция
2KMnO4 + 5K2SO3 + 3H2SO4 = 2MnSO4 + 6K2SO4 + 3H2O
ускоряется по мере накопления ионов Mn2+, образующихся при восстановлении перманганата.
Методика и результаты исследования
1. Зависимость скорости реакции от природы взаимодействующих веществ
Цель: проверить влияние природы реагирующих веществ на скорость химической реакции.
А. Оборудование: 0,5 М раствор тиосульфата натрия (79 г./л), 0,5 М раствор серной кислоты, 1 М раствор соляной кислоты, 0,5 М раствор ортофосфорной кислоты, дистиллированная вода, пробирки, черная бумага, часы с секундной стрелкой.
Берем тиосульфат натрия и три кислоты (серную, соляную и ортофосфорную):
Na2S2O3 + H2SO4 = Na2SO4 + SO2 + S + H2O
Na2S2O3 + 2 HCl = 2 NaCl + SO2 + S + H2O
3 Na2S2O3 +2 H3РO4 = 2 Na3РO4 + 3 SO2 + 3 S + 3 H2O
Наливаем в три пробирки по 8 мл раствора тиосульфата натрия. В первую пробирку с раствором тиосульфата натрия наливаем 8 мл серной кислоты, быстро перемешиваем и засекаем время в секундах от начала реакции до помутнения раствора. Чтобы лучшее заметить окончание реакции, с противоположной стороны стенки пробирки приклеиваем полоску черной бумаги. Отчет времени заканчиваем в момент, когда эта полоска не будет просматриваться сквозь помутневший раствор.
Аналогично проводим опыты с другими кислотами. Результаты заносим в таблицу (приложение 1, таблица 1). Скорость реакции определяем как величину, обратно пропорциональную времени: υ = 1/ t. На основании таблицы строим график зависимости скорости реакции от природы реагирующих веществ (приложение 2, график 1).
Вывод: таким образом, природа кислот оказывает влияние на скорость химической реакции. А, так как сила кислот определяется концентрацией ионов водорода, то скорость реакции зависит и от концентрации реагирующих веществ.
Б. Рассмотрим реакцию взаимодействия различных металллов с соляной кислотой. Скорость реакции будем определять по объему выделившегося водорода, который собираем методом вытеснения воды (приложение 3, рисунок 1).
В четыре пробирки поместим по 0, 05 г. металлов: магния, цинка, железа и меди. Поочередно в каждую пробирку (а) наливаем одинаковые объемы соляной кислоты (1:2). Водород, который будет быстро веделяться, поступит в пробирку (б). Отмечаем время, за которое пробирка заполняется водородом. На основании результатов (приложение 4, таблица 2) строим график зависимости от природы реагирующих веществ (приложение 4, график 2).
Вывод: не все металлы могут взаимодействовать с кислотами путем выведения водорода. Металлы, вытесняющие водород из растворов кислот, расположены в ряду Н.Н. Бекетова до водорода, а металлы, которые водород не вытесняют – после водорода (в нашем случае это медь). Но и первая группа металлов различаются по степени активности: магний-цинк-железо, поэтому и интенсивность выделения водорода различна.
Таким образом, скорость химической реакции зависит от природы реагирующих веществ.
2. Зависимость скорости химической реакции от концентрации взаимодействующих веществ.
Цель. Установить графическую зависимость влияния концентрации на скорость реакции.
Для проведения опыта используем те же растворы тиосульфата натрия и серной кислоты, которыми пользовались в первом опыте (А).
В пронумерованные пробирки наливаем указанные количества миллилитров раствора тиосульфата натрия и воды. Вливаем в первую пробирку 8 мл раствора серной кислоты, быстро перемешиваем и замечаем время от начала реакции до помутнения раствора (смотри опыт 1 А). Проводим аналогичные опыты с остальными пробирками. Результаты заносим в таблицу (приложение 6, таблица 3), на основании которых строим график зависимости скорости химической реакции от концентрации реагирующих веществ (приложение 7, график 3). Аналогичный результат мы получили, оставляя постоянной концентрацию тиосульфата натрия, но меняя концентрацию серной кислоты.
Вывод: таким образом, скорость химической реакции зависимт от концентрации реакнгирующих веществ: чем выше концентрация, тем скорость реакции больше.
3. Зависимость скорости химической реакции от температуры.
Цель: проверить, зависит ли скорость химической реакции от температуры.
Опыт проводим с растворами тиосульфата натрия и серной кислоты (смотри опыт 1)(1), дополнительно готовим химический стакан, термометр.
В четыре пробирки наливаем 8 мл раствора тиосульфата натрия, в 4 другие – 8 мл раствора серной кислоты. Все пробирки помещаем в стакан с водой и измеряем температуру воды. Через 5 минут вынимаем две пробирки с растворами тиосульфата натрия и серной кислоты, сливаем их, перемешиваем и замечаем время до помутнения раствора. Стакан с водой и пробирками нагреваем на 10оС и повторяем опыт со следующими двумя пробирками. Проводим такие же опыты с остальными пробирками, повышая каждый раз температуру воды на 10оС. Полученные результаты записываем в таблицу (приложение 8, таблица 4) и строим график зависимости скорости реакции от температуры (приложение 9, график 4).
Вывод: данный эксперимент позволил сделать вывод, что скорость химической реакции увеличивается с повышением температуры на каждые 10оС в 2–4 раза, т.е. доказал справедливость закона Вант-Гоффа.
4. Влияние катализатора на скорость химической реакции.
Цель: проверить, зависит ли скорость химической реакции от катализатора, и обладают ли катализаторы специфичностью.
А. Для проверки специфичности катализатора мы использовали реакцию разложения перекиси водорода: 2Н2О2 = 2Н2О + Н2. Брали 3% раствор, разложение перекиси водорода идет очень слабо, даже опущенная в пробирку тлеющая лучинка не разгорается. В качестве катализаторов мы брали диоксид кремния SiO2, диоксид марганца MnO2, перманганат калия KМnO4, хлорид натрия NaCl. Только при добавлении порошка оксида марганца (IV) произошло бурное выделение кислорода, тлеющая лучинка, опущенная в пробирку, ярко разгорелась.
Таким образом, катализаторы – это вещества, которые ускоряют химическую реакцию, и, чаще всего, для конкретной реакции необходим «свой» катализатор.
5. Кинетика каталитического разложения перекиси водорода(2).
Цель: выяснить зависимость скорости реакции от концентрации веществ, температуры и катализатора.
Разложение очень слабого раствора пероксида водорода начинается под влиянием катализатора. С течением реакции концентрация перекиси водорода уменьшается, о чем можно судить по количеству выделяющегося кислорода в единицу времени. Опыт проводим в приборе (приложение 10, рисунок 2): в пробирку помещаем 0,1 г порошка двуокиси марганца, присоединяем ее к резиновой трубке, в колбу наливаем 40 мл 3-процентного раствора перекиси водорода, соединяем с помощью резиновой трубки с пробиркой. Заполняем цилиндр (бюретку) водой, опускаем в кристаллизатор, закрепляем в зажиме штатива вертикально, подводим под него газоотводную трубку от колбы Вюрца. Без катализатора выделение кислорода не наблюдаем. После добавления двуокиси марганца каждую минуту в течение 10 минут отмечаем и записываем в таблицу объем выделившегося кислорода (приложение 11, таблица 5). На основании данных строим график зависимости объемов выделившегося кислорода от времени (приложение 12, график 5)
6. Влияние поверхности соприкосновения реагирующих веществ на скорость химической реакции.
Цель. Выяснить, влияет ли поверхность соприкосновения реагирующих веществ на скорость гетерогенной химической реакции.
На весах взвесили одинаковое количество (0,5 г) мела (СаСО3) в виде кусочка и порошка, поместили навески в две пробирки, в которые налили одинаковое количество соляной кислоты (1:2). Наблюдаем выделение углекислого газа, при чем в первой пробирке (мел в виде кусочка) реакция идет менее энергично, чем во второй (мел в виде порошка) (приложение 13, фотографии 1,2): СаСО3 + 2 HCl = CaCl2 + CO2 + H2O
Вывод. Чем больше поверхность соприкосновения реагирующих веществ, тем быстрее будет скорость гетерогенной химической реакции.
Вывод
Итак, в ходе этой работы мы определили, что скорость гомогенной реакции – это изменение молярной концентрации одного из участвующих в реакции веществ в единицу времени, а гетерогенной – это изменение количества вещества в единицу времени на единицу поверхности, и экспериментально доказали, что на скорость реакции влияют следующие факторы: катализаторы, температура, концентрация, площадь соприкосновения реагирующих веществ для гетерогенной реакции, природа реагирующих веществ.
Список используемой литературы
1. Аликберова Л. Занимательная химия: Книга для учащихся, учителей и родителей. – М.: АСТ-ПРЕСС, 1999. – с. 207–211
2. Афанасьев М.А., Ахаганянц В.А., Тулякова Г.М., Королев Д.П. Количественные опыты по химии. Пособие для учителей. – М.: «Просвещение», 1972. – с. 76–85
3. Габриелян О.С. Химия. 11 класс. Базовый уровень: учеб, для общеобразоват. учреждений. – М.: Дрофа, 2007. – с. 126–135
4. Габриелян О.С. Химия. 11 класс. Учеб. для общеобразоват. учреждений. – М.: Дрофа, 2004. – с. 126–139
5. Иванова Р.Г. Химия: Учеб. для 8–9 кл. общеобразоват. учреждений. – М.: Просвещение, 2002. – с. 84–92
6. Кондратьев В.Н., Определение констант скорости газофазных реакций, М., 1971;
7. Колдин Е., Быстрые реакции в растворе, пер. с англ., М., 1966;
8. Кузнецова Л.М. Химия: учебник для 8 кл. средней общеобразов. шк. – Обнинск: Титул, 2000. – с. 117–118
9. Стабалдина С.Т., Лидин Р.А. Химия: Неорган. химия: Учеб. для 8–9 кл. общеобразоват. учреждений. – М.: Просвещение, 2000
10. Уэйт Н. Химическая кинетика, пер. с англ. – М. Просвещение, 1994.
11. Чернышов В.Н., Егоров А.С. Химия. Пособие-репетитор для поступающих в вузы. – Ростов-на-Дону: «Феникс», 1996. – с. 136–144
12. http://www.vebtav.ru/texts/072.htm.
