Безотходные технологические процессы в химической промышленности на примере синтезе аммиака
Безотходные технологические процессы в химической промышленности на примере синтеза аммиака
Оглавление
Введение
Глава 1. Энергосберегающие технологические процессы
1.1 Производство аммиака и карбамида
1.2 Абсорбция СО2 из синтез-газа раствором поташа (Бенфильд) агрегата №2 производства аммиака АО АКРОН г. Новгород
1.3 Способ совместного производства аммиака и мочевины, установка для осуществления способа, способ модернизации установок синтеза аммиака и синтеза мочевины
1.4 Установка утилизации отдувочных газов синтеза аммиака.
Глава 2. Технологические схемы производства аммиака из природного газа
2.1 Технологический процесс фирмы “Kellogg”.
2.2 Новые технологические решения производства аммиака
2.2.1 Аппарат риформинга с газовым обогревом (GHR).
2.2.2 Технологическая схема процесса AMV
2.3 Отличительные черты технологии Topsoe производства аммиака с низким энергопотреблением
2.4 Установка синтеза аммиака мощностью 1850 т/сутки. Проект фирмы “Kellogg”.
2.4.1 Описание технологии производства
2.4.2 Подготовка сырого синтез-газа
2.5 Очистка синтез-газа
2.6 Совмещенные схемы производства. Практика совмещенных процессов производства аммиака и метанола
2.7 Основные преимущества совмещения производства метанола и аммиака
2.8 Комбинированный автотермический риформинг (КАР)
2.8.1 Отличительные особенности КАР
2.8.2 Риформинг фирмы “Uhde”.
Заключение
Введение
Актуальность темы. Химическая промышленность — одна из наиболее быстро развивающихся отраслей в мире и крупнейший потребитель энергии. По темпам роста химическая промышленность опережает многие другие отрасли. Только за 5 лет производство основных веществ минеральных удобрений увеличилось на 40—50%; также интенсивно развиваются мощности для производства пластмасс, химических волокон, красителей, продуктов органического синтеза и др. Многие из тих производств относятся к категории энергоемких, поэтому опросы экономии топливно-энергетических ресурсов в химической и других отраслях промышленности имеют большое значение для топливно-энергетического баланса многих стран мира. Многообразие химических производств и их различная энергоемкость затрудняют разработку и внедрение единых для всех технологических процессов приемов, обеспечивающих экономию топливно-энергетических ресурсов. Вместе с тем анализ опыта работы в различных отраслях показывает, что существуют определенные мероприятия, направленные на экономию топлива и энергии и повышение эффективности их использования. К ним относятся: внедрение новых энергосберегающих технологических процессов и схем, установок и машин, обеспечивающих высокий технический и экономический уровень производства при минимальных затратах энергетических ресурсов, более полное использование вторичных топливно-энергетических ресурсов, снижение потерь топлива и энергии при транспортировании и потреблении.
Таким образом, целью курсовой работы явилось рассмотрение и анализ основных приемов и методов реализации принципа безотходности и малоотходности в промышленном синтезе аммиака.
Глава 1. Энергосберегающие технологические процессы
Новые энергосберегающие технологии предусматривают: выбор оптимального вида сырья и способа его подготовки; применение более эффективных катализаторов; использование более эффективных физико-химических методов выделения готовой продукции; комбинирование химических процессов и производств; применение более совершенных видов оборудования, прогрессивных методов его расчета и условий эксплуатации.
1.1 Производство аммиака и карбамида
С производством синтетического аммиака связана одна из важнейших проблем - фиксация атмосферного азота. Аммиак - исходное сырье для получения азотной кислоты, аммиачной селитры и других продуктов. В 1955 г. во всем мире было произведено аммиака около 8 млн. т, в 1965г.— 20 млн. т, в 1970 г.— 66 млн. т, в 1980 г. — более 100 млн. т, а в 1985 г. более 120 млн. т.
Совершенствование производства синтетического аммиака идет по пути создания агрегатов большой единичной мощности. Критерием совершенства технологии фиксации N2 могут служить удельные энергетические затраты на производство 1 т NH3. В современных агрегатах, работающих по энерготехнологической схеме, удельный расход энергии составляет в среднем 33,5 ГДж/т.
В издержках производства аммиака энергетические затраты составляют 68%. Расход энергии на аммиачном агрегате мощностью 1360 т/сут равен 36,4 ГДж/т аммиака, в том числе 17,6 ГДж/т в качестве сырья и 18,8 ГДж/т в качестве топлива, из них 6,3 ГДж/т теряется в атмосферу.
Стоимость аммиака зависит от метода получения H2. Из известных способов производства Н2 предпочтительнее парокислородная конверсия природного газа и конверсия природного газа водяным паром под давлением 3 МПа.
Получение водорода из природного газа включает в себя следующие операции: компримирование и сероочистку природного газа в две ступени (гидрирование сероорганических соединений до сероводорода на кобальто-молибденовом катализаторе при 340—400°С и поглощение образовавшегося сероводорода оксидом цинка); паровая конверсия природного газа (первичный риформинг в радиантной камере трубчатой печи на никелевом катализаторе при давлении 3,23 МПа и температуре до 80 °С); паровоздушная конверсия (вторичный риформинг) остаточного метана кислородом воздуха и паром при одновременном обеспечении необходимого соотношения Н2:N2 в синтез-газе в шахтном конвертере на высокотемпературном алюмохромовом и высокоактивном Ni-катализаторах при температуре 1000—1250 °С и давлении до 3,2 МПа; конверсия оксида углерода в две ступени (в реакторе высокотемпературной конверсии на Fe-Cr катализаторе при температуре до 430 °С и в реакторе низкотемпературной конверсии на Zn-Cu катализаторе до 250°С); очистка конвертированного газа от CO2 горячим раствором поташа при давлении 1,9— 2,73 МПа и регенерация насыщенного раствора бикарбоната калия при нагревании либо очистка с помощью моноэтаноламина; тонкая очистка газа от CO и CO2 (метанирование) на Ni-катализаторе при температуре до 375 °С и давлении 1,9—2,7 МПа; компримирование синтез-газа, синтез аммиака при температуре 420—450 °С и давлении 3,20 МПа, конденсация и сепарация жидкого аммиака.
Cнижение удельного потребления энергоресурсов достигается путем модернизации крупнотоннажных агрегатов в узлах предварительного подогрева воздуха, идущего на сжигание в печь конверсии, внедрения улучшенной системы удаления СО2, оптимизации давления в процессе синтеза, регенерации водорода из продувочных газов, совершенствования конструкции конвертера синтеза аммиака, использования новых, более эффективных катализаторов и проведения ряда других мероприятий. Снижение потребления энергии - на 10%.
Предложено для удаления СО2 из синтез-газа применять вместо хемосорбции СО2 физическую абсорбцию. В качестве абсорбента используется полипропиленкарбонат вместо карбоната калия и моноэтаноламина. Растворитель регенерируют снижением давления и последующей продувкой воздухом. При этом резко снижаются затраты энергии на регенерацию растворителя, которые необходимы в случае применения моноэтаноламина. Расход пара в процессе физической абсорбции в 40 раз выше, но расход электроэнергии в 10 раз меньше. Общая экономия энергии в процессе физической абсорбции - 5-10%.
Экономии энергии способствует регенерация водорода из продувочных газов. Одна из фирм США предложила регенерировать водород из продувочных газов на криогенной установке. Регенерируемый водород направляется в компрессор синтез-газа, а остаточный газ используют в качестве топлива в печах первичной конверсии. В результате степень использования водорода повышается с 92—95% до 99,5%. Общая экономия составляет около 2,9 ГДж/т аммиака.
Ключевой элемент в технологии синтетического аммиака — его синтез из элементов, поэтому усилия направлены повышение эффективности катализатора, снижение температуры процесса и создание новых, более компактных конструкций реактора. Например, степень конверсии может быть повышена с 16 до 22—25%, а суммарный расход энергии снижен до 26,8 ГДж/т.аммиака.
Дальнейшее снижение энергозатрат при производстве NH3 будет зависеть от выбора процесса сепарации NH3. Если бы в производстве NH3 удалось осуществить процесс сепарации при небольшом охлаждении, то энергию, идущую на вторичный подогрев, можно было бы сэкономить и направить на другие нужды. Экономии энергии можно добиться и снижением содержания азота в воздухе на стадии вторичной конверсии, в результате чего необходимая температура может быть достигнута сжиганием меньшего количества топлива. (1)
1.2 Абсорбция СО2 из синтез-газа раствором поташа (Бенфильд) агрегата №2 производства аммиака АО АКРОН г. Новгород
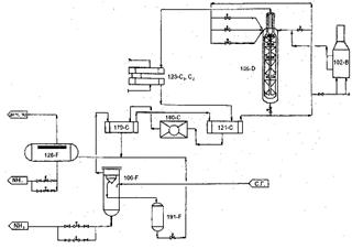
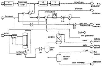
На агрегате №2 при производительности по синтез-газу 110 тыс.н.м3/ч (по воздуху – 52500 м3/ч) осуществляется очистка газа с содержанием СО2 - 18% об. раствором КАРСОЛ. Процесс осуществляется двумя параллельными системами "абсорбер-насосы-десорбер". Концентрация КНСО3 в бедном растворе поддерживается не менее 7-10%, в полубедном до 15% за счет внедрения "флэш-сосуда" (рис. 1). В абсорберах установлена насыпная насадка - полипропиленновые седла Инталокс-44. Ранее в 1-й секции (нижней полке) абсорбера использовались пластиковые кольца Палля-50.7

Рис. 1. Схема агрегата №2 производства аммиака АО АКРОН г. Новгорода
Достигнуто: снизилась объемная доля СО2 в конвертированном газе после системы очистки с 0.06-0.08 до 0.04 - 0.05% об.; прекратились "проскоки" СО2 после очистки выше нормативных значений; полностью исключилась неравнозначность по расходу газа и температурам паралельноработающих аппаратов; снизился расход полубедного раствора с 880 до 830 т/ч и понизилась температура низа регенератора с 117-118 до 115оС; исключился процесс захлебывания абсорберов при изменения нагрузки по газу; значительно сократилось время выхода на режим абсорберов при пуске. Абсорбер выходит на нормальный режим работы в течение суток без сверхнормативного превышения СО2 в газе. (2)
1.3 Способ совместного производства аммиака и мочевины, установка для осуществления способа, способ модернизации установок синтеза аммиака и синтеза мочевины
Способ совместного производства аммиака и мочевины осуществляют по схеме, включающей реактор синтеза аммиака, секцию синтеза карбамата, реактор синтеза мочевины, а также секцию регенерации мочевины (рис. 2).
Часть потока, содержащего карбамат в водном растворе и поступающего из секции регенерации мочевины, подвергают обработке с частичным разложением карбамата для получения потока, включающего аммиак и диоксид углерода в паровой фазе, и потока, включающего разбавленный карбамат в водном растворе. Полученный разбавленный карбамат вместе с газовым потоком, включающим H2, N2 и CO2, полученный на стадии риформинга углеводородов, объединяют c потоком NH3, поступающего из реактора синтеза NH3.
Смесь направляют в секцию синтеза карбамата, где из аммиака и диоксида углерода получают поток, включающий карбамат в водном растворе, и газовый поток, включающий водород и азот. Поток, включающий карбамат в водном растворе, затем направляют в реактор синтеза мочевины, в то время как газовый поток, включающий водород и азот, направляют в реактор синтеза аммиака. Установка для осуществления способа основана на объединении в едином технологическом цикле реакторов синтеза аммиака, который связан с секцией риформинга, с реакторами синтеза карбамата и синтеза мочевины, а также с секциями регенерации и концентрирования мочевины. Модернизация единичных установок синтеза аммиака и синтеза мочевины предполагает создание технологического цикла, указанного выше.
Технический результат - снижение капиталовложений, энергетических и материальных затрат. (3)
1.4 Установка утилизации отдувочных газов синтеза аммиака
В настоящее время на производствах синтеза аммиака образуется большое количество отдувочных газов, содержащих как собственно сырье для производства аммиака, так и аргон, являющийся ликвидным продуктом.
Разделение газовой смеси, в установке криогенной утилизации отдувочных газов (КУОГ), позволяет получить газы в виде продуктов для дальнейшего технологического или коммерческого применения. Это значительно снизит количество вредных выбросов, т.к. в настоящее время отдувочные газы сжигаются в печах, образуя существенное количество оксидов азота и азотнокислых соединений.
Производительность установки и характеристики готовой продукции
Тип установки Производительность (по перерабатываемому сырью)
КУОГ –1 от 8500 куб.м/час
Сырье.
Примерный состав отдувочных газов: NH3-11,78%, H2-53,54%, N2-17,84%, CH4-12,12%, Ar-4,72%.
Давление смеси газов – не менее 15 МПа.
Состав и характеристики получаемых продуктов. NH3 - 5681 т / год, H2 - 3000 т / год, N2 - 13727 т / год, Ar - 5256 т / год.
Продукты могут выводиться как в жидком, так и в газообразном состоянии.(4)
Глава 2. Технологические схемы производства аммиака из природного газа
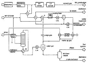
Первая схема выполнена по проекту фирмы “Kellogg”. Вторая технологическая схема - это схема агрегата АМ-76, выполненная по проекту ГИАП (Москва). Оба проекта выполнены по энерготехнологической схеме. Потребность в энергии (пар) обеспечивается, в основном, за счет утилизации тепла реакций.
2.1 Технологический процесс фирмы “Kellogg”
Предлагаемый технологический процесс предусматривает производство 1360 т/сутки жидкого безводного аммиака из природного газа. Проектом предусмотрена выдача продукционного аммиака при (+5)°С или (-33)°С.
Основные стадии процесса
1. Гидрирование сероорганических соединений, содержащихся в природном газе, в сероводород на кобальтмолибденовом катализаторе.
2. Поглощение сероводорода поглотителем на основе оксида цинка.
3. Первичный риформинг очищенного от сернистых соединений природного газа в трубчатой печи при давлении равном 33,1 кгс/см2 изб.
4. Конверсия остаточного метана, содержащегося в частично конвертированном газе после первичного риформинга, в водород и оксид углерода при повышенных температурах. Стадия вторичного риформинга это стадия, на которой в систему подаётся воздух для подготовки синтез-газа с необходимым стехиометрическим соотношением азот : водород.
5. Высоко- и низкотемпературная конверсия оксида углерода с одновременным получением эквивалентных количеств водорода.
6. Очистка конвертированного газа от диоксида углерода по методу “Карсол”. Этот процесс представляет собой контакт синтез-газа с горячим модифицированным раствором поташа.
7. Метанирование остаточного количества оксида и диоксида углерода для получения очищенного синтез-газа с содержанием оксидов углерода не более 10 ppm.
8. Компримирование очищенного синтез-газа до 331 кгс/см2 изб. с применением центробежного турбокомпрессора.
9. Конверсия синтез-газа в аммиак при 321,7 кгс/см2. Выделение и захолаживание продукционного аммиака.
В проекте агрегата АМ-76 для очистки конвертированного газа от диоксида углерода применяется моноэтаноламиновая очистка. Система, рекуперирующая тепло реакций, предусматривает генерирование пара при давлении 105,5 кгс/см2 изб. При этом уровне давления пар перегревается и используется для технологических нужд в процессе конверсии и для привода турбин компрессорного и насосного оборудования. Обоими проектами предусматривается оборудование для очистки технологического конденсата от растворенного NH3, CO2 и других компонентов. В дальнейшем очищенный, в отпарной колонне, технологический конденсат возвращается для использования в технологии.
Жидкий аммиак из сепараторов поз.106-F и поз.126-F поступает в сборник жидкого NH3 поз.107-F (давление 15,8 кгс/см2 и температура 14°С). Из поз.107-F NH3 подается в расширительный сосуд 1 ступени (поз.110-F) аммиачного компрессора поз. 105-J (давление 6,8 кгс/см2 и температура 12°С), откуда подается в расширительный сосуд 2 ступени поз.111-F (давление 1,7 кгс/см2 и температура (-12)°С). Из поз.111-F жидкий NH3 поступает в расширительный сосуд 3 ступени (поз.112-F) аммиачного компрессора поз.105-J (давление 0,01кгс/см2 и температура (-33)°С). Газообразный NH3, откачиваемый компрессором из расширительных сосудов, охлаждается в воздушном теплообменнике поз.127-С, жидкий NH3 стекает в сборник поз.109-F, откуда опять попадает в расширитель поз.110-F. Из расширителя поз.112-F продукционный NH3 с температурой (-33)°С выдается насосами на склад (рис. 3)

2.2 Новые технологические решения производства аммиака
2.2.1 Аппарат риформинга с газовым обогревом (GHR)
Принцип работы GHR представлен на рисунке 4. Конвертированный газ, выходящий из вторичного риформинга с температурой примерно 900°С, охлаждается в GHR, отдавая тепло для реакции первичного риформинга. При этом газ проходит через зону, в которой может образовываться металлическая щель. Это происходит в результате коррозии при миграции углерода в металл. Образование углерода термодинамически выгодно при пониженных температурах и подавляется при высоких температурах (более 800°С для отходящего газа вторичного риформинга). Ниже 500°С скорость образования углерода мала. При конструировании GHR фирмой “ICI” были подобраны материалы и сплавы, интенсифицирован теплообмен с помощью “труб-оболочек”, которые окружали трубки, содержащие катализатор, разработано специальное оребрение труб и т.д.

Рис. 4. Риформинг-установка с газовым обогревом
При конструировании и разработке реактора вторичного риформинга значительное внимание было уделено минимизации его тепловой инертности. Низкая тепловая инертность способствует быстрому запуску установки, сокращает термически неустойчивые состояния, которые обязательно возникают при запуске, остановке, неисправности системы. Использование катализатора вторичного риформинга с низкой термической инерцией обеспечило простую конструкцию GHR, поскольку технология создания монолитных катализаторов, работающих во вторичном риформинге, составляет предмет НОУ-ХАУ. Катализатор новой конфигурации обеспечивает хорошую конверсию СН4, однако, структура катализатора вызывает увеличение перепада давления вследствие того, что монолиты забиваются пылью и твердыми частицами из технологического газа. Необходимо периодически менять верхнюю часть катализатора.
Предлагаются системы для выделения и рециркуляции Н2 из продувочного газа цикла синтеза, который приходится извлекать из контура синтеза для предотвращения накопления Ar, CH4 и др. Для этого предлагаются криогенные и мембранные установки. Предлагаются менее энергоемкие процессы очистки конвертированного газа от CO2; предложены новые методы повышения эффективности катализатора. Кроме того, применяется реконструкция колонн синтеза с внедрением новых эффективных внутренних насадок и катализаторов.
2.2.2 Технологическая схема процесса AMV
Для новых заводов разработаны комплексные процессы, которые включают энергосберегающие усовершенствования, которые трудно внедрить в уже существующие заводы. В качестве примера можно привести процесс Braun Puzifier (5), который в настоящее время используется на нескольких крупных заводах, а также, процесс AMV, предложенный фирмой “ICI”, который внедрен в эксплуатацию мощностью 1120 т/сутки.
В процессе Braun Puzifier первичный риформинг преднамеренно работает в менее жестких условиях, чем на обычном заводе. Парогазовая конверсия проводится не до 8¸10% содержания метана, а выше, что дает возможность экономить топливо для обогрева печи. Для того, чтобы обеспечить конверсию большого количества метана во вторичном риформинге, в реактор подается дополнительное количество воздуха по азоту. Избыточный азот удаляется вместе с аргоном, метаном и другими инертными примесями в криогенной системе непосредственно перед компрессором синтез-газа. Уровень инертов в контуре синтеза, таким образом, гораздо ниже, чем на обычном заводе, и продувочный газ снова циркулирует в криогенной системе. Для компенсации более низкой утилизации тепла компрессор технологического воздуха имеет привод от газовой турбины, работающей на обедненной смеси, причем горячий выхлоп этой турбины используется для предварительного подогрева первичного воздуха для горелок печи первичного риформинга.
В процессе AMV подобным же образом снижают преднамеренно степень конверсии метана на стадии первичного риформинга, за этот счет перегружают вторичный риформинг по метану и получают конвертированный газ со сверхстехиометрической долей азота из-за подачи дополнительного количества воздуха. Избыточный азот и инертные газы удаляются в обычной криогенной установке системы удаления продувочного газа.
Около половины требуемого процессного пара вырабатывается путём испарения повторно используемого процессного конденсата (извлеченного из конвертированного газа после конверсии СО) непосредственно в сырьевой газ риформинга в сатураторе. Важной особенностью является устранение жидких отходов. Контур синтеза работает при низком давлении - 85 бар, что дает возможность использовать одноступенчатый компрессор синтез-газа. Компрессор свежего синтез-газа и компрессор рециркуляции газа являются отдельными машинами, и каждая из них приводится в движение электричеством, используя ток, вырабатываемый генератором. Генератор установлен на приводе воздушного компресора, который сам приводится в движение паровой турбиной. Установка генератора дает возможность обеспечить электропитание для всех приводов установки, если пар высокого давления не выдается за границы установки.
Компрессор свежего синтез-газа установлен выше по потоку от метанатора по двум причинам: газ, выходящий из системы очистки конвертированного газа от диоксида углерода Selexol, имеет низкую температуру (-10°С) и его можно сжимать более эффективно; сжатие обеспечивает подогрев его достаточным для поддержания теплового баланса стадии метанирования. Конвертор синтеза аммиака имеет три слоя катализатора с внутренним теплообменником, но имеет существенно большие размеры, чем обычный реактор для низкого давления синтеза аммиака. (1)
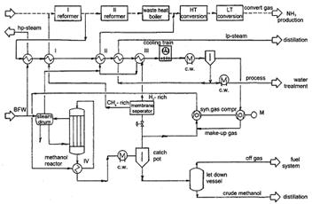
2.3 Отличительные черты технологии Topsoe производства аммиака с низким энергопотреблением
Схема системы газоподготовки представлена на рис. 5. В отделениях обессеривания и риформинга углеводородное сырье смешивается с рециркулирующим водородом, а удаление серы происходит в процессе гидрогенизации и адсорбции на оксиде цинка. Очищенное сырье подают в отделение риформинга, где из него при реакции с паром и воздухом получают синтез-газ. Тепло, полученное при рекуперации в отделении риформинга, используется для подогрева технологических потоков, а также для получения перегретого пара и подогрева питательной воды для котла. После вторичного риформинга технологический газ охлаждается в котле до температуры входа в реактор СТК СО.

Рис. 5. Схема предриформинга
Предриформинг. Адиабатический предриформинг может применяться для парового риформинга углеводородного сырья, включая широкий спектр его разновидности - от природного газа до тяжелой нафты. Процесс проводится в адиабатическом реакторе со стационарным слоем катализатора, который устанавливается до печи первичного риформинга. В реакторе предриформинга все высшие углеводороды полностью превращаются в смесь оксида углерода, водорода и метана. За этой эндотермической реакцией следуют экзотермические реакции метанирования и конверсии СО, которые обеспечивают химическое равновесие между оксидами углерода, метана, водорода и воды. В целом реакция является эндотермической в случае использования в качестве сырья природного газа, а в случае использования нафты она становится слабо экзотермической.
На новых агрегатах предриформинг используется, если имеются ограничения на экспорт пара, для решения проблем, связанных с непостоянным составом сырья, а также для дополнительной защиты от серы катализатора первичного риформинга. В результате разогрева сырья после реактора предриформинга до 650°С расход тепла в трубчатой печи риформинга снижается на 25%. (1)
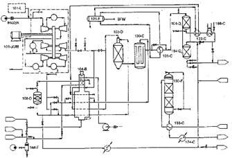
2.4 Установка синтеза аммиака мощностью 1850 т/сутки. Проект фирмы “Kellogg”
2.4.1 Описание технологии производства
Технология включает конверсию природного газа под высоким давлением с теплообменом в сочетании с контуром синтеза низкого давления, основанном на высокоактивном, не содержащем железа катализаторе синтеза аммиака. Процесс состоит из следующих стадий: подготовка сырого синтез-газа; очистка синтез-газа; компремирование синтез-газа и синтез аммиака; система охлаждения аммиака; отпарная колонна высокого давления для технологического конденсата. Упрощенная блок-схема аммиачной установки приведена на рис. 6.

Рис. 6. KAAP, KRES и отпарная колонна высокого давления
2.4.2 Подготовка сырого синтез-газа
Сырой синтез-газ производится из природного газа в четыре основных этапа (рис. 7): сжатие, подогрев и обессеривание подаваемого природного газа; паровая конверсия углеводородного сырья в конверторе-теплообменнике; паровая конверсия углеводородного сырья в автотермическом конверторе с подачей необходимого количества воздуха для обеспечения требуемого количества азота для синтеза аммиака; конверсия оксида углерода в полученном синтез-газе и генерирование пара до стадии конверсии СО.
Природный газ принимается на входе в установку и расходуется в качестве сырья и топлива. Сначала газ проходит стадию очистки, находящуюся за пределами установки аммиака, где удаляются попутные взвешенные твердые частицы и капли. После очистки природный газ сжимается, проходит входной сепаратор поз.144-F и подается на сероочистку после подогрева в технологическом подогревателе поз.104-В.

Рис. 7. Схема подготовки сырого синтез-газа
Очищенное от серы сырье затем разделяется на два потока, причем 70% потока направляется в автотермический риформинг поз.103-D, а остаток - в риформинг с теплообменником поз.100-С. Каждый входящий поток смешивается с паром среднего давления, часть которого ранее использовалась для отпаривания технологического конденсата. Количество пара, смешиваемого с сырьем таково, чтобы общее количество пара, включая пар, добавленный в обогащенный воздух и добавляемый непосредственно в очищенный от серы газ, поддерживало бы соотношение пар : углерод на уровне около 3,6:1. Потоки подаваемой смеси (смесь пара с подаваемым газом) направляются и в автотермический конвертор поз.103-D, и в конвертор с теплообменником поз.100-С, предварительно подогретыми в технологическом нагревателе поз.104-В.
Подогретое сырье для автотермического реактора смешивается с обогащенным воздухом, содержащим около 29% кислорода (по сухому воздуху), для обеспечения стехиометрического соотношения азот : водород в цикле синтеза аммиака. Эти два потока смешиваются в камере смешивания (порция) автотермического реактора. Тепло, выделяемое при частичном окислении сырья, обеспечивает необходимое поступление энергии для реакции конверсии.
Технологический конденсат из сепаратора сырого газа поз.102-F1 перекачивается в отпарную колонну поз.150-G для удаления растворенных газов и побочных продуктов реакции конверсии СО (рис. 7), чтобы снова использовать воду для подпитки котла-утилизатора. (1)
2.5 Очистка синтез-газа
Тонкая очистка от остаточного содержания СО и СО2 осуществляется на стадии метанирования. Десорбер СО2 выполнен в виде трех секций, наверху находится секция кипения под низким давлением, внизу – секция отпаривания. Насыщенный раствор aМДЭА из абсорбера СО2 поступает в секцию кипения низкого давления, давая СО2, выделившемуся при понижении давления, легко покинуть раствор. Раствор перетекает вниз через насадочную колонну. Насос “полубедного” раствора поз.117-J/JА перекачивает раствор из секции кипения низкого давления в верхнюю часть секции отпаривания через теплообменник для “бедного”/“полубедного” раствора поз.112-С, который утилизирует тепло “бедного” раствора, выходящего снизу десорбера. Секция отпаривания работает при температуре около 110°С под давлением 1,34 кгс/см2 абс. Тепло, необходимое для кипения раствора aМДЭА обеспечивается газами, покидающими НТК (газовый кипятильник поз.105-С).
Тепло отходящих газов метанатора утилизируется теплообменом с поступающими в метанатор газами. Затем они доохлаждаются до 30°С в холодильнике поз.130-С на всасывающей линии компрессора синтез-газа поз.103-J. Сконденсировавшаяся вода удаляется в сепараторе поз.104-F на всасе компрессора поз.103-J, вода возвращается в сепаратор поз.102-F1 насосом поз.140-J/JA для конденсата из отходящих газов метанатора. Часть синтез-газа на выходе из поз.104-F возвращается в линию подачи сырьевого газа для использования водорода на стадии сероочистки. Синтез-газ, питающий контур синтеза аммиака, проходит через осушитель на молекулярных ситах (поз.109-ДА/ДВ рис. 8).

Рис. 8. Схема синтеза и выделения аммиака
В осушителях используют адсорбенты, удаляющие воду и следы СО2 до остаточного содержания менее 1 ррm об. Пока один аппарат с молекулярными ситами находится в работе, другой регенерируется продувочным газом из установки выделения продувочных газов (PGRU) (поз.160-L), нагретым насыщенным паром высокого давления до 200°С в нагревателе регенерации молекулярных сит (поз.183-С). Очищенный на молекулярных ситах продувочный газ используется как топливо для технологического нагревателя поз.104-В. (1)
2.6 Совмещенные схемы производства. Практика совмещенных процессов производства аммиака и метанола
Производство аммиака/карбамида - развитая отрасль индустрии повсюду в мире. В развитых странах потребность в этих продуктах имеет постоянный характер или падает. В результате заводы работают на сниженной мощности.
В этой ситуации необходимо рассмотреть конвертирование неиспользованных мощностей производства аммиака при их совмещении с производством метанола. Германская фирма “UHDE GmbH” разработала три технологические схемы совместного производства аммиака и метанола.
Базовая производительность по аммиаку трех проектов составляет 1200 т/сутки. При работе по схеме с производством метанола производительность по аммиаку составляет 1100 т /сутки и 200 т/сутки по метанолу (рис.9-11).
Разработан метод совместного производства метанола и аммиака из легких углеводородов, в частности СН4, под высоким давлением. Смесь СН4 и водяного пара подогревают и направляют в трубчатый реактор получения синтез-газа в соотношении Н2:СО > 3:1. После очистки от СО2 смесь СО и Н2 поступает в реактор синтеза метанола с циркуляцией газовой смеси.

Рис. 9. Совместная схема производства аммиака и метанола. Вариант В, фирма “UHDE”
После отделения метанола выходящий газ содержит Н2 и малое количество СН4, N2 и метанола. После системы очистки получают чистый Н2, часть которого подают на сжигание в смеси с воздухом Н2 + 0,5О2 = Н2О и получением азота. Далее смесь азота и водорода поступает в реактор синтеза метанола. Данный способ позволяет получать NH3 с малыми энергетическими затратами. Суточная производительность установки 2500 т метанола и 950т NH3 в сутки.
В Англии разработан совмещенный процесс производства метанола и аммиака, первой стадией которого является получение метанола. Для получения аммиака из непрореагировавших газов синтеза метанола извлекают водород 99,999% чистоты фильтрацией через мембраны, смешивают его с азотом, полученным из воздуха. Образованную азото-воздушную смесь (АВС) направляют на синтез аммиака, который проводят под давлением, равным давлению водорода. По данному процессу может быть произведено 2547 т /сутки метанола и 771 т/сутки аммиака. Использование этого процесса позволяет снизить расход энергии в традиционной схеме производства аммиака до 6,3¸б,7 Гкал/т NH3.

Рис. 10. Совместная схема производства аммиака и метанола. Вариант A, фирма “UHDE”
Предлагается совмещенный процесс получения метанола и аммиака – газообразное углеводородное сырье подвергается первоначальному риформингу паром для получения газа для синтеза метанола, содержащего Н2 и СО. Продувочный газ после синтеза метанола подвергается вторичному паровому риформингу воздухом для получения синтез-газа производства аммиака, содержащего H2, N2, CO2, CO. Этот газ подвергается высокотемпературной конверсии СО с целью уменьшения его содержания, а после снижения СО синтез-газ проходит ряд ступеней для удаления СО и СО2 и далее на получение аммиака.

Рис. 11. Совместная схема производства аммиака и метанола. Вариант С, фирма “UHDE”
В США разработан способ совместного получения аммиака и метанола, исключающий образование метиламинов. Способ предусматривает:
1. Очистку углеводородного (до СН4) сырья, например природного газа, от сернистых соединений при температуре 400°С в присутствии Со-Мо катализатора и оксидцинкового поглотителя.
2. Паровую конверсию очищенного от сернистых соединений углеводородного сырья при соотношении пар : газ 2¸4 моля на 1 моль сырья на никелевом катализаторе до Н2 и СО при температуре 800¸900°С и Р = 1,5¸4,0 МПа.
3. Синтез метанола при температуре 240¸270°С, давлении 4¸10 МПа в присутствии цинкмедных (Cu - Zn) или цинкхроммедных (Cu - Zn - Cr) катализаторов.
4. Отделение метанола от газовой смеси состава, % моль.: H2 – 70¸80; CH4 – 10¸20; CO – 1¸2; CO2 – 1¸2; N2 – 0¸5; CH3OH – 0¸1.
Газовая смесь подается на паровую конверсию и используется для синтеза аммиака. При этом метанол и метан разлагают до Н2, CO и СО2 при взаимодействии с водяным паром на Ni-катализаторе при температуре 830¸900°С и давлении 4¸5 МПа с последующим частичным сжиганием H2, CO и CH4 при добавлении воздуха. Газовую смесь с температурой 1000¸1050°С и давлением 3,9¸4,9 МПа охлаждают до температуры 350¸370°С и превращают CO c H2O в СО2 и Н2 на Fe-Cr-катализаторе до остаточного содержания СО 2,0¸2,5% моль.; поглощают СО2, пропуская смесь через амин или водный раствор К2СО3 (до остаточного содержания СО2 1,0¸2,0% моль.).
СО и СО2, присутствующие в газовой смеси, используются для дополнительного синтеза метанола при температуре 210¸270°С, давлении 10¸30 МПа; остаточное содержание СО и СО2 составляет, соответственно, менее 0,3 и 0,5% моль. Отходящие газы нагревают до 300°С в присутствии Ni-катализатора гидрирования СО и СО2 в СН4 и направляют на синтез аммиака, который ведут на железном катализаторе при температуре 380¸500°C, давлении 10¸30 МПа.
Отечественными исследователями усовершенствован способ совместного производства NH3 и CH3OH, он включает: очистку природного газа от соединений серы гидрированием; пароуглекислотную конверсию очищенного природного газа; очистку конвертированного газа от CO2; синтез CH3OH и NH3 с выделением продувочных газов и возврат их на стадию очистки от соединений серы.
От