Анализ способов защиты и хищения информации в счетчиках электрической энергии
1. Технические способы хищения электроэнергии
1.1 Способ "Ноль"
1.1.1 Для однофазных счетчиков
1.1.2Для трехфазных счетчиков
1.1.3 Экономия 30,60,100%
1.2 Способ "Генератор"
1.2.1 Детали и конструкция
1.2.2 Наладка
1.3 Способ "Фаза розетка"
2. Меры по обнаружению и предотвращению хищения электроэнергии
Введение
Один из главных показателей эффективной деятельности энергосистемы - уровень коммерческих потерь в электрических сетях. Эти потери являются прямым следствием недоучета и хищений электроэнергии, захлестнувших в последние годы предприятия электросети. Практика показывает, что львиная доля таких потерь приходится на бытовой и мелкомоторный сектор электропотребления.
Большинство способов хищений электроэнергии базируется на несовершенстве приборов учета. Поэтому важно использовать электросчетчики, гарантирующие наибольшую точность измерения. Выпуская широкий ассортимент приборов и средств учета электроэнергии, компания постоянно работает над повышением точности и надежности производимой техники и добилась значительных успехов в этом направлении. Специалисты Концерна на основе анализа существующих способов хищений выявили "слабые места" приборов учета. Новые конструктивные решения позволили сделать электросчетчики практически неуязвимыми для многих приемов "народных умельцев".
Многие способы хищений опираются на узкий нормируемый диапазон электросчетчика по току нагрузки. Этот конструктивный недостаток характерен прежде всего для индукционных электросчетчиков, у которых диапазон по току нагрузки составляет от 5 до 400%. Электронные счетчики обеспечивают более высокую точность и достоверность учета. Для электросчетчиков Концерна - однофазных ЦЭ6807Б, ЦЭ6827 и трехфазных ЦЭ6803В, ЦЭ6804, ЦЭ6828 - нормируемый диапазон по току нагрузки составляет от 1% до 1000% Iном, и это при 50% -ном запасе погрешности измерения во всем диапазоне токов нагрузки.
Применение бытовой аппаратуры, в состав которой входят однополупериодные или несбалансированные по полуволнам нагрузки, обуславливает присутствие в токе нагрузки постоянной составляющей. По статистике, по этой причине даже при отсутствии хищений теряется от 8 до 12% электроэнергии. Если же добавляются хищения, например, путем включения части нагрузки через полупроводниковый диод, - недоучет возрастает до 45%. Использование воздушных трансформаторов, не входящих в режим однополярного насыщения, делает электросчетчики Концерна практически неуязвимыми с этой позиции.
Воздействие электромагнитных полей также может стать причиной недоучета и хищений. В электросчетчиках Концерна датчики тока и шаговые двигатели отсчетных устройств надежно защищены специальным экраном. Дополнительно в отсчетных устройствах установлена "защелка" (стопор обратного хода), не позволяющая уменьшать показания электросчетчиков.
Недоучет электроэнергии может быть обусловлен инвертированием фазы тока нагрузки относительно фазного напряжения. Этот путь хищений легко реализуется на незащищенных индукционных электросчетчиках. Специальная микросхема преобразователя мощности в электросчетчиках Концерна обеспечивает достоверный учет электроэнергии независимо от фазы тока нагрузки. Таким образом, они надежно защищены от этого способа хищения.
Источником воровства электроэнергии может стать также шунтирование датчиков тока. Здесь одинаково уязвимы как индукционные, так и электронные приборы учета. Поэтому специалистами компании были разработаны и запущены в серийное производство две модификации двухэлементных однофазных электросчетчиков ЦЭ6807Б с двумя датчиками тока (один в цепи фазы, другой в цепи нуля). Двухэлементный электросчетчик ЦЭ6807Б-Д2 сохраняет класс точности как при шунтировании токовой цепи, так и при изменении фазировки подключения. При выявлении хищения на лицевой панели счетчика появляется соответствующая индикация. В модификации ЦЭ6807Б-Д3 при попытке хищения (при разнице токов в фазной и нулевой цепи более 300 мА) электросчетчик выходит из класса точности в плюс и попытка хищения приносит потребителю убытки.
Таким образом, электросчетчики Концерна позволяют практически полностью исключить хищения, что делает продукцию компании особенно привлекательной для энергетиков. Ежегодный рост объемов продаж - лучшее тому подтверждение.
1. Технические способы хищения электроэнергии
1.1 Способ "Ноль"
1.1.1 Для однофазных счетчиков
Как известно энергия учитываемая счетчиком определяется по формуле интеграл по времени U*I*COS. В этом способе изменяют величину U напряжение на обмотке или датчике счетчика. Для этого необходимо отключить нулевой провод от счетчика. Это достигается переламыванием жилы провода, не снимая изоляции. Для того чтобы предотвратить контакт концов жилы растягивают изоляцию и через шприц заливают в место разрыва клей, герметик. По перемычке синего цвета нормальный ноль подключается к квартире. Так иногда делают электрики при поломке пакетного переключателя, на учет это не влияет, затем в нулевой провод, идущий от счетчика к нулевой колодке надо врезать сопротивление 3...15 кОм (зависит от желания, на сколько "снизить" учет и от сопротивления обмотки напряжения счетчика). Мощность сопротивления достаточна 1. .3 Вт, надежный контакт тоже не требуется. Врезку можно сделать, разрезав провод прикрутить сопротивление, все согнуть и хорошо замотать изолентой, чтобы было похоже на обычную скрутку. Изменяя величину сопротивления можно менять погрешность счетчика от 0 до - 100%. Погрешность счетчика в 99.9% при проверках не проверяется. Двух полюсный индикатор будет показывать, что ноль есть.
Данный способ пригоден абсолютно к любым однофазным счетчикам. Для реализации данного способа надо иметь доступ к проводам, а также определенные навыки в области электроники.

Рисунок 1. Хищение электроэнергии в однофазном счетчике
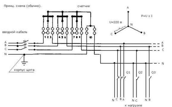
1.1.2Для трехфазных счетчиков
Способ основан на следующем принципе:
Обмотки напряжения в трехфазном счетчике активной энергии (в электронных конструкция другая, но принцип тот же) включены в звезду, если отключить нейтраль от центра звезды в центре все равно будет результирующий ноль, а если в ее центральную точку податьодну из фаз (на рис.3 Фазу С) то разница напряжений на концах катушки этой фазы будет равна нулю, а тж. энергия учитываемая счетчиком равна интегралу по времени произведения величин тока и напряжения (напряжение = 0) и энергия в этой фазе будет = 0. Ну а ток же, можно пропускать черезизмерительный элемент этой фазы любой величины счетчик не будет его учитывать.
Жила переламывается. Далее необходимо проследить, чтоб она не соединилась (изоляция остается целой).
В щит устанавливается однополюсный автомат Q желательно на ток не более 1 А и затем происходит его подключение как показано на рис.2. Провод, идущий от счетчика до автомата Q, бывает обычно либо спрятан, либо замаскирован. От автомата Q отводится провод, к которому подключается обычная розетка (желательно подальше от шита) –

Рисунок 2. Хищение информации в трехфазном счетчике
Теперь если автомат Q выключен или включен, но в розетку не чегоне включено, счетчик будет работать как раньше, (нормально). Если же включить автомат Q, а потом включить в ту розетку, какой ни будь электроприбор, к примеру, приемник, лампу накаливания или просто перемычку (далее прибор) счетчик перестанетучитывать любую нагрузку в фазе, к которой подключена эта розетка в нашем случае фаза С. Теперь на эту фазу (у нас автомат Q2) можно навесить всю однофазную нагрузку дома.
Трехфазная нагрузка же будет учитываться счетчиком, как и раньше, полностью т.к напряжение на других лучах звезды (не в сети) повысится на корень из трех. В случае проверки даже если не выключить автомат Q или прибор из розетки, работник энергосбыта перед проверкой сам отключит автомат Q. Ну а если прибор выключен то и придраться к схеме не возможно.
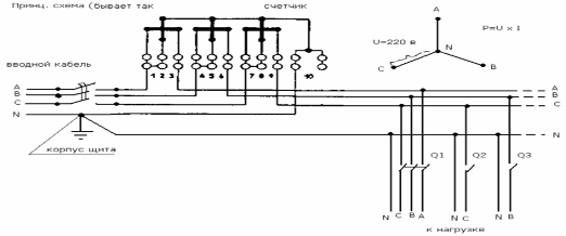
Возможно, что счетчик может быть подключен не по правилам, а именно так:

Рисунок 3. Принципиальная схема трехфазного счетчика при неправильном его подключении
Тогда делается следующее (принцип остается прежним):

Рисунок 4. Хищение информации в трехфазном счетчики
Провода "на счетчик" и "на автомат Q" должны быть соединены между собой, но изолированы от болта и других проводовдля этого применяют диэлектрические текстолитовые шайбы. В современных ЕВРО щитах можно проще реализовать этотузел.
Теперь, если есть необходимость остановить или даже отмотать счетчик необходимо в любую розетку послесчетчика подключить трехфазный трансформатор (380/. .), еговторичные обмотки не задействуются.
Первичные подключаются следующим образом (стандартное подключение в "звезду"):.

Рисунок 5. Схема подключения первичных обмоток по схеме "звезда"
Внашемслучае фаза "С" уже безучетна. Обмотку трансформатора, которая будет подключаться на эту фазу необходимо доработать. То есть добавить определенное количество витков.
Теперьподробнее о количестве витков: т.к их количество сильно зависит от мощности трансформатора его типа их желательно подобрать методом проб. Цель: напряжение на обмотке С (при включение трансформатора на две фазы А и В) должно быть в пределах 380 + 3. .20 в. с отводами через 2. .3 вольта. Обычно всего 30. .100 витков. Желательно все это проверить экспериментально последовательным включением и замером напряжения. Сечение провода надо взять не меньше чем тот, которым намотаны первичные обмотки.
Настройка: Переключением отводов от трансформатора необходимо добиться максимальной обратной скорости счетчика или торможения (для электронных), но при этом надо следить, чтобы трансформатор не перегревался (50. .60 градусов). Собственно мощность отмотки-остановки прямо зависит от мощности исходного трансформатора.
При отключение фазы С, трансформатор работает в холостом режиме.
Для ступенчатого переключения можно использовать пакетный переключатель, а можно один раз настроить.
Дополнение.
Существует еще ряд способов для трехфазного учета:
Если нет пломб на клеммной крышке, можно поменять местами провода на выводах 1 и 3,4 и 6,7 и 9 что будет снижать учетсоответственно на 60, - 30, - 100%. Если учет косвенный, можно менять местами провода на трансформаторах тока фаз А, В, С аналогично. На прямом учете можно отвинчивать перемычки на клеммной коробке между 1 и 2,4 и 5,7 и 8.
1.1.3 Экономия 30,60,100%
Можно вывести один или несколько трансформаторов из строя. Забить тонкий гвоздь (потом вынуть) в незаметное место трансформатора, что нарушит целостность его измерительной обмотки. Экономия 30% с одного сломанного транса. Аналогично можно переломать жилу измерительных проводов идущих от трансформаторов.
Электронные счетчики обычно довольно просто выводятся из строя электрошокером, кратковременным включением очень большой нагрузки, обработкой паром на морозе, впрыскиванием внутрь не большого количества кислоты. Если есть возможность доступа в сам счетчик, можно устанавливать перемычки внутри между клеммами 1 и 3,4 и 6, 7 и 9. Экономия зависит от сечения перемычек (шунта). Можно также шунтировать трансформаторы тока.
1.2 Способ "Генератор"
Устройство предназначено для отмотки показаний индукционных электросчетчиков без изменения их схем включения. Применительно к электронным и электронно-механическим счетчикам, в конструкцию которых заложена неспособность к обратному отсчету показаний, устройство позволяет полностью остановить учет до мощности потребления в несколько кВт. При указанных на схемах элементах устройство рассчитано на номинальное напряжение сети 220 Б и мощность отмотки 2 кВт. Применение других элементов позволяет соответственно увеличить мощность.
Устройство, собранное по предлагаемой схеме, просто вставляется в розетку, и счетчик начинает считать в обратную сторону. Вся электропроводка остается нетронутой. Заземление не нужно.
Теоретические основы работоспособности устройства основаны на том, что датчики тока электросчетчиков, в том числе и электронных, содержат входной индукционный преобразователь, имеющий низкую чувствительность к токам высокой частоты. Этот факт позволяет внести значительную отрицательную погрешность в учет, если потребление осуществлять импульсами высокой частоты. Другая особенность - счетчик является реле направления мощности, т.е. если с помощью какого-либо источника (например, дизель-генератора) питать саму электрическую сеть, то счетчик вращается в обратную сторону.
Перечисленные факторы позволяют создать имитатор генератора. Основным элементом такого устройства является конденсатор соответствующей емкости. Конденсатор в течение четверти периода сетевого напряжения заражают от сети импульсами высокой частоты. При определенном значении частоты (зависит от характеристик входного преобразователя счетчика), счетчик учитывает только четверть от фактически потребленной энергии. Во вторую четверть периода конденсатор разряжают обратно в сеть напрямую, без высокочастотной коммутации. Счетчик учитывает всю энергию, питающую сеть. Фактически энергия заряда и разряда конденсатора одинакова, но полностью учитывается только вторая, создавая имитацию генератора, питающего сеть. Счетчик при этом считает в обратную сторону со скоростью, пропорциональной разности в единицу времени энергии разряда и учтенной энергии заряда. Электронный счетчик будет полностью остановлен и позволит безучетно потреблять энергию, не более значения энергии разряда. Если мощность потребителя окажется большей, то счетчик будет вычитать из нее мощность устройства.
Фактически устройство приводит к циркуляции реактивной мощности в двух направлениях через счетчик, в одном из которых осуществляется полный учет, а в другом - частичный.
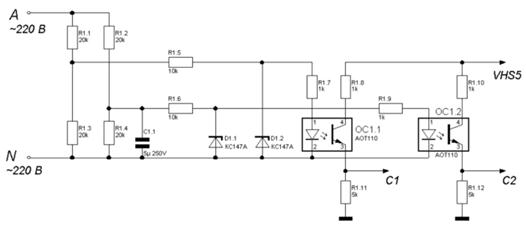
Принципиальная схема устройства
Устройство состоит из четырех модулей, принципиальные схемы которых приведены на рис.7-10.
Интегратор (рис.7) предназначен для выделения из сетевого напряжения сигналов, синхронизирующих работу других модулей. Это прямоугольные импульсы уровня ТТЛ на выходах С1 и С2.
Фронт сигнала С1 совпадает с началом положительной полуволны сетевого напряжения, а спад - с началом отрицательной полуволны. Фронт сигнала С2 совпадает с началом положительной полуволны интеграла сетевого напряжения, а спад - с началом отрицательной полуволны. Таким образом, сигналы С1 и С2 представляют собой прямоугольные импульсы, синхронизированные сетью и смещенные по фазе относительно друг друга на угол х/2.
Сигнал, соответствующий напряжению сети, снимается с резистивного делителя Е.1.1, Е.1.3, ограничивается до уровня 5 В с помощью резистора ЕЛ.5 и стабилитрона D1.2, затем через узел гальванической развязки на оптроне ОС 1.1 подается на другие модули. Аналогично формируется сигнал, соответствующий интегралу напряжения сети. Процесс интегрирования обеспечивается процессами заряда и разряда конденсатора С1.1
Система управления (рис.8) служит для формирования сигналов управления мощными ключевыми транзисторами рекуператора (рис.9). Алгоритм управления синхронизирован сигналами С1 и С2, получаемыми с интегратора. Для обеспечения импульсного процесса протекания энергопотребления устройством служит задающий генератор на логических элементах DD2.3.4 и DD2.3.5 Он формирует импульсы частотой 2 кГц амплитудой 5 Б. Частота сигнала на выходе генератора и скважность импульсов определяются параметрами времязадающих цепей С2.1-R2.1 и С2.2-Е.2.2 Эти параметры могут подбираться при настройке для обеспечения наибольшей погрешности учета электроэнергии, потребляемой устройством.
Логический блок системы на основе анализа сигналов С1 и С2 формирует сигналы Ul - U4, каждый из которых управляет соответствующим плечом рекуператора. В необходимые моменты времени логический блок модулирует соответствующий выходной сигнал, сигналом задающего генератора, обеспечивая высокочастотное энергопотребление.
Рекуператор (рис.9) представляет собой два одинаковых канала, каждый из которых обеспечивает подключение к электрической сети отдельного накопительного конденсатора С3.1 или С3.2 Канал управления конденсатором С3.1 состоит из мощных транзисторов Т3.2, Т3.6, выпрямительных диодов D3.1, D3.3, усилительных каскадов на транзисторах Т3.1, ТЗ. З и узлов гальванической развязки от электросети на оптронах ОС3.1, ОСЗ.З. Канал управления конденсатором С3.2 построен аналогично. За счет алгоритма работы системы управления обеспечивается работа конденсатора С3.1 на положительной полуволне сетевого напряжения, а С3.2 - на отрицательной.
Блок питания (рис.10) построен по классической схеме. Необходимость применения трех каналов питания продиктована особенностью связи каскадов рекуператора с электрической сетью. При этом общим проводом можно лишь условно считать отрицательный полюс 5-вольтового выхода. Он не должен заземляться или иметь связь с проводами сети. Главным требованием к блоку питания является возможность обеспечить ток до 3 А на выходах 16 Б. Это необходимо для ввода мощных ключевых транзисторов в режим насыщения в открытом состоянии. В противном случае на них будет рассеиваться большая мощность, и они выйдут из строя.
1.2.1 Детали и конструкция
Микросхемы могут применяться любые: 155, 133, 156 и других серий. Не рекомендуется применение микросхем на основе МОП - структур, так как они более подвержены влиянию наводок от работы мощных ключевых каскадов.
Ключевые транзисторы рекуператора обязательно устанавливаются на радиаторах. Лучше для каждого транзистора использовать отдельный радиатор площадью не менее 100 см^. Из соображений безопасности не следует использовать металлический корпус устройства в качестве радиатора для транзисторов.
Для всех высоковольтных конденсаторов на схеме обозначено их номинальное напряжение. Конденсаторы на более низкое напряжение применять нельзя. Конденсатор С1.1 может быть только неполярным. В этом узле применение электролитического конденсатора не допускается. Схема рекуператора специально составлена для использования в качестве С3.1 и С3.2 дешевых электролитических конденсаторов, но надежнее и долговечнее всё-таки применение неполярных конденсаторов.
Резисторы: Е1.1 - ЕЛ.4 типаМЛТ-2; Е3.17 - Е3.22 проволочные мощностью не менее 10 Вт; остальные резисторы типаМЛТ-0.25.
Трансформатор Trl - любой маломощный с двумя раздельными вторичными обмотками на 12 Б и одной на 5 Б. Главное требование - обеспечить при номинальном напряжении 12В ток каждой вторичной обмотки не менее 3А.
Все модули устройства следует смонтировать на отдельных платах для облегчения последующей настройки. Устройство в целом собирают в каком-либо корпусе. Очень удобно (особенно в целях конспирации) использовать для этого корпус от бытового стабилизатора напряжения, которые в недалеком прошлом широко использовались для питания ламповых телевизоров.
1.2.2 Наладка
При наладке схемы необходимо соблюдать осторожность! Стоит помнить, что не вся низковольтная часть схемы имеет гальваническую развязки от электрической сети! Не рекомендуется в качестве радиатора для транзисторов использовать металлический корпус устройства. Применение плавких предохранителей - обязательно! Накопительные конденсаторы работают в предельном режиме, поэтому перед включением устройства их нужно разместить в прочном металлическом корпусе.
Низковольтный блок питания проверяют отдельно от других модулей. Он должен обеспечивать ток не менее 3 А на выходах 16 Б, а также 5 Б для питания системы управления.
Затем налаживают генератор, отключив силовую часть схемы от электросети. Генератор должен формировать импульсы амплитудой 5 В и частотой около 2 кГц. Скважность импульсов приблизительно 1/1. При необходимости для этого подбирают конденсаторы С2.1, С2.2 или резисторы Е2.1, Е2.2 Логический блок системы управления при условии правильного монтажа наладки не требует. Желательно только убедиться с помощью осциллографа, что на выходах Ul-U4 есть сигналы прямоугольной формы.
Интегратор проверяют двулучевым осциллографом. Для этого общий провод осциллографа соединяют с нулевым проводом электросети (N), провод первого канала подсоединяют к точке соединения резисторов Е1.1 и Е1.3, а провод второго канала - к точке соединения Е1.2 и Е1.4 На экране должны быть видны две синусоиды частотой 50 Гц и амплитудой около 150 Б каждая, смещенные между собой по оси времени на угол х/2. Далее проверяют наличие сигналов на выходах С1 и С2. Для этого общий провод осциллографа соединяют с точкой GND устройства. Сигналы должны иметь правильную прямоугольную форму, частоту также 50 Гц, амплитуду около 5 В и также должны быть смещены между собой на угол х/2 по оси времени. Если фазосмещение сигналов отличается от х/2, то его корректируют подбирая конденсатор С1.1
Настройка ключевых элементов рекуператора заключается в установке тока базы транзисторов Т3.2, Т3.4, Т3.6, Т3.8 на уровне не менее 1.5 - 2 А. Это необходимо для насыщения этих транзисторов в открытом состоянии. Для настройки рекомендуется отключить рекуператор от системы управления (выходы U1-U4), и при настройке каждого каскада подавать напряжение +5 Б на соответствующий вход рекуператора U1-U4 непосредственно с блока питания. Ток базы устанавливают поочередно для каждого каскада, подбирая сопротивление резисторов Е.3.19 - R3.22 соответственно. Для этого может потребоваться еще подбор Е.3.4, Е.3.8, Е.3.12, Е.3.16 для соответствующего каскада. После отключения напряжения на входе ток базы ключевого транзистора должен уменьшаться почти до нуля (несколько мкА). Такая настройка обеспечивает наиболее благоприятный тепловой режим работы мощных ключевых транзисторов.
После настройки всех модулей восстанавливают все соединения в схеме и проверяют работы схемы в сборе. Первое включение рекомендуется выполнить с уменьшенными значениями емкости конденсаторов С3.1, С3.2 приблизительно до 1 мкФ. Конденсаторы лучше использовать неполярные. После включения устройства дайте ему поработать несколько минут, обращая особое внимание на температурный режим ключевых транзисторов. Если все в порядке - можете устанавливать электролитические конденсаторы. Увеличивать емкость конденсаторов до номинального значения рекомендуется в несколько этапов, каждый раз проверяя температурный режим.
Мощность отмотки непосредственно зависит от емкости конденсаторов С3.1 и С3.2 Для увеличения мощности нужны конденсаторы большей емкости. Предельное значение емкости определяется величиной импульсного тока заряда. О его величине можно судить, подключая осциллограф параллельно резисторам Е.3.17 и Е.3.18. Для транзисторов КТ848А он не должен превышать 20 А. Если требуется еще большая мощность отмотки, придется использовать более мощные транзисторы, а также диоды D3.1-D3.4
Не рекомендуется использовать слишком большую мощность отмотки. Как правило, 1-2 кВт вполне достаточно. Если устройство работает совместно с другими потребителями, счетчик при этом вычитает из их мощности мощность устройства, но электропроводка будет загружена реактивной мощностью. Это нужно учитывать, чтобы не вывести из строя электропроводку.

Рисунок 6. Интегратор

Рисунок 7. Система управления

Рисунок 8. Рекуператор

Рисунок 9. Блок питания 1
1.3 Способ "Фаза розетка"
Основой данного способа является возможность пользоваться электроэнергией без учетного при неправильным подключение счетчика. То есть ели на первую клемму счетчика приходит фаза необходимо исправить это. Для этого надо выключить выключатель и поменять местами отходящие провода. Внешне это будет абсолютно незаметно. Если у пользователя электроэнергии частный дом при необходимости он может поменять местами провода на вводе в дом или на опоре. Возможно, это придется делать под напряжением или отключать воздушную линию. Данное действие не противозаконно счетчик будет продолжат работать нормально, более
того возможно при строительстве эта ошибка уже допущена (50/50). Это надо проверить в первую очередь, поднеся индикатор напряжения к первой (крайней левой) клемме счетчика. Если на крышке клеммной коробки счетчика отсутствует пломба энергоснабжающий организации, то проще всего поменять провода местами (клеммы 1 и 3) там.
Стоит обратить внимание, что если пользователю пришлось менять местами фазу и ноль ему так же придется поменять местами провод, подключенный к автоматам с проводом, идущим на нулевую клемму (после счетчика). Иначе работать все будет, но автоматы не будут защищать от коротких замыканий фазы на землю (рис.11).

Рисунок 10. Часть схемы электрических соединений щитка (местами меняются 11 и 12, 13 и 14)
Если в щите установлено УЗО его необходимо заменить на соответствующий автомат. Если у пользователя в квартире установлены евророзетки (с заземлением по настоящему) ему нужно будет убедиться что фаза приход на третью клемму, а ноль на первую. Если евророзетки отсутствуют, то ему придется делать розетку с заземлением, заземляющий контакт обычно подключают к трубе центрального отопления, корпуса электрощита или лому забитому в землю для частных домов.

Рис 11. Розетка с заземлением.
Затем проводится модификация удлинителя (с евророзетками), то есть разбирается его корпус, отключают и изолируют нулевой (обычно синий) провод, подключают перемычку между нулевыми клеммами и клеммами заземления (рис 13). После это в розетку удлинителя можно подключать любые приборы - счетчик не будет учитывать их мощность.
В случае опасности достаточно лишь отключить удлинитель из розетки, а приборы подключить к розетке и счетчик заново начнет работать.

Рис 12. Удлинитель с евророзетками после модификаций
2. Меры по обнаружению и предотвращению хищения электроэнергии
Приведенный анализ многочисленных и разнообразных способов хищения электроэнергии показывает, что все эти способы будут не только применяться в дальнейшем, но и совершенствоваться, принимая все более скрытые и изощренные формы. Для этого существуют объективные предпосылки, в т. ч. повышение стоимости электроэнергии, снижение платежеспособности населения, сравнительная простота и доступность использования рассмотренных способов хищения, несовершенство законодательной базы для привлечения расхитителей электроэнергии к ответственности и т.д.
Поэтому для обнаружения, предотвращения и устранения хищения электроэнергии требуется продолжительная целенаправленная работа. Она требует постоянного внимания и бдительности со стороны инспекторов и контролеров энергосбытовых организаций, а также значительных материальных затрат на совершенствование средств учета электроэнергии, создание информационного обеспечения и эффективных технических средств для выявления фактов хищений.
Ни одно отдельно взятое организационное и (или) техническое мероприятие по обнаружению, предотвращению и устранению случаев хищения электроэнергии не сможет дать ощутимого эффекта. Их применение должно быть комплексным, одно мероприятие должно дополнять другое. Комплексный подход позволит одновременно решать общую задачу снижения коммерческих потерь электроэнергии в электрических сетях.
К организационным мероприятиям по обнаружению, предотвращению, устранению и недопущению впредь фактов хищения электроэнергии можно отнести следующие:
полномасштабное использование правовых административно-уголовных мер для неотвратимого воздействия на расхитителей электрической энергии;
внедрение согласованного расчетного учета электроэнергии между энергоснабжающими организациями и энергоемкими потребителями;
переход энергосбытовых организаций на контроль работы расчетных приборов учета с выпиской счетов потребителям в бытовом и мелкомоторном секторе;
организация рейдов по выявлению фактов хищения электроэнергии;
создание телефонов доверия;
разработка системы стимулирования и материального поощрения инспекторов и контролеров энергосбытовых организаций за выявление фактов хищения электроэнергии;
проведение ревизий и маркирование средств учета специальными знаками;
организация массового внедрения АСКУЭ в качестве расчетной системы учета электроэнергии;
использование систем учета с дистанционной передачей информации от расчетных приборов учета по силовой цепи электроснабжения потребителей;
установка расчетных приборов учета на стороне высшего напряжения абонентских трансформаторов;
перенос расчетных приборов учета за границы балансовой принадлежности потребителей электроэнергии частных владений (коттеджей, садоводческих товариществ и т.п.);
согласование однолинейных схем электроснабжения вновь вводимых и реконструированных электроустановок не только с Энергосбытом, но и с органами Ростехнадзора.
К техническим мероприятиям по выявлению, предупреждению и устранению
фактов хищения электроэнергии относятся следующие:
совершенствование конструкции индукционных счетчиков;
применение индукционных счетчиков со стопорами обратного хода;
применение индукционных счетчиков с реверсивным счетным механизмом;
замена индукционных счетчиков на статические (электронные) счетчики ватт-часов;
разработка и серийный выпуск защитных экранов или других подобных устройств для защиты электронных счетчиков от воздействия влияния электромагнитных полей;
применение приборов-индикаторов, позволяющих сравнивать значения токов нагрузки в фазном и нулевом проводах; применение электронных сканеров,
позволяющих выявлять скрытую электропроводку, выполненную в обход схемы учета электроэнергии;
проверка правильности схем включения приборов учета, порядка чередования фаз и правильности работы счетного механизма.
Приведенный перечень организационных и технических мероприятий не является исчерпывающим. Подобные меры разрабатываются и применяются в настоящее время, постоянно развиваются и совершенствуются; их более подробное описание можно найти в специальной технической литературе.