Напряженность поля радиотелецентров
РАСЧЕТ НАПРЯЖЕННОСТИ ПОЛЯ РАДИОТЕЛЕЦЕНТРОВВВЕДЕНИЕ
Для решения вопросов проектирования и эксплуатации радиотелепередающих цетров и других радиотехнических систем необходимо рассчитывать напряженности поля радиоволн УКВ диапазона. На основе этизх расчетов устанавливаются санитарно-защитные зоны (СЗЗ) радиотехнических объектов, зоны ограничения застройки, а также зоны обслуживания объектов.
Особый интерес вызывают вопросы электромагнитной экологии, что обусловлено резким увеличением числа передатчиков УКВ и СВЧ диапазонов, используемых в радио- и телевещании, для спутниковой, сотовой связи и т.д. источниками электромагнитных полей антропогенного происхождения являются также персональные компьютеры, бытовые приборы, такие как СВЧ-печи, телевизоры. В результате возросли фоновые уровни электромагнитных полей, а также количество зон повышенной опасности, в которых напряженности поля существенно выше фоновых.
Отрицательное влияние достаточно интенсивного электромагнитного поля на организмы людей в настоящее время доказано, на основе чего установлены санитарные нормы (предельно допустимые уровни электромагнитного поля - ПДУ).
В рамках нашей работы анализировались результаты измерений уровня электромагнитного поля окрестностях иркутского областного и усольского радиотелепередающих центров для того, чтобы выяснить, не превышают ли значения напряженности поля ПДУ. Также было разработано программное обеспечение для расчетов напряженности поля, позволяющее учитывать диаграммы направленности антенн различного назначения. С помощью соответствующих программ можно определить зону обслуживания радиотелепередающего центра для заданной чувствительности приемников, а также санитарно-защитную зону объекта.
МЕТОДЫ РАСЧЕТА НАПРЯЖЕННОСТИ ПОЛЯ УКВ.
Предположим, что в свободном пространстве (т.е. в однородной непоглащающей среде, относительная диэлектрическая проницаемость которой равна единице) помещен изотропный излучатель - воображаемый точечный излучатель, равномерно излучающий радиоволны во всех направлениях.
Обозначая через Р1 излучаемую источником мощность, определим плотность потока энергии (вектор Пойнтинга) на расстоянии r от источника радио волн (рис.1), основываясь на том, что излучаемая энергия равномерно распределяется по поверхности сферы радиуса r. Выражая мощность излучателя в Вт, а линейные размеры - в м, получим для численного значения вектора Пойнтинга выражение

Рис.1. К определению напряженности поля волны, создаваемой изотропным излучателем
В принятой системе единиц среднее за период численное значение вектора Пойнтинга выражается формулой


Рис. 2. Диаграммы направленности антенн, направленной (А) и изотропной (В).
В реальных условиях изотропные излучатели, конечно, не применяются, а используются антенны, обладающие направленным действием.
Предложим, что рядом расположены направленная А и изотропная В антенны. На рис. 2 схематически диаграммы направленности обеих антенн. Изотропная антенна, как и следовало ожидать, обладает круговой диаграммой направленности
Если обе антенны излучают одинаковые мощности Р1, то ясно, что в пункте приема, который достаточно удален от антенн и на который ориентирована направленная антенна, большая напряженность поля создается от направленной антенны, так как она концентрирует излучаемую энергию в желаемом направлении. Будем постепенно увеличивать подводимую к изотропной антенне мощность до тех пор, пока она не создаст такое же поле, что и направленная антенна. Множитель D1, показывающий, во сколько раз следует увеличить мощность, подводимую к изотропной антенне, чтобы она создавала такую же напряженность поле, что и направленная, носит название коэффициента направленности или коэффициента усиления.
Таким образом, направленная антенна по создаваемой ею в месте приема напряженности поля эквивалентна изотропной антенне, которая излучает в D1 раз большую мощность. Это позволяет представить формулу для напряженности поля, создаваемой в свободном пространстве направленной антенной, в следующем виде:

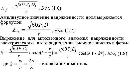
Единицы измерения величин, входящих в формулы (1.5) - (1.7), не очень удобны для практического применения, так как напряженность поля выражена в В/м, а расстояние - в м. Выражая мощность в кВт, расстояние - в км, а напряженность поля - в мВ/м, получаем

В течение долгого времени условия распространения волн было принято оценивать напряженностью электрического поля, создаваемого передатчиком в месте приема. Такой критерий был более или менее оправдан в условиях, когда радиосвязь осуществлялась в диапазоне длинных, средних и, частично, коротких волн. Степень направленности антенны характеризуется ее коэффициентом направленности D (или усилением) по отношению к изотропному излучателю коротких волн. В связи с широким применением в последние годы диапазона УКВ более рационально характеризовать условия приема мощностью, создаваемой на входе приемного устройства, ибо чувствительность современных приемных устройств принято выражать мощностью на входе, требуемой для уверенного приема сигналов. Для этого необходимо знать направленной антенны D2. Однако это обстоятельство не ограничивает область применения такого метода, так как направленность передающей антенны D1 также должна быть известна. Наконец, чтобы исключить конкретные типы антенн, можно предположить, что обе антенны изотропны, т. е. D1= D2= 1.
Наглядное представление о распределении энергии волн дает амплитудная характеристика направленности, определяемая зависимостью амплитуды напряженности создаваемого антенной поля (или величины, ей пропорциональной) от направления в пространстве. Направление определяется азимутальным (j) и меридиональным (q) углами сферической системы координат. При этом поле измеряется на одном и том же (достаточно большом) расстоянии r от антенны и предполагается, что потери в среде отсутствуют. Графическое изображение характеристики направленности называют "диаграммой направленности".
Направленное действие антенны часто оценивают по углу раствора диаграммы направленности, который также называют шириной диаграммы. Под шириной 2q0,5 диаграммы (главного лепестка) подразумевают угол между направлениями, вдоль которых напряженность поля уменьшается в раз, по сравнению с напряженностью поля в направлении максимума излучения, а поток мощности соответственно уменьшается вдвое. В некоторых случаях под шириной 2q0 подразумевают угол между направлениями (ближайшими к направлению максимума), вдоль которых напряженность поля равна нулю.
Коэффициент направленного действия в направлении максимального излучения для реальных антенн достигает значений от единиц до многих тысяч. Он показывает тот выигрыш в мощности, который можно получить за счет использования направленного действия антенны, но он не учитывает возможных потерь в направленной антенне.
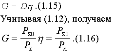
Для суждения о выигрыше, даваемом антенной, при учете как ее направленного действия, так и потерь в ней служит параметр, называемый коэффициентом усиления антенны. Он равен произведению КНД на к.п.д.:

Таким образом, коэффициент усиления показывает, во сколько раз нужно уменьшить (или увеличить) мощность, подводимую к направленной антенне, по сравнению с мощностью, подводимой к идеальной ненаправленной антенне без потерь, для того чтобы получить одинаковую напряженность поля в рассматриваемом направлении. Если не делается специальных оговорок, то под коэффициентом усиления (так же, как и под коэффициентом направленного действия) подразумевается его максимальное значение, соответствующее направлению максимума диаграммы направленности.
Расчеты действующих значений напряженности выполняются по методике (2) при задании излучаемых мощностей, КНД и нормированных ДН передающих антенн в вертикальной и азимутальной плоскостях. При этом учитываются уровни боковых лепестков ДН, а также рельеф местности и высоты зданий.
При проектировании и эксплуатации современных радиотехнических объектов важно учитывать ПДУ воздействия электро-магнитных полей (ЭМП) на здоровье людей. В таблице приведены значения ПДУ для некоторых частот.
| Частота МГц | 48,4 | 88,4 | 192 | 300 |
| ПДУ, в/м | 5,0 | 4,0 | 3,0 | 2,5 |
Расчет напряженности поля в окрестностях ИОРТПЦ
Напряженность поля для каждого из передатчиков ИОРТПЦ, всего их семь, рассчитывает компьютерная программа, которую мы написали в результате нашей научной работы на языке TURBO PASCAL 7.0. Программа разработана таким образом, что в нее входит четыре типа антенн: первый тип – антенная решетка с коэффициентом b, равным 2p; второй тип – антенная решетка с коэффициентом b, равным 1.3p; третий тип антенны – это полуволновой вибратор; четвертый тип определяет сам пользователь – вводит формулу функции F(a) для конкретной антенны. В программу вводятся исходные данные: мощность P в кВт; коэффициент усиления передающей антенны D; высота фазового центра от основания опоры Н в м; R- расстояние от фазового центра опоры до точки наблюдения с высотой h от основания опоры, в м и количество точек, где были проведены измерения напряженности поля. Затем программа производит расчет и выводит на экран систему координат, где строится график зависимости напряженности поля, в мкВ/м, от расстояния, в км. Мы видим, что с увеличением расстояния от ретранслятора график убывает, а также на графике могут быть видны незначительные скачки излучения напряженности поля, это зависит от рельефа рассматриваемой местности. На некоторой высоте, где установлен передатчик, находится щит, который снижает излучение передатчика до некоторого расстояния r < 300 м. Так как в этом радиусе расположен пункт слежения за радио и телевещанием.
На рисунке 8 построен примерный график, который может изобразить нам компьютерная программа.

Расчет напряженности поля в близи зоны Усольского радиотелецентра
Напряженность поля в близи Усольского района рассчитывает компьютерная программа, написанная на языке TURBO PASCAL 7.0. В программу входит четыре типа антенн: первый тип - антенная решетка с коэффициентом b, равным 2p; второй тип - антенная решетка с коэффициентом b, равным 1.3p; третий тип - это полуволновой вибратор; четвертый тип определяет сам пользователь - вводит функцию F(a) для конкретной антенны. В данном случае используется антенна типа 3-х элементный волновой канал с круговой поляризацией, направленная на город.
Данные измерения напряженности поля указаны в таблице. График зависимости напряженности поля Ед, мВ/м от расстояния R, км, построен на рис. 10. Как мы видим, с увеличением расстояния от ретранслятора напряженность поля убывает. На графике максимальное расстояние 18 км.

Рис.10
Сравнение результатов измерения и расчетов Усольского радиотелецентра.
Таблица № 1.
| Расстояние от ретранслятора, км | Напряженность поля, мкВ/м | |
| Расчетные данные | Экспериментальные данные | |
| 2 | 4741,5 | 4466 |
| 2,4 | 3209,2 | 19952 |
| 2,5 | 2992 | 12590 |
| 4 | 1237,1 | 12045 |
| 5 | 767,9 | 3183 |
| 5,5 | 648 | 3980 |
| 6 | 537,8 | 2089 |
| 7 | 397,5 | 1351 |
| 8 | 305,6 | 1995 |
| 9 | 242,2 | 2339 |
| 11 | 162,9 | 229,5 |
| 15 | 93,6 | 890 |
В таблице указаны расчетные данные, которые рассчитала компьютерная программа и экспериментальные, которые были измерены специальным прибором. Если сравнить данные полученные в результате расчета и экспериментальные, то они несколько отличаются друг от друга. Экспериментальные данные больше, чем расчетные, это может зависеть от рельефа рассматриваемой местности. Также оказало влияние то, что в расчетах не учитывалась ДН передающей антенны в азимутальной плоскости.
ПРИЛОЖЕНИЕ
Приложение 1 – программа расчета напряженности поля.
uses crt,graph,omenu;
const f_fi= 1;
NBg = {blue}1;
NFg = {white}15;
HBg = {white}15;
HFg = {black}0;
BC = {black}0;
SC = {lightcyan}11;
col = 200;
delta_rm =90;
var
vf :text;
VMenu :OVMenu;
HMenu :OHMenu;
HVMenu :OHVMenu;
p,d,hb,em :real;
i,j,choice,errc,
a,x,Hmenu_choice,len :integer;
rm :longint;
ord :array(1..col) of real;
del :array(1..10) of real;
delstr,si,AStr,vstr :string;
ch,rk :char;
input_is :boolean;
{Процедуры ввода данных}
procedure input_value(xi,yi:integer; var zn:real);
begin
vstr:='';
while rk<>#13 DO begin
rk:=readkey;
if (((rk>#47)and(rk<#58))or(rk=#46))and(len<10) then begin
vstr:=vstr+rk;
len:=length(vstr);
gwritexy(xi+len,yi+1,rk,3,2);
end;
end;
val(vstr,zn,errc);
end;
procedure input;
begin
gwritexy(1,5,'Мощность: ',3,2); input_value(11,4,p); readln;
gwritexy(1,6,'К. у. антенны: ',3,2); input_value(1,6,d); readln;
gwritexy(1,7,'Высота передающей антенны: ',3,2); input_value(1,7,hb); readln;
end;
{Функция выводит осн. меню на экран и возвращает номер выбранного пункта меню}
Function ddt:integer;
begin
HVMenu.init;
gwritexy(0,1,'',0,0);
HVMenu.SetHorItems(00,00,80,01,NBg, NFg,HBg,HFg,BC,SC,1,1,BorderOn,ShadowOff,' File | Антенна ');
HVMenu.SetVerItems(01,00,01,10,03,NBg,NFg,HBg,HFg,BC,SC,4,1,BorderOn,ShadowOff,' Данные | Выход ');
HVMenu.SetVerItems(2,6,01,29,04,NBg,NFg,HBg,HFg,BC,Sc,
4,1,BorderOn,ShadowOff,
' Ант. решетка №1 - 1,3 | Ант. решетка №2 - 2 | Диполь ');
HMenu.EraseOK:=False;
X:=HVMenu.MenuResult(false,true);
ddt:=x;
end;
{Функции расчета напряженности}
function f_alfa:real;
begin
case choice of
1: f_alfa:=(1+2*cos(1.3*pi*sin(arctan((hb)/rm))))/3;
2: f_alfa:=(1+2*cos(2*pi*sin(arctan((hb)/rm))))/3;
3: f_alfa:=(cos(pi/2*sin(arctan((hb)/rm)))/cos(arctan((hb)/rm)));
end;
end;
function Rb:real;
begin
rb:=rm/sin(arctan(hb/rm));
end;
function E2:real;
begin
E2:=30*p*d*sqr(f_alfa)*sqr(f_fi)/sqr(Rb);
end;
{Заполнение массива ординат}
procedure ordinates;
begin
rm:=1;
for i:=1 to col do
begin
rm:=rm+delta_rm;
ord(i):=1000*SQRT(E2); {х1000, т.к. ед. изм. - мВ/м}
end;
end;
{Максимальное значение напряженности}
procedure E_maximum;
var i:integer;
max:real;
begin
Max:=ord(1);
if col>1 then
for i:=2 to col do
if ord(i)>Max then Max:=ord(i);
if max=0 then max:=1;
Em:=max;
end;
{Сохранение результатов расчета в файл "results.txt"}
procedure ToFile;
begin
assign(vf,'results.txt');
rewrite(vf);
rm:=0;
for i:=1 to col do begin
rm:=rm+delta_rm;
writeln(vf,rm,' m',' - ',ord(i):0:5,' mV/m');
end;
end;
{Инициализация графики}
procedure grinit;
var
grDriver: Integer;
grMode: Integer;
ErrCode: Integer;
begin
grDriver := Detect;
InitGraph(grDriver, grMode,'c:bpbgi');
ErrCode := GraphResult;
if ErrCode <> 0 then
Writeln('Graphics error:', GraphErrorMsg(ErrCode));
end;
procedure drawcoords; {Оси координат}
begin
setcolor(darkgray);
{Oy} line(100,445,100,30); line(99,445,99,30);
line(99,30,96,35); line(100,30,103,35);
outtextxy(25,23,' Е, мВ/м');
{Ox} line(95,440,515,440); line(95,441,515,441);
line(515,440,510,437);line(515,441,510,444);
outtextxy(525,445,'R, м');
end;
procedure drawgrid;{Сетка}
begin
setcolor(lightgray);
{Горизонтальная}
j:=40;
for i:=1 to 10 do
begin
line(100,440-j,500,440-j);
j:=j+40
end;
{Вертикальная}
j:=round(80/ln(1.91));
for i:=1 to 6 do
begin
line(100+round(j),440,100+round(j),40);
j:=j+round(80/ln(i+1.8))
end;
end;
procedure values;{Разметка сетки}
begin
{По вертикали}
del(1):=em/10; {Цена деления}
for i:=2 to 10 do
del(i):=del(1)+del(i-1);
setcolor(darkgray);
outtextxy(90,445,'0');
j:=40;
for i:=1 to 10 do
begin
str(del(i):0:1,delstr);
outtextxy(90-length(delstr)*8,438-j*i,delstr)
end;
{По горизонтали}
j:=95+round(80/ln(1.91));
outtextxy(j,445,'3');
j:=j+round(80/ln(2.8));
outtextxy(j,445,'6');
j:=j+round(80/ln(3.8));
outtextxy(j,445,'9');
j:=j+round(80/ln(4.8));
outtextxy(j,445,'12');
j:=j+round(80/ln(5.8));
outtextxy(j,445,'15');
j:=j+round(80/ln(6.8));
outtextxy(j,445,'18');
end;
{ Построение графика }
procedure drawgrafic;
var dlt:integer;
x1,x2,y1,y2:integer;
begin
setcolor(choice+1);
x1:=100-round(2/ln(1.91));;
for i:=1 to col do
begin
y1:=440-round(400*ord(i)/em);
y2:=440-round(400*ord(i+1)/em);
if (i>=1)and(i<40) then begin
x1:=x1+round(2/ln(1.91));
x2:=x1+round(2/ln(1.91));
end;
if (i>=40)and(i<80) then begin
x1:=x1+round(2/ln(3.71));
x2:=x1+round(2/ln(3.71));
end;
if (i>=80)and(i<120) then begin
x1:=x1+round(2/ln(5.51));
x2:=x1+round(2/ln(5.51));
end;
if (i>=120)and(i<160) then begin
x1:=x1+round(3/ln(7.31));
x2:=x1+round(3/ln(7.31));
end;
if (i>=160)and(i<=200) then begin
x1:=x1+round(4/ln(9.11));
x2:=x1+round(4/ln(9.11));
end;
line(x1,y1,x2,y2);
line(x1,y1-1,x2,y2-1);
line(x1,y1-2,x2,y2-2);
delay(20);
end;
end;
{Графические процедуры}
procedure drawing1st; {Инициализирует графику, подготавливает экран}
begin
grinit;
setbkcolor(15);
cleardevice;
setcolor(darkgray);
rectangle(10,10,getmaxx-10,getmaxy-10);
drawgrid;
drawcoords;
end;
procedure drawing2nd; {Выводит график на экран}
begin
drawgrafic;
readln;
closegraph;
end;
begin
ClrScr;
{ Input;}p:=100; d:=8; hb:=127;
grinit;
repeat
cleardevice;
i:=2;
repeat
a:=ddt;
until a<>0;
Hmenu_choice:=a div 100;
Case Hmenu_choice of
1: begin
choice:=a mod 100;
if choice=2 then break else begin
input;
input_is:=true;
end;
end;
2: if not(input_is) then begin
gwritexy(17,10,'! Сначала необходимо ввести даннные !',5,1);
ch:=readkey;
continue;
{end else begin
choice:=a mod 100;
Drawing1st;
Ordinates;
E_Maximum;
ToFile;
Values;
Drawing2nd; }
end;
end;
until false;
HVMenu.Done;
cleardevice;
closegraph;
write(p:1:2,' ',d:1:2,' ',hb:1:2);
end.
Приложение 2 – таблица измерения напряженности поля вблизи Усольского ретранслятора.
| Места проведения измерений | Расстояние | Направленная антенна | Круговая антенна | ||
| км | Е (видео), мкВ/м | Е (звук), мкВ/м | Е (видео), мкВ/м | Е (звук), мкВ/м | |
| 1.Тайтурка | 11 | 178 | 112 | 316 | 200 |
| 2.Средний | 11 | 280 | 126 | 708 | 354 |
| 3.Мальта | 6 | 630 | 354 | 1412 | 708 |
| 4.Белореченск | 7 | 707 | 446 | 1258 | 708 |
| 5.Тракт | 2 | 4466 | 1995 | 25118 | 7080 |
| 6.Зеленый гор. ул.Энергетиков | 4 | 17780 | 5010 | 2512 | 1412 |
| 7.Зеленый гор. ул.Фурманова | 2,5 | 12590 | 4466 | 5012 | 1122 |
| 8.У- С. Горбольница | 5,5 | 3980 | 1258 | 2238 | 1258 |
| 9.У-С. ул. Горького | 6 | 3548 | 1122 | 1778 | 890 |
| 10. У- С. ул.Крупской | 5 | 3548 | 1412 | 2623 | 1238 |
| 11. У- С. ж/д. переход | 2,4 | 19952 | 7080 | 5623 | 2238 |
| 12. У- С. площадь | 4 | 6310 | 1995 | 2512 | 1122 |
| 13. У- С. Комсомольский пр-т | 5 | 2818 | 708 | 1778 | 890 |
| 14. У- С. мр-н Привокзальный | 7 | 1995 | 708 | 708 | 400 |
| 15. У- С. Ленинский пр-т | 8 | 1995 | 794 | 890 | 446 |
| 16. У- С. Восточ. окраина | 9 | 2339 | 630 | 708 | 500 |
| 17. Тельма, Зап. окраина | 15 | 890 | 354 | 446 | 224 |