Разработка для контроля и определения типа логических интегральных микросхем методом сигнатурного анализа
Заводы и предприятия, выпускающие радиодетали (и в частности - микросхемы), после изготовления, но до отправки готовой продукции на склад, подвергают их контролю на работоспособность, а также соответствие техническим условиям и параметрам ГОСТ’а. Однако, радиодетали, даже прошедшие ОТК на заводе-изготовителе, имеют некоторый процент отказа в процессе транспортировки, монтажа или эксплуатации, что влечет за собой дополнительные затраты рабочего времени и средств для их выявления и замены (причем большую часть времени занимает именно выявление неисправных деталей).
Особенно важна 100% исправность комплектующих деталей при сборке ответственных узлов управляющих систем, когда неисправность какой-либо одной детали может повлечь за собой выход из строя других деталей, узлов, а возможно, и всего комплекса в целом.
Для обеспечения полной уверенности в работоспособности той или иной радиодетали, необходимо проверять ее на исправность непосредственно перед сборкой узла или изделия (“входной контроль” на заводах и предприятиях, занимающихся производством радиоэлектронных устройств). Если большинство радиодеталей можно проверить обычным омметром (как, например, резисторы или диоды), то для проверки интегральной микросхемы (ИМС) требуется гораздо больший ассортимент оборудования.
В этом плане хорошую помощь могло бы оказать устройство, позволяющее оперативно проверять работоспособность ИМС, с возможностью проверки как новых (подготовленных для монтажа), так и уже демонтированных из платы микросхем. Очень удобна проверка микросхем, для которых конструктивно на плате изделия предусмотрены колодки. Это позволяет производить достаточно быструю проверку радиодетали, сведя риск ее выхода из строя к минимуму, поскольку в этом случае полностью исключается ее нагрев и различные механические повреждения при монтаже/демонтаже.
Существуют некоторые методы маркировки радиодеталей, отличающиеся от стандартных (к примеру, в случае, когда их выпуск и сборка готовых изделий производится на одном и том же заводе; при этом часто используется сокращенная или цветовая маркировка). Не исключением являются и микросхемы, что сильно затрудняет определение их типа. Такая маркировка обусловлена упрощением (и, как следствие, удешевлением) технологического процесса производства радиодеталей. В этом случае определение возможно с помощью того же устройства, функции которого сведены к определению типа микросхемы методом сигнатурного анализа.
В настоящее время на заводах и предприятиях достаточно широкое распространение получили персональные IBM-совместимые компьютеры. Поскольку задача тестирования и определения типа методом сигнатурного анализа микросхем требует наличия интеллектуального устройства для выполнения алгоритма тестирования и базы данных, содержащей информацию по микросхемам, целесообразно проектировать именно приставку к компьютеру, подключаемую через внешний порт, а не отдельное самостоятельное устройство. Это обусловлено наличием в стандартном комплекте IBM-совместимого компьютера многих компонент, необходимых для решения данной задачи (микропроцессора, составляющего основу компьютера; жесткого диска, предназначенного для хранения информации; внешних портов ввода-вывода - последовательных COM1, COM2 и параллельного LPT; клавиатуры и дисплея - для ввода и вывода информации соответственно).
2. Постановка задачи.
2.1. Назначение системы.
Целью данной работы является разработка относительно недорогого устройства, подключаемого к IBM-совместимому компьютеру, предназначенного для тестирования и определения типа методом сигнатурного анализа микросхем ТТЛ (серии К155, К555, К531, К1531) и КМОП (серии К176, К561, К1561) логики, позволяющее производить проверку всех статических режимов работы этих ИМС.
Проверка производится следующим образом:
К порту принтера (LPT) компьютера посредством кабеля подключается устройство. В колодку, выведенную на его корпус, вставляется испытуемая микросхема. На компьютере запускается программа поддержки. Она управляет выдачей сигналов в порт, которые в свою очередь поступают на входы микросхемы. Далее программа считывает данные с выходов микросхемы, анализирует считанные данные, сверяя их с табличными, и выводит на дисплей результат тестирования. При определении типа ИМС производится перебор всех известных для тестирования комбинаций (выполняется сигнатурный анализ), после чего осуществляется анализ поступивших данных и вывод результатов на экран.
2.2. Анализ исходной проектной ситуации.
Зачастую проверка микросхем (например, в радиомастерских), в связи с отсутствием широкодоступных и недорогих устройств такого класса, осуществляется по работоспособности того или иного изделия путем пайки или вставления в панель ИМС на плату данного изделия. Этот процесс занимает достаточно длительное время и не всегда может служить показателем полной исправности микросхемы (к примеру, когда микросхема исправна лишь частично).
Как показал поиск в технической литературе, а также во всемирной компьютерной сети InterNet, в настоящее время в нашей стране не существует серийных аналогов подобного устройства, позволяющего производить проверку статических режимов работы различных логических микросхем, хотя на заводах, производящих их выпуск, применяются единичные экземпляры подобных устройств. Они имеют достаточно ограниченный спектр применения, поскольку предназначены для проверки узкого ряда радиоэлектронных приборов (обусловленного выпускаемыми типами микросхем).
Так, например, в 80-х годах выпускался испытатель цифровых интегральных схем Л2-60, предназначенный для определения работоспособности логических интегральных схем с количеством выводов до 16 путем их проверки на выполнение логической функции. Для подключения испытуемых ИМС в разных корпусах к прибору служат адаптеры и 2 соединительных устройства, смена комбинации сигналов производится переключателями, расположенными на его лицевой панели, смена типов микросхем выполняется при помощи перемычек. Основные технические данные прибора Л2-60:
Максимальное количество выводов испытуемой микросхемы - 16
Регулируемое напряжение питания тестируемой микросхемы - 1...30в
Потребляемый микросхемой ток - 0...60мА
Продолжительность непрерывной работы в рабочих условиях - 8 часов
Напряжение питания устройства - сеть ~220в, 50Гц
Потребляемая от сети мощность, не более - 20Вт
Как видно из описания и характеристик прибора, его функциональные возможности по проверке сильно ограничены выпускающимся ассортиментом микросхем 80-х годов. Длительный процесс смены типа микросхемы и выставляемые вручную комбинации сигналов делают это устройство ныне морально устаревшим.
Ассортимент выпускаемых на данный момент микросхем ТТЛ и КМОП логики настолько велик, что делать устройство для тестирования каждого элемента в отдельности нерентабельно. Потому целесообразно, создавая устройство, интегрировать в нем проверку большого множества элементов, чтобы сделать его как можно более универсальным.
Данное устройство может с успехом применяться для проверки комплектующих микросхем на заводах, производящих их выпуск и сборку готовых изделий; в организациях, производящих ремонт бытовой техники, применяющих эти микросхемы; в любительской радиоэлектронике.
2.3. Перечень основных функций, подлежащих реализации.
Проектируемое устройство должно выполнять 2 основные функции:
а) Тестирование микросхем.
Серия и тип испытуемой микросхемы известны. Микросхема считается исправной, если все ее контролируемые входные и выходные сигналы соответствуют имеющимся в базе данных (и соответствующим ТУ) для данного типа в течение некоторого промежутка времени, называемого временем тестирования.
б) Определение типа микросхем.
Тип испытуемой микросхемы заранее неизвестен, и целью анализа служит именно определение типа данной микросхемы. При этом пользователь должен указать по меньшей мере напряжение питания данной микросхемы и выводы, на которые оно подается.
При проектировании необходимо учесть несколько ограничений, возникающих в процессе разработки:
1) Различное номинальное напряжение питание микросхем (+5в ТТЛ и +9в КМОП);
2) Разнообразное назначение выводов микросхемы (вход, выход, GND, +Uпит); не должно быть конфликтов в случае определения типа (при подаче потенциалов, предназначенных для входа микросхемы, на ее выход, когда тип микросхемы заранее неизвестен);
3) Ограничение максимально потребляемого микросхемой тока (в случае проверки неисправной микросхемы);
4) Преобразование ТТЛ-уровней LPT-порта в уровни, пригодные для тестирования микросхемы (min токи входов, max токи выходов и пр.);
5) Недостаточная разрядность LPT-порта для тестирования отдельных микросхем логики;
6) Возможность подачи +9в питания на микросхему с номинальным напряжением питания +5в при определении типа ИМС.
Необходимо учитывать возможность установки в панель для тестирования неисправной микросхемы, чтобы ни при каких условиях не допустить повреждения устройства, или тем более LPT-порта компьютера. Защиту можно организовать, вводя в блок питания аппаратное отключение напряжения питания, если ток потребления превысил максимально допустимые для ИМС параметры. Значение порога отключения желательно устанавливать программно. Также необходима гальваническая развязка вторичных цепей блока питания от сети переменного тока.
2.4. Основные технические параметры.
Исходя из вышесказанного, сформулируем основные технические характеристики проектируемого устройства:
Максимальное количество выводов испытуемой микросхемы - 32
Логические уровни сигналов - КМОП, ТТЛ.
Номинальное напряжение питания микросхемы ТТЛ типа - +5в
Номинальное напряжение питания микросхемы КМОП типа - +9в
Регулируемое напряжение питания испытуемой микросхемы - +2...+9в
Шаг регулировки напряжения питания - не более 0.05в
Максимально допустимый потребляемый микросхемой ток - ~250мА
Разрядность ЦАП управления напряжением - 256
Разрядность ЦАП управления потребляемым током - 256
Точность измерения потребляемого микросхемой тока - ±1мА
Время 1-го шага тестирования - ~100мкс
Напряжение питания устройства - сеть ~220в, 50Гц
Максимально потребляемый от сети ток - 0.1А
2.5. Требования к персональному компьютеру и операционной системе.
Для работы данного устройства необходим IBM-совместимый персональный компьютер на базе процессора 80286 или выше, имеющий в своем составе стандартный порт принтера (LPT). Выбор 80286 обусловлен использованием для создания подпрограмм тестирования команд 286-го процессора (которых не было в более ранних моделях на базе 8086). Для работы программы поддержки устройства необходима операционная система MS-DOS версии не ниже 3.3.
2.6. Требования к интерфейсу пользователя.
Пользовательский интерфейс - это общение между человеком и компьютером. На практическом уровне интерфейс - это набор приемов взаимодействия с компьютером. Пользователи выигрывают от того, что понадобится меньше времени, чтобы научиться использовать приложения, а потом - для выполнения работы. Грамотно построенный интерфейс сокращает число ошибок и способствует тому, что пользователь чувствует себя с системой комфортнее. От этого, в конечном итоге, зависит производительность работы.
Потому пользовательский интерфейс необходимо проектировать так, чтобы было обеспечено максимальное удобство пользователям в работе с данной программой. Т.е. в программе должны быть заложены:
· подсказки, позволяющие пользователю принять решение в создавшейся ситуации;
· интерактивная помощь (возможность ее вызова из любого места программы);
· очевидность меню (простая формулировка, иерархическая структура, логическое соответствие пунктов и подпунктов);
· возможность использования “горячих” клавиш;
· экстренный выход из программы.
Более подробную информацию о проектировании пользовательского интерфейса можно найти в (8), (9).
3. Проектирование структуры системы.
3.1. Описание структуры системы.
Исходя из поставленных технических условий разработаем структурную схему устройства, на основании которой можно будет вести дальнейшее проектирование системы.
Общая структурная схема приведена на рис.1.

Рис.1. Общая структурная схема.
Питание устройства осуществляется от сети переменного тока ~220в, обмен данными между устройством и компьютером осуществляется посредством порта принтера LPT. Микросхема вставляется в колодку, расположенную на корпусе проектируемого устройства.
LPT-порт компьютера в нормальном режиме представляет собой параллельный регистр, который имеет 12 линий на вывод и 5 линий на ввод (7). Поскольку микросхемы имеют самую разнообразную структуру, то этого явно недостаточно для тестирования микросхем, имеющих, к примеру, 6 входов и 16 выходов (К155ИД3), или 21 вход и 1 выход (К155КП1).
Поэтому необходимо наращивание разрядности LPT-порта путем введения входных запоминающих регистров, выходных мультиплексоров и дешифратора, управляющего записью в регистры и чтением данных при помощи мультиплексоров соответственно. Применение в данном случае выходных мультиплексоров, а не регистров, обусловлено упрощением схемы, и возможно благодаря статическому характеру сигналов на выводах испытуемой микросхемы. Так как стандартный LPT-порт компьютера имеет на выходе ТТЛ-уровни, то целесообразно выбрать в качестве регистров и мультиплексоров именно ТТЛ-микросхемы.
Структурная схема устройства представлена на рис.2.

Рис.2. Структурная схема устройства.
Входные регистры необходимы для запоминания выставленных значений, предназначенных для подачи на вход микросхемы. Выходные мультиплексоры предназначены для чтения сигналов с выходов микросхемы. При проектировании необходимо ориентироваться на 32 разряда (поскольку максимальное число выводов микросхем ТТЛ- и КМОП-логики не превышает 32). Так как число входных и выходных линий LPT-порта ограничено, то наиболее эффективным и удобным для программирования в этом случае будет использование 8-ми выходных линий LPT-порта для записи данных в регистры и 4-х входных линий LPT-порта для чтения данных из мультиплексоров. Для записи данных понадобятся четыре 8-разрядных регистра, для чтения данных - четыре двухвходовых 4-разрядных мультиплексора.
Поскольку входные и выходные линии разделены (для ввода и вывода данных будут использоваться различные физические линии LPT-порта), то мультиплексоры можно адресовать параллельно регистрам (для адресации понадобится 4-е линии вместо 8-ми). При этом для управления выборкой входов мультиплексоров будет использоваться один бит LPT-порта на вывод (0-й бит порта 378H).
В блоке питания аналогично входным будут использованы еще три 8-разрядных регистра (2 на управление и 1 на коммутацию, речь о них пойдет ниже), которые потребуют еще 3 адресные линии.
Таким образом, для адресации 7-ми регистров понадобятся 3 дополнительные линии LPT-порта (37AH) на вывод (адресуемые при помощи дешифратора 3x8). И еще одна линия порта 37AH на вывод будет нужна для управления записью в регистры.
Так как проектируемое устройство предназначено как для тестирования микросхем ТТЛ, так и для тестирования микросхем КМОП, то после входных запоминающих регистров необходимо ввести устройство согласования по входу (для преобразования выходных ТТЛ-уровней регистров в уровни испытуемой микросхемы (КМОП или ТТЛ, в зависимости от серии). Для чтения данных с выходов испытуемой микросхемы, перед входами мультиплексоров необходимо поставить аналогичное устройство согласования по выходу (преобразование выходных КМОП или ТТЛ сигналов в ТТЛ-уровни).
При определении типа микросхемы для каждого разряда заранее неизвестно, является ли подключенный к нему вывод микросхемы входом или выходом. Потому ток, протекающий через ее вывод, должен быть выбран таким, чтобы обеспечивать максимально возможный входной ток для проверяемой серии. Нужно учесть тот факт, что ток выхода некоторых микросхем меньше этого входного тока, потому при попытке определения их типа, результаты могут быть искажены; т.к. таких микросхем очень мало, они могут быть исключены из списка определяемых. Также необходимо учитывать различие входных/выходных токов для микросхем КМОП и ТТЛ серий.

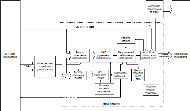
Рис.3. Структурная схема блока питания.
Блок питания устройства должен обеспечивать необходимое питание аппаратной части проектируемого устройства. Структурная схема блока питания представлена на рис.3. Величины напряжения и максимально потребляемого тока в цепи нагрузки должны устанавливаться программно. Регулировка напряжения и тока нужна для того, чтобы иметь возможность измерить минимальное напряжение питания и максимально потребляемый ток для каждого конкретного экземпляра. Учитывая все вышеизложенное, в его состав включены следующие узлы:
1) источник питания устройства;
2) 8-разрядный регистр для запоминания выставленного значения напряжения питания испытуемой микросхемы;
3) 8-разрядный ЦАП для преобразования цифрового значения напряжения в аналоговое, источник опорного напряжения для него;
4) регулируемый стабилизатор напряжения испытуемой микросхемы;
5) 8-разрядный регистр для запоминания выставленного значения максимально потребляемого тока;
6) 8-разрядный ЦАП для преобразования цифрового значения макс. тока в напряжение, источник опорного напряжения для него;
7) датчик и преобразователь потребляемого тока в напряжение (с усилением - для согласования со следующим звеном);
8) устройство сравнения (компаратор) выставленного значения тока с реально потребляемым микросхемой (при превышении последнего должна срабатывать аппаратная защита);
9) 1-разрядный регистр для запуска регулируемого источника питания в случае срабатывания защиты;
10) 8-разрядный регистр управления коммутацией напряжения питания ИМС;
11) устройство коммутации питания ИМС.
8-разрядные регистры и ЦАП’ы могут обеспечить ступенчатую регулировку в 28=256 значений напряжения. Т.е. при опорном напряжении в 9в, шаг будет равен
, этого вполне достаточно для регулировки напряжения питания ИМС. Так как максимально допустимый потребляемый микросхемой ток выбран ~250мА, то изменяя коэффициент усиления преобразователя можно добиться дискретности изменения тока в
. Для определения реально потребляемого тока такой точности будет вполне достаточно.
Для чтения состояния устройства сравнения потребляемого тока необходим еще один разряд LPT-порта на ввод (3-й бит порта 379H).
Поскольку у различных микросхем питание подается на различные выводы (к примеру, у К155ЛА3 - 14 и 7 выводы, а у К155ИЕ2 - 5 и 10 выводы для подачи +5в и GND соответственно), необходимо предусмотреть все варианты подачи питания на различные выводы колодки, предназначенной для испытуемой микросхемы. Как показал анализ разновидностей питания микросхем (3,4), возможны 6 вариантов включения “+” питания и 3 варианта включения GND (микросхема вставляется со смещением в сторону 16-го контакта колодки, “ключ” микросхемы при этом должен быть направлен в сторону 1-го контакта колодки). Таким образом, устройство коммутации содержит:
1) регистр коммутации питания
2) 2 дешифратора (для “+” и GND соответственно);
3) коммутационные ключи по «+» питания;
4) коммутационные ключи по GND.
Структурная схема устройства коммутации приведена на рис.4.

Рис.4. Структурная схема устройства коммутации питания ИМС.
4. Выбор технических и программных средств реализации.
4.1. Выбор элементной базы.
Для реализации программного управления напряжением питания и током потребления ИМС в качестве ЦАП выбран К572ПА1А, отвечающий требованиям разрядности (>=8 бит) и быстродействия (<100мкс).
Микросхема представляет собой умножающий ЦАП, выполненный по КМОП технологии. Предназначена для преобразования параллельного 10-разрядного двоичного кода на цифровых входах в ток на аналоговом выходе, который пропорционален значениям кода и (или) опорного напряжения.
Микросхема поставляется в герметичном 16-выводном металлокерамическом корпусе типа 201.16-8 с двухрядным вертикальным расположением выводов.
Электрические параметры ЦАП К572ПА1А приведены в табл.1, условное графическое обозначение на рис.5, назначение выводов - в табл.2.
Таблица 1
| Номинальное напряжение питания | 15в |
| Ток потребления | 3 мА |
| Дифференциальная нелинейность | +0.1% |
| Погрешность коэффициента преобразования | +3% |
| Время установления выходного тока | 5 мкс |
| Среднее значение входного тока по цифровым входам | 1 мкА |
| Выходной ток при опорном напряжении 10В | 2 мА |
| Предельные значения опорного напряжения | +17в |
| Предельные значения напряжения питания | 5...17в |
К572ПА1А

Рис.5. ЦАП К572ПА1А (обозначение).
Таблица 2
| 1 | 1-й аналоговый выход |
| 2 | 2-й аналоговый выход |
| 3 | общий |
| 4 | 10-й цифровой вход (старший значащий разряд) |
| 5 | 9-й цифровой вход |
| 6 | 8-й цифровой вход |
| 7 | 7-й цифровой вход |
| 8 | 6-й цифровой вход |
| 9 | 5-й цифровой вход |
| 10 | 4-й цифровой вход |
| 11 | 3-й цифровой вход |
| 12 | 2-й цифровой вход |
| 13 | 1-й цифровой вход (младший значащий разряд) |
| 14 | “+” питания |
| 15 | опорное напряжение |
| 16 | вывод резистора обратной связи |
Для запоминания выставленных значений в качестве входных регистров необходимы 8-битные параллельные регистры-защелки с суммарным числом запоминаемых битов - 32. Эти регистры должны иметь тактируемый вход записи, вход разрешения параллельной загрузки, быстродействие <100мкс, не должны иметь Z-состояния (чтобы не было неопределенных уровней сигналов). Этим требованиям соответствуют 4 регистра К555ИР27.
В качестве регистров коммутации, управления напряжением и током можно выбрать К555ИР27, поскольку они обеспечивают необходимую разрядность (8 бит), управление (запись/запоминание/хранение) и быстродействие.
Микросхема выполнена в пластмассовом корпусе 1400.20-2 с двухрядным вертикальным расположением выводов.
Электрические параметры микросхемы К555ИР27 приведены в табл.3, условное графическое обозначение на рис.6, назначение выводов - в табл.4, состояния регистра ИР27 - в табл.5.
Таблица 3
| Uпит., ном., В | 5 |
U0вых., не более, В | 0.5 |
U1вых., не менее, В | 2.7 |
I0вх., не более, мА | -0.4 |
I1вх., не более, мА | 0.02 |
Iпот., не более, мА | 28 |
t1.0зд.р., не более, нс | 30 |
t0.1зд.р., не более, нс | 30 |
К555ИР27

Рис.6. Регистр К555ИР27 (обозначение).
Таблица 4
| 1 | Вход разрешения параллельной загрузки /PE |
| 2 | Выход данных Q0 |
| 3 | Вход данных Q0 |
| 4 | Вход данных Q1 |
| 5 | Выход данных Q1 |
| 6 | Выход данных Q2 |
| 7 | Вход данных Q2 |
| 8 | Вход данных Q3 |
| 9 | Выход данных Q3 |
| 10 | GND |
| 11 | Синхронный тактовый вход C |
| 12 | Выход данных Q4 |
| 13 | Вход данных Q4 |
| 14 | Вход данных Q5 |
| 15 | Выход данных Q5 |
| 16 | Выход данных Q6 |
| 17 | Вход данных Q6 |
| 18 | Вход данных Q7 |
| 19 | Выход данных Q7 |
| 20 | “+” питания |
Таблица 5
| Режим работы | Вход C | Вход /PE | Вход Dn | Выход Qn |
| Загрузка “1” | | 0 | 1 | 1 |
| Загрузка “0” | | 0 | 0 | 0 |
| Хранение | | 1 | X | Qn’ |
| X | 1 | X | Qn’ |
В качестве управляющего устройства необходим дешифратор с количеством входов 3, количеством выходов не менее 7 и быстродействием <100мкс. Этим требованиям соответствует микросхема К555ИД7. Это двоично-десятичный дешифратор-демультиплексор, преобразующий трехразрядный код A0...A2 в напряжение низкого уровня, появляющееся на одном из восьми выходов /0.../7. Эту же микросхему можно выбрать в качестве дешифратора в устройстве коммутации питания как в цепи “+” питания, так и в цепи GND.
Микросхема выполнена в пластмассовом корпусе 238.16-2 с двухрядным вертикальным расположением выводов.
Электрические параметры микросхемы К555ИД7 приведены в табл.6, условное графическое обозначение на рис.7, назначение выводов - в табл.7, состояния регистра ИР27 - в табл.8.
Таблица 6
| Uпит., ном., В | 5 |
U0вых., не более, В | 0.48 |
U1вых., не менее, В | 2.9 |
I0вх., не более, мА | -0.36 |
I1вх., не более, мА | 0.02 |
Iпот., не более, мА | 10 |
t1.0зд.р., не более, нс | 41 |
t0.1зд.р., не более, нс | 27 |
К555ИД7

Рис.7. Дешифратор К555ИД7 (обозначение).
Таблица 7
| 1 | Вход данных A0 |
| 2 | Вход данных A1 |
| 3 | Вход данных A2 |
| 4 | Вход разрешения /E1 |
| 5 | Вход разрешения /E2 |
| 6 | Вход разрешения E3 |
| 7 | Выход данных /7 |
| 8 | GND |
| 9 | Выход данных /6 |
| 10 | Выход данных /5 |
| 11 | Выход данных /4 |
| 12 | Выход данных /3 |
| 13 | Выход данных /2 |
| 14 | Выход данных /1 |
| 15 | Выход данных /0 |
| 16 | “+” питания |
Таблица 8
| Входы | Выходы | ||||||||||||||||||||||||
| /E1 | /E2 | E3 | A0 | A1 | A2 | /0 | /1 | /2 | /3 | /4 | /5 | /6 | /7 | ||||||||||||
| 1 | X | X | X | X | X | 1 | 1 | 1 | 1 | 1 | 1 | 1 | 1 | ||||||||||||
| X | 1 | X | X | X | X | 1 | 1 | 1 | 1 | 1 | 1 | 1 | 1 | ||||||||||||
| X | X | 0 | X | X | X | 1 | 1 | 1 | 1 | 1 | 1 | 1 | 1 | ||||||||||||
| 0 | 0 | 1 | 0 | 0 | 0 | 0 | 1 | 1 | 1 | 1 | 1 | 1 | 1 | ||||||||||||
| 0 | 0 | 1 | 1 | 0 | 0 | 1 | 0 | 1 | 1 | 1 | 1 | 1 | 1 | ||||||||||||
| 0 | 0 | 1 | 0 | 1 | 0 | 1 | 1 | 0 | 1 | 1 | 1 | 1 | 1 | ||||||||||||
| 0 | 0 | 1 | 1 | 1 | 0 | 1 | 1 | 1 | 0 | 1 | 1 | 1 | 1 | ||||||||||||
| 0 | 0 | 1 | 0 | 0 | 1 | 1 | 1 | 1 | 1 | 0 | 1 | 1 | 1 | ||||||||||||
| 0 | 0 | 1 | 1 | 0 | 1 | 1 | 1 | 1 | 1 | 1 | 0 | 1 | 1 | ||||||||||||
| 0 | 0 | 1 | 0 | 1 | 1 | 1 | 1 | 1 | 1 | 1 | 1 | 0 | 1 | ||||||||||||
| 0 | 0 | 1 | 1 | 1 | 1 | 1 | 1 | 1 | 1 | 1 | 1 | 1 | 0 | ||||||||||||
Для считывания данных с выводов испытуемой микросхемы (для перевода 4-битного кода в 8-битный) необходимы двухвходовые 4-канальные мультиплексоры без инверсии, с суммарным числом считываемых бит - 32 и быстродействием <100мкс. Этим требованиям соответствуют 4 микросхемы К555КП11.
Микросхема выполнена в пластмассовом корпусе 238.16-2 с двухрядным вертикальным расположением выводов.
Электрические параметры микросхемы К555КП11 приведены в табл.9, условное графическое обозначение на рис.8, назначение выводов - в табл.10, состояния мультиплексора КП11 - в табл.11.
Таблица 9
| Uпит., ном., В | 5 |
U0вых., не более, В | 0.48 |
U1вых., не менее, В | 2.5 |
I0вх., не более, мА | -0.76 |
I1вх., не более, мА | 0.02 |
I0пот., не более, мА | 13.6 |
I1пот., не более, мА | 9.7 |
t1.0зд.р., не более, нс | 21 |
t0.1зд.р., не более, нс | 18 |
К555КП11

Рис.8. Мультиплексор К555КП11 (обозначение).
Таблица 10
| 1 | Вход адреса данных S |
| 2 | Вход данных I 1a |
| 3 | Вход данных I2a |
| 4 | Выход данных Ya |
| 5 | Вход данных I1b |
| 6 | Вход данных I2b |
| 7 | Выход данных Yb |
| 8 | GND |
| 9 | Выход данных Yc |
| 10 | Вход данных I1c |
| 11 | Вход данных I2c |
| 12 | Выход данных Yd |
| 13 | Вход данных I1d |
| 14 | Вход данных I2d |
| 15 | Вход разрешения трансляции данных на выходы /E0 |
| 16 | “+” питания |
Таблица 11
| Входы | Выходы | ||||||
| /E0 | S | I1 | I2 | Y | |||
| 1 | X | X | X | Z | |||
| 0 | 0 | 0 | X | 0 | |||
| 0 | 0 | 1 | X | 1 | |||
| 0 | 1 | X | 0 | 0 | |||
| 0 | 1 | X | 1 | 1 | |||
4.2. Выбор программных средств.
В настоящее время существует большой выбор различных программных средств. При этом каждое из них имеет свою область применения. Например, для написания системных драйверов используются языки программирования низкого уровня (Assembler, Forth), так как работа таких программ идет в реальном времени, и для своевременной обработки данных требуется большое быстродействие драйвера-программы. Для написания удобных интерфейсов программ, а также программ, связанных с ведением баз данных, где не требуется столь высокого быстродействия, используются языки программирования высокого уровня (Clipper, Pascal, FoxPro, C++, Visual Basic). Т.е. выбор тех или иных программных средств реализации зависит конкретно от постав