Билеты по физике с решениями 11 кл
Департамент образования Владимирской области
Профессиональное училище № 51
Практическая часть
К экзаменам по физике
Преподаватель физики:
Караваева А.В.
г.Муром
Билет № 1
Задача на применение закона сохранения массового числа и электрического заряда.
1. При облучении ядер алюминия – 27 жесткими γ-квантами образуются ядра магния – 26. какая частица выделяется в этой реакции? Напишите уравнение ядерной реакции.
Решение:

2. При облучении ядер некоторого химического элемента протонами образуются ядра натрия-22 и α-частицы (по одной на каждый акт превращения). Какие ядра облучились? Напишите уравнение ядерной реакции.
Решение:
По периодической системе химических элементов Д.И.Менделеева:
;
;
.

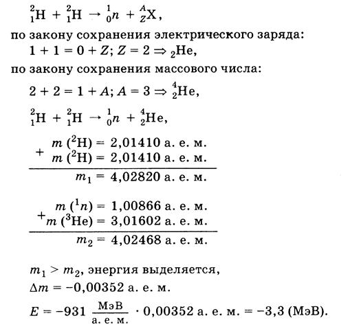
3. Напишите уравнение термоядерной реакции и определите ее энергетический выход, если известно, что при слиянии двух ядер дейтерия образуется нейтрон и неизвестное ядро.
Решение:

Ответ: Е = - 3,3 МэВ
Билет № 2
Лабораторная работа
Измерение показателя преломления стекла.
Оборудование: Стеклянная призма, лампочка, булавки, транспортир, карандаш, линейка, таблица.
Выполнение работы.
α-угол падения
β-угол преломления
α=600, sinα=0,86
β=350, sinβ=0,58
n – относительный показатель преломления
; ![]()
Вывод: Определили относительный показатель преломления стекла.
Билет № 3
Задача на определение периода и частоты свободных колебаний в колебательном контуре.
1. Вычислите частоту собственных колебаний в контуре, если его индуктивность равна 12 мГн, емкость 0,88 мкФ? А активное сопротивление равно нулю.
|