Каталитические методы
Каталитические методы очистки очистки газов основаны на гетерогенном катализе и служат для превращения примесей в безвредные или легко удаляемые из газа соединения. Процессы гетерогенного катализа протекают на поверхности твёрдых тел - катализаторов. Катализаторы должны обладать определёнными свойствами: активностью, пористой структурой, стойкостью к ядам, механической прочностью, селективностью, термостойкостью, низким гидравлическим сопротивлением, иметь небольшую стоимость.
Особенность процессов каталитической очистки газов заключается в том, что они протекают при малых концентрациях удаляемых примесей. Основным достоинством метода является то, что он даёт высокую степень очистки, а недостатком - образование новых веществ, которые надо удалять из газа адсорбцией или абсорбцией.
Различают три основные области протекания каталитических процессов: кинетическую, внешнедиффузионную и внутридиффузионную. В зависимости от стадии, лимитирующей общую скорость процесса, используются различные уравнения кинетики процесса.
Во внешнедиффузионной области скорость реакции определяется скоростью переноса компонента к поверхности зёрен катализатора:
![]()
где Fч - внешняя поверхность частицы катализатора; bг - коэффициент массоотдачи; Са, Сар - концентрации компонента А в газовом потоке и его равновесная на поверхности частицы катализатора соответственно.
В области химической кинетики скорость необратимой (обратимой) реакции первого порядка определяется по уравнениям:
![]()
Для необратимой реакции n-го порядка уравнение имеет вид:
![]()
Для внутри диффузионной области и реакции первого порядка суммарную скорость каталитического процесса находят, комбинируя уравнение массопередачи с уравнением диффузии и реакции внутри частицы:

Для частиц катализатора цилиндрической формы получают:

где Vч - объём частиц катализатора; k - константа скорости реакции, отнесённая к 1 м3 катализатора; Э=Саср/Саг, Саср - средняя концентрация компонента А внутри поры; Саг - максимально возможная концентрация компонента А у поверхности катализатора; Са0 - начальная концентрация компонента.
Каталитические реакторы могут быть с неподвижным, движущимся и псевдоожиженным слоем катализатора. Они работают по принципу идеального вытеснения или идеального смешения. Для определения размеров реакторов производят кинетические расчёты, а также расчёт материальных и тепловых балансов.
При очистке газов реакции протекают главным образом в диффузионных областях. Длянахождения размеров реактора определяют число единиц переноса и высоту, эквивалентную единице переноса (ВЕП):

Рис. 5.20. Схемы каталитических реакторов:
а - с неподвижным слоем катализатора; б - то же, и охлаждением; в - многослойный с охлаждением;
г - с псевдоожоженным слоем; д - то же, и охлаждением; е - многоступенчатый с псевдоожиженным слоем; ж - с движущимся слоем; 1 - неподвижный слой; 2 - холодильник; 3 - взвешенный слой;
4 - регенератор; 5 - движущийся слой; 6 - элеватор.

Число единиц переноса рассчитывают по уравнению:

где Нр - высота реактора; Gг - массовая скорость газа, кг/(м2.ч); Мср - средняя молекулярная масса компонентов газового потока; а - удельная поверхность катализатора, м2/м3; Рср - среднее логарифмическое парциальное давление компонента А в плёнке газа около поверхности катализатора; Ра - парциальное давление компонента А, Па; Раi - парциальное давление компонента на поверхности катализатора, Па; уа - изменение числа молей компонента А в результате реакции (на 1 моль исходного вещества А); Ncp=Pcp/P - среднее логарифмическое значение концентрации реагента А в плёнке газа; Na и Nai - мольная доля компонента А в газе и на поверхности катализатора соответственно.
Для определения числа единиц переноса графическим интегрированием откладывают на оси ординат значения Ра, а на оси абсцисс Рср/((P+Pa*ya)*(Pa-Pai)).
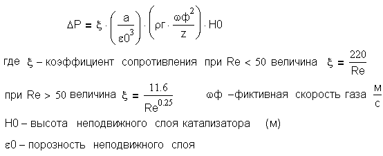
Значение ВЕП и N0 можно определить по формулам. Гидравлическое сопротивление реактора рассчитывают по разным формулам в зависимости от его конструкции.
Для реактора с неподвижным слоем катализатора

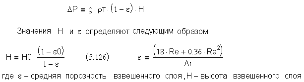
Для реактора со взвешенным слоем частиц скорость начала взвешивания находят по формуле:

Гидравлическое сопротивление взвешенного слоя рассчитывается по формуле:

Для отвода (подвода) тепла из реакторов с неподвижным слоем используют теплообменники, расположенные вне слоёв катализатора, а в реакторах со взвешенным слоем - теплообменники, расположенные внутри слоёв катализатора. Поверхность теплообмена рассчитывают по уравнению теплоотдачи.
Коэффициент теплоотдачи от взвешенного слоя к поверхности теплообмена при оптимальной скорости газа рассчитывают по формуле:

Каталитическое окисление используют для удаления диоксида серы издымовых газов, а каталитическое восстановление для обезвреживания газов от оксидов азота. Окисление проводят на ванадиевом катализаторе при 450-480 С. После окисления газы направляют на абсорбцию.
Каталитическое восстановление оксидов азота производят до элементного азота в присутствии газа-восстановителя. В качестве восстановителей используют метан, коксовый и природный газ, оксид углерода, водород, аммиак. Катализаторами служат платиновые металлы, палладий, рутений, платина, родий либо сплавы, содержащие никель, хром, медь, цинк, ванадий, церий и др. Степень очистки достигает 96%.
Для подготовки данной работы были использованы материалы с сайта http://62.76.177.129/win-1251/lab/ochist/index.html